|
2025年4月,江苏省南通市的宋女士因胃病到南通市第一人民医院就诊,本想着做个胃镜检查,却被告知其患有心悸无法进行全麻。几天后,遵照医嘱的宋女士到心血管内科入院治疗,并进行了“心脏电生理检查及射频消融术”。上了手术台后,宋女士就再也没下来。 2025年12月9日,江苏省医学会《医疗事故鉴定书》显示,该医疗事故为一级甲等。当地公安机关也已对宋女士家属报警的医疗事故一案立案调查。

南通市第一人民医院。图片来源/受访者供图 女子看胃病,医生建议先做心脏手术 李女士介绍,2025年4月中旬,其母亲因胃不舒服到南通市第一人民医院就诊,没想到在这次普通检查后,因遵从医生建议进行的后续治疗,竟要了母亲的命。 “我妈妈当时想做个胃镜检查,但是门诊问诊时,她说她有些心悸在吃药,医生就告诉她心悸不能全麻,必须要到心血管内科做心脏电生理检查及射频消融术。如果不做,后期手术也不能全麻。其实我母亲是有些犹豫的,她没有头晕、出汗等很明显的严重心悸指征。我们也劝她尽量不要做手术,毕竟没有到必须手术治疗的程度。”李女士说,因为医生说不做手术后续生病治疗无法打全麻,母亲一直过不去心里的坎,最终家里人拗不过她就同意她接受手术。“我们也咨询过,是微创手术,所以我们才同意的。” 据2025年8月22日,南通市医学会出具的《医疗事故技术鉴定书》中的诊治摘要显示,患者(宋女士)因“上腹痛7天”至南通市第一人民医院消化内科就诊。考虑到患者有早搏及平素口服美托洛尔,暂不宜进行全麻下手术。后患者于2025年4月27日下午经门诊诊断“心律失常频发室性早搏”拟进一步行射频消融治疗,收住入南通市第一人民医院心血管内科。《鉴定书》提到,据患者及陪同人员诉,患者近半月来无明显诱因下出现发作性胸闷心悸症状,半月来症状发作较前频繁。病程中患者无头昏,无晕厥发作,无肢体偏瘫,无明显胸痛等。患者步入病房,神志清,心肺查体未见特殊异常。 “其实南通市第一人民医院让我母亲做手术时,我们也咨询过北京等医院的权威专家,专家结合我母亲的心脏彩超等检查结果后判断,没有做手术的必要,药物就可以控制。”李女士说,住院后,医院也仅是做了简单的心电图等常规检查,并未做系统性的排查,便安排了手术。 2025年4月29日,宋女士接受“心脏射频消融”手术,之后死亡。宋女士的尸检报告中记录,致死原因为术中发生急性左冠状动脉损伤、心脏骤停,终致死亡。 据公开资料显示,心脏射频消融是一种介入治疗快速性心律失常的方法,是将很细的导管从颈部、大腿根部放入血管内,到达心脏发病位置后,释放射频电流,从而一次性消除“病灶”。这种方法不开刀,创伤小,是根治快速性心律失常的一种方法。

鉴定意见显示为一级甲等事故。图片来源/受访者供图 鉴定意见披露,手术中医院有多次过失 一个成功率很高的微创手术,为何会导致宋女士死亡?上游新闻记者梳理受南通市卫健委委托,南通市医学会、江苏省医学会分别在2025年8月22日和2025年12月9日出具的《医疗事故技术鉴定书》中发现,专家认定南通市第一人民医院在手术流程和操作中均存在明显错误。 两份《鉴定书》中均提到,2025年4月29日,宋女士进行心脏电生理检查+射频消融术前,体表心电图定位室早为右室流出道起源。术中,诊疗医生遂穿刺右股静脉送入消融导管行室早激动标测,于右室流出道前间隔处标测到最早激动,进行消融后室早消失,但后续仍出现同形态室早(室性早搏指一种常见的心律失常,即心脏在正常跳动前心室提前出现额外心跳)及室速(室性心动过速,指心脏下腔发生异常快速跳动)出现,再次局部巩固放电后静滴异丙肾上腺素,室早室速仍然频发。 之后,医生结合早搏心电图形态遂穿刺右侧股动脉行左室流出道标测,于左冠窦标测到最早激动,予以消融,消融过程中早搏消失,患者无特殊不适,但曾出现一过性心率下降。约5次放电消融后(放电时间约300s),患者突发呼吸心跳骤停,经过近两个小时的抢救,患者仍无自主呼吸、心跳,双侧瞳孔散大,无对光反射,血压测不出,心电图提示一条直线,抢救无效,患者临床死亡。 在此次事故中医院是否存在责任?两份《鉴定书》中提到,手术记录明确记载,在消融左冠窦区域过程中,患者“突发呼吸心跳骤停”,反映患者的病情变化与消融操作有明确时间先后关系,故患者的病情变化考虑与医方的手术操作密切相关。医方在位于主动脉根部的左冠窦区域进行射频消融,该区域因其与左冠状动脉主干开口毗邻,是冠脉损伤的高风险区域。临床实践中在此区域消融前,一般行选择性冠状动脉造影,以便在消融能量释放前,帮助判断消融靶点与冠状动脉开口之间的解剖距离。但本例医方在行左冠窦区域射频消融前未行选择性冠状动脉造影及医患沟通,术中未能尽到谨慎注意义务,消融所产生的热能可能直接作用于或传导至左冠状动脉主干,造成左冠状动脉主干急性损伤乃至闭塞。因而,医方的过失是导致患者术中出现急性冠脉损伤这一病情变化的根本原因。 左冠状动脉主干负责供应左心室大部分心肌的血流,其急性闭塞会引发广泛前壁心肌梗死,心肌细胞发生不可逆的坏死,致心泵功能严重衰竭,临床上表现为心源性休克、恶性心律失常或心电机械分离病情进展迅速且凶险。尽管医方后续实施了紧急介入抢救,但此类抢救对于急性左主干闭塞的病例成功率低,死亡率高。因此,患者的死亡是左冠状动脉主干急性损伤后的病情转归所致。综上,患者死亡与医方的医疗过失行为有因果关系。 此外,医院手术中准备对左冠窦部位进行射频消融术时,风险较大,术中未向患者家属告知拟行的射频消融部位及相关风险,存在过失。同时,专家组还提到,手术记录和死亡病例讨论记录、尸检报告均证实,患者在消融左冠窦区域时,发生了左冠状动脉损伤。在左冠窦区域进行射频消融是高风险操作,消融能量可能损伤邻近的冠状动脉开口,导致急性闭塞,在此区域消融前,一般行选择性冠状动脉造影,以明确消融靶点与冠状动脉开口之间的距离。但根据手术记录,未见左冠窦消融前进行选择性冠状动脉造影的明确描述,反映医方的手术操作未尽到谨慎注意义务,存在过失。

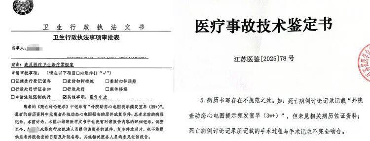
多份官方鉴定证明医院存在证据造假。图片来源/受访者供图 家属质疑手术必要性,发现医院伪造证据 对于此次医疗事故的责任划分,南通市、江苏省两级医学会鉴定会认为,根据《医疗事故处理条例》《医疗事故技术鉴定暂行办法》《医疗事故分级标准(试行)等》规定,该病例属于一级甲等医疗事故,医方承担主要责任。 上游新闻记者注意到,在《医疗事故处理条例》中根据对患者人身造成的损害程度,医疗事故分为四级,其中造成患者死亡、重度残疾的属于一级医疗事故。罚则中注明,医疗机构发生医疗事故的,由卫生行政部门根据医疗事故等级和情节,给予警告;情节严重的,责令限期停业整顿直至由原发证部门吊销执业许可证,对负有责任的医务人员依照刑法关于医疗事故罪的规定,依法追究刑事责任;尚不够刑事处罚的,依法给予行政处分或者纪律处分。对发生医疗事故的有关医务人员,除依照前款处罚外,卫生行政部门并可以责令暂停6个月以上1年以下执业活动;情节严重的,吊销其执业证书。未如实告知患者病情、医疗措施和医疗风险的,还将由卫生行政部门责令改正;情节严重的,对负有责任的主管人员和其他直接责任人员依法给予行政处分或者纪律处分。 李女士表示,其实对于母亲死亡的事情,她还有一个症结就是到底是不是有必要进行手术。“我们在医学会专家组调查时也提出了这个质疑,医院拿出了一份我母亲外院查心电图体现频发室早3万多的检查报告作为佐证。但是我们和有关部门几乎查阅了南通市所有的医疗机构都没有找到这份检查报告。” 李女士提到的这一点,在江苏省医学会出具的《医疗事故技术鉴定书》中也被证实,其明确提到,死亡病例讨论记录记载“外院查动态心电图提示频发室早(3w+)”,但未见相关病历佐证资料;死亡病例讨论记录所记载的手术过程与手术记录不完全吻合。在《鉴定书》中上游新闻记者还发现,手术记录中也曾提到,宋女士的情况是可以进行药物治疗的。 南通市卫健委2025年8月15日出具的一份《卫生行政执法事项审批表》中也再次提到对南通市第一人民医院医生提供的宋女士“外院查动态心电图提示频发室早(3w+)”的真实性不能确认,且住院检查记录和门诊检查记录存在明显差异,另外《审批表》中还表明,心血管疾病介入诊疗技术中射频消融术为江苏省限制类医疗技术,该院心内科未执行手术审批制度。经查,电子病历系统后台显示,2025年4月29日,“郑某”账号对患者的《术前小结》中关于此次手术审批内容实施审批时,郑某本人在医院门诊上班并有相关接诊记录,郑某确认其未实施此次手术审批。因郑某未妥善保管其电子病历系统的账号、密码信息,导致无法追溯该手术审批的实际操作人员。 李女士告诉上游新闻记者,虽然认定医院是主要责任,但《鉴定书》中对于将伪造证据认定为病例书写不规范这一点她无法认同。已经打算继续向中华医学会申请鉴定。“对于伪造病历这一点,我们已经做了报警处理,目前警方已经立案。”李女士说:“我认为这不是简单的病例造假,就是违法行为。” 李女士还提到,事发至今南通市第一人民医院都没有给出明确说法。 1月8日,南通市第一人民医院相关负责人回应上游新闻记者表示,两级医学会均已经做出了一级甲等医疗事故的鉴定。目前院方医务处等部门正在和家属、卫健部门沟通、对接赔偿和后续处理的问题。 来源:上游新闻
|