切换到宽版
 找回密码
 立即注册

QQ登录

只需一步,快速开始

西秦会馆

爆料、咨询:18909006163
广告、合作:13990030637
查看: 3826 | 回复: 13

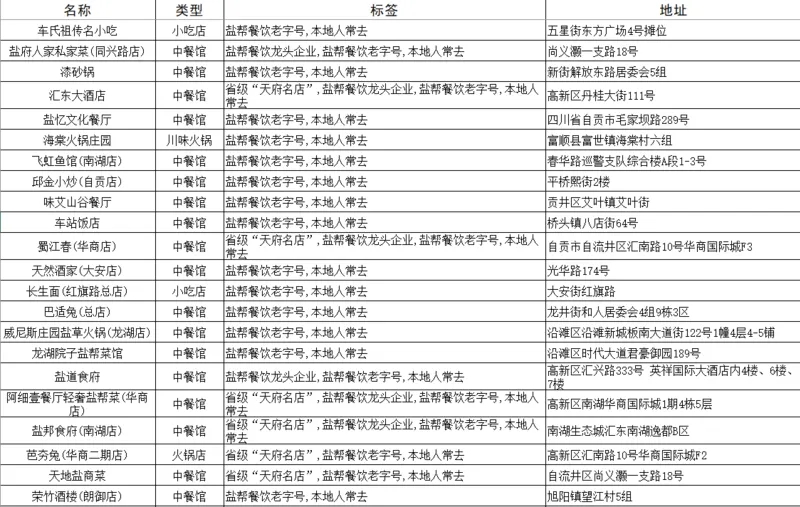
[盐都杂谈] 最新!中秋国庆假期自贡美食推荐路线——

  [复制链接]

2万

主题

6万

帖子

19

听众

Rank: 12Rank: 12

积分
264785
威望
29598 点
铜板
132475 枚
西秦金币
0 个
鲜花
675 朵

在线时间
16354 小时
注册时间
2016-11-18
发表于 2023-9-28 14:52:40 来自手机 | 显示全部楼层 |阅读模式 | 来自四川

 

 

 

         (欧亚非)

 

广告

75

主题

4万

帖子

9

听众

神经病人思路广

Rank: 12Rank: 12

积分
89990
威望
13 点
铜板
47890 枚
西秦金币
0 个
鲜花
15 朵

在线时间
11164 小时
注册时间
2007-1-6
发表于 2023-9-28 15:09:31 来自手机 | 显示全部楼层 | 来自四川
如果来云信,早餐真心不推荐某包子,
回复

使用道具 举报

45

主题

780

帖子

13

听众

Rank: 5Rank: 5Rank: 5

积分
2990
威望
44 点
铜板
2122 枚
西秦金币
0 个
鲜花
0 朵

在线时间
717 小时
注册时间
2012-10-21
发表于 2023-9-28 15:33:40 | 显示全部楼层 | 来自四川
好多国庆中秋美食馆子!
回复

使用道具 举报

119

主题

3万

帖子

17

听众

神马都浮云

Rank: 11Rank: 11Rank: 11

积分
69460
威望
79 点
铜板
38880 枚
西秦金币
0 个
鲜花
8 朵

在线时间
15751 小时
注册时间
2006-7-7
发表于 2023-9-28 15:40:31 来自手机 | 显示全部楼层 | 来自四川
哦哦哦
回复

使用道具 举报

508

主题

3万

帖子

38

听众

Rank: 12Rank: 12

积分
83081
威望
349 点
铜板
43594 枚
西秦金币
0 个
鲜花
203 朵

在线时间
12390 小时
注册时间
2003-8-30
发表于 2023-9-28 15:43:59 | 显示全部楼层 | 来自四川
    汇兴路、同兴路,餐馆门店一间接一间。除了仁肉叉烧包,你想吃什么都给你办到。
回复

使用道具 举报

54

主题

2万

帖子

20

听众

Rank: 11Rank: 11Rank: 11

积分
58029
威望
54 点
铜板
31950 枚
西秦金币
0 个
鲜花
0 朵

在线时间
6248 小时
注册时间
2015-1-30
发表于 2023-9-28 23:17:11 来自手机 | 显示全部楼层 | 来自四川
回复

使用道具 举报

5

主题

3万

帖子

3

听众

Rank: 11Rank: 11Rank: 11

积分
72623
威望
5 点
铜板
37959 枚
西秦金币
0 个
鲜花
10 朵

在线时间
1394 小时
注册时间
2021-3-17
发表于 2023-9-28 23:22:56 来自手机 | 显示全部楼层 | 来自四川
回复

使用道具 举报

2984

主题

14万

帖子

29

听众

Rank: 12Rank: 12

积分
494192
威望
2981 点
铜板
174245 枚
西秦金币
0 个
鲜花
17313 朵

在线时间
29365 小时
注册时间
2015-2-16
发表于 2023-9-28 23:49:28 | 显示全部楼层 | 来自四川
145650sss6kkrdsgvh2sz9.gif
猫哥的世界,你永远不懂……
回复

使用道具 举报

3

主题

4万

帖子

3

听众

Rank: 12Rank: 12

积分
102154
威望
2 点
铜板
52672 枚
西秦金币
0 个
鲜花
0 朵

在线时间
3079 小时
注册时间
2013-10-16
发表于 2023-9-29 04:56:33 来自手机 | 显示全部楼层 | 来自四川
路过
回复

使用道具 举报

6

主题

1万

帖子

11

听众

Rank: 11Rank: 11Rank: 11

积分
42700
威望
6 点
铜板
23485 枚
西秦金币
0 个
鲜花
0 朵

在线时间
7552 小时
注册时间
2016-10-1
发表于 2023-9-29 05:51:09 来自手机 | 显示全部楼层 | 来自四川
路过
回复

使用道具 举报

111

主题

6万

帖子

23

听众

口念南无阿弥陀,眼睛到处睃。

Rank: 12Rank: 12

积分
136163
威望
81 点
铜板
71537 枚
西秦金币
0 个
鲜花
202 朵

在线时间
10194 小时
注册时间
2010-11-16
发表于 2023-9-29 05:56:12 来自手机 | 显示全部楼层 | 来自四川
点个赞
回复

使用道具 举报

17

主题

5万

帖子

8

听众

Rank: 12Rank: 12

积分
106728
威望
17 点
铜板
55236 枚
西秦金币
0 个
鲜花
10 朵

在线时间
2384 小时
注册时间
2018-1-6
发表于 2023-9-29 07:28:39 来自手机 | 显示全部楼层 | 来自四川
路过
回复

使用道具 举报

5

主题

2万

帖子

6

听众

Rank: 11Rank: 11Rank: 11

积分
57991
威望
5 点
铜板
30106 枚
西秦金币
0 个
鲜花
51 朵

在线时间
2418 小时
注册时间
2019-9-11
发表于 2023-9-29 07:52:42 来自手机 | 显示全部楼层 | 来自四川
美食美食=消费高+工资低+没钱=没事没事
回复

使用道具 举报

0

主题

2万

帖子

10

听众

Rank: 11Rank: 11Rank: 11

积分
58986
威望
0 点
铜板
31351 枚
西秦金币
0 个
鲜花
25 朵

在线时间
2950 小时
注册时间
2018-5-29
发表于 2023-9-29 08:40:30 来自手机 | 显示全部楼层 | 来自四川
路过
回复

使用道具 举报

    您需要登录后才可以回帖 登录 | 立即注册

    本版积分规则

    快速回复 返回顶部 返回列表