切换到宽版
 找回密码
 立即注册

QQ登录

只需一步,快速开始

西秦会馆

爆料、咨询:18909006163
广告、合作:13990030637
楼主: 牛尾

[盐都杂谈] 水利设施上建的高楼是合法还是非法建筑

    [复制链接]

131

主题

2万

帖子

3

听众

Rank: 11Rank: 11Rank: 11

积分
51891
威望
131 点
铜板
27724 枚
西秦金币
0 个
鲜花
0 朵

在线时间
7367 小时
注册时间
2021-5-19
 楼主| 发表于 4 天前 来自手机 | 显示全部楼层 | 来自四川
2026年4月4日,贡井区检察院仍未回复!
20260404200123front2_0_1741427_FvMEByVQBTXZl0QoLQ1aw-S3uxvO.jpg
回复

使用道具 举报

广告

131

主题

2万

帖子

3

听众

Rank: 11Rank: 11Rank: 11

积分
51891
威望
131 点
铜板
27724 枚
西秦金币
0 个
鲜花
0 朵

在线时间
7367 小时
注册时间
2021-5-19
 楼主| 发表于 3 天前 来自手机 | 显示全部楼层 | 来自四川
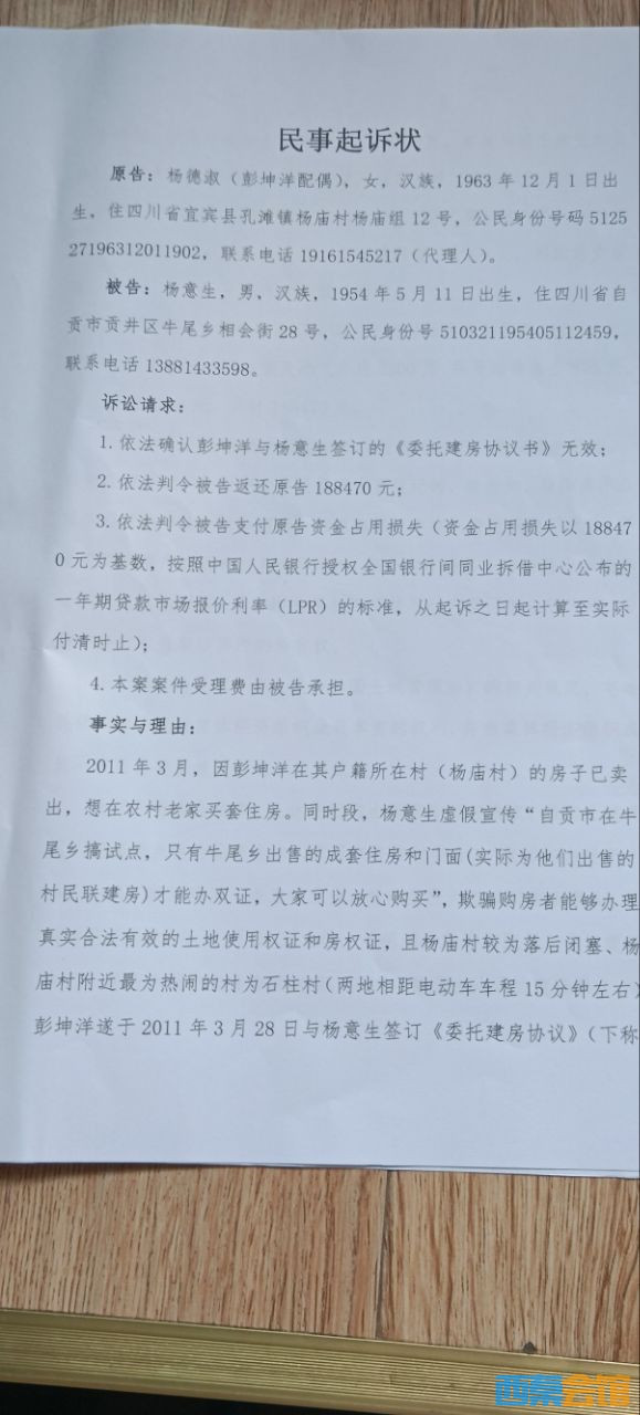
  伪造身份证,办理的无效房产证、土地使用证,过不了户案。

   一审法院简易程序审理后认为,“案情复杂”,转“道”审理。

   原告仅是约200购房受害人之一。
  
20260405211213front2_0_1741427_FoFsYHPnYaZ0FgkKNuUxIElO3ktr.jpg
20260405211213front2_0_1741427_FmLIJcko5g1lup4kEf49Hwu4Hc8q.jpg
20260405211213front2_0_1741427_Fg3xtpnZnE5Zd25DpvcM8gNyjbUD.jpg
20260405211213front2_0_1741427_FpI5vjg0x_e3CtjD4wL5eURHlHQ4.jpg
20260405211213front2_0_1741427_FqQp2IyDDnZ_P4Ds-aYGYhyVGCEz.jpg
回复

使用道具 举报

131

主题

2万

帖子

3

听众

Rank: 11Rank: 11Rank: 11

积分
51891
威望
131 点
铜板
27724 枚
西秦金币
0 个
鲜花
0 朵

在线时间
7367 小时
注册时间
2021-5-19
 楼主| 发表于 昨天 18:59 来自手机 | 显示全部楼层 | 来自四川
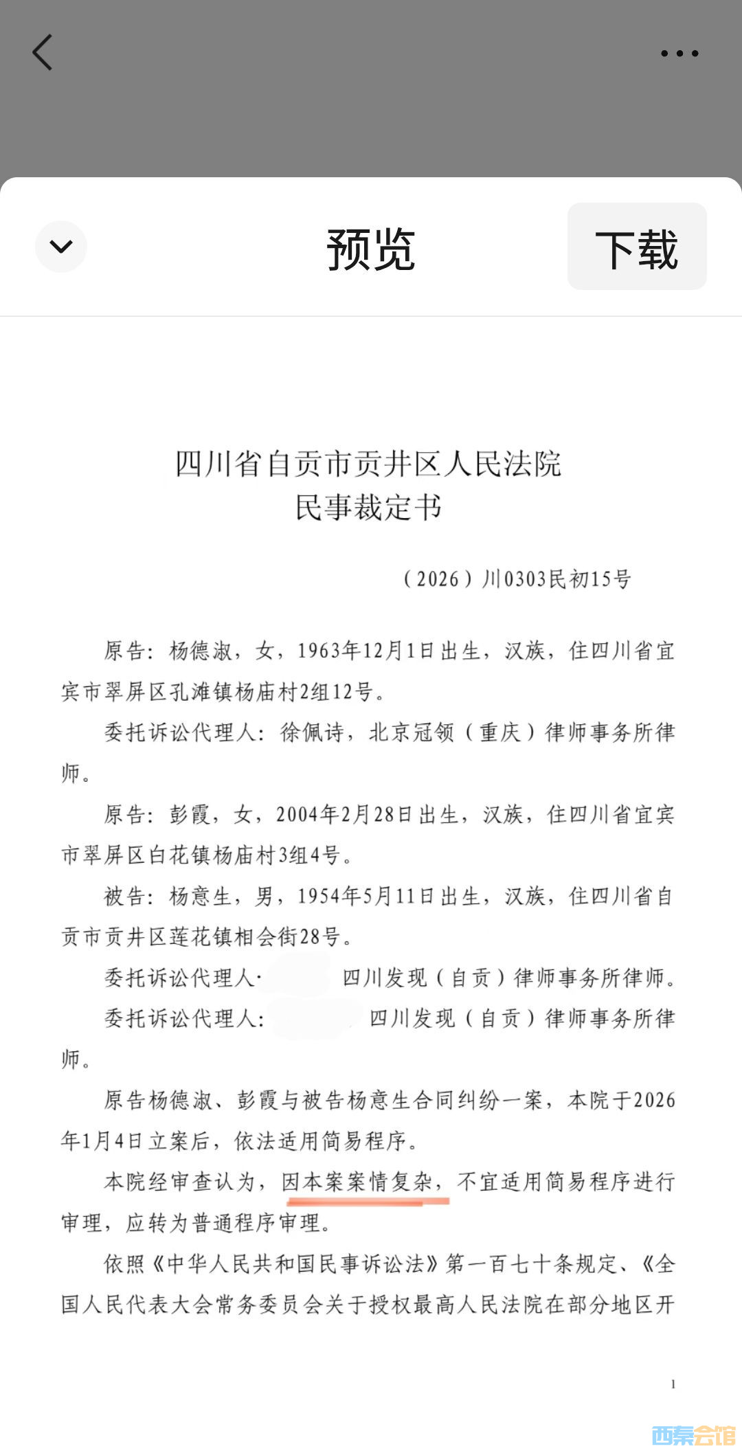
简易程序审理转普通程序审理,原告第二次交诉讼费。
  
20260407185918front2_0_1741427_Fntie2xXS73rQdmABWMyuDyObr8f.jpg
20260407185918front2_0_1741427_Fgr0qqMYMD5g_fC9TEtXqV1fMPUx.jpg
回复

使用道具 举报

    您需要登录后才可以回帖 登录 | 立即注册

    本版积分规则

    快速回复 返回顶部 返回列表