切换到宽版
 找回密码
 立即注册

QQ登录

只需一步,快速开始

西秦会馆

爆料、咨询:18909006163
广告、合作:13990030637
查看: 8247 | 回复: 22

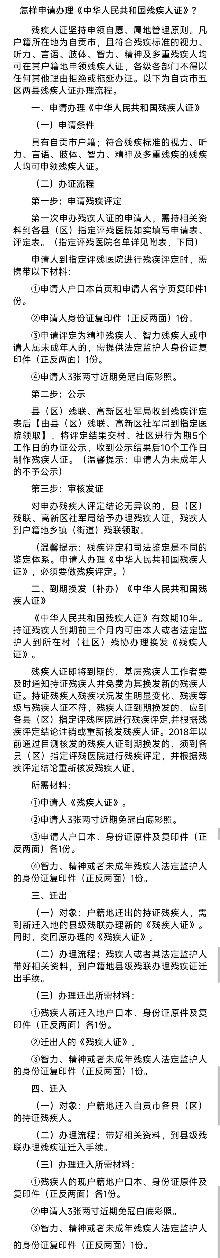
@自贡人,残疾人证办理流程来了

  [复制链接]

2万

主题

6万

帖子

19

听众

Rank: 12Rank: 12

积分
249016
威望
27388 点
铜板
124421 枚
西秦金币
0 个
鲜花
675 朵

在线时间
16354 小时
注册时间
2016-11-18
发表于 2023-11-9 20:42:53 来自手机 | 显示全部楼层 |阅读模式 | 来自四川

 

 

 

        来源 自贡残联

广告

159

主题

5万

帖子

18

听众

Rank: 12Rank: 12

积分
113449
威望
55 点
铜板
61301 枚
西秦金币
0 个
鲜花
14 朵

在线时间
24666 小时
注册时间
2005-4-15
发表于 2023-11-9 21:58:35 来自手机 | 显示全部楼层 | 来自四川
好好好
回复

使用道具 举报

8

主题

2万

帖子

15

听众

Rank: 11Rank: 11Rank: 11

积分
49084
威望
8 点
铜板
27810 枚
西秦金币
0 个
鲜花
0 朵

在线时间
8025 小时
注册时间
2016-5-20
发表于 2023-11-9 22:25:56 来自手机 | 显示全部楼层 | 来自四川
回复

使用道具 举报

106

主题

6万

帖子

17

听众

Rank: 12Rank: 12

积分
149634
威望
106 点
铜板
70880 枚
西秦金币
0 个
鲜花
1656 朵

在线时间
23704 小时
注册时间
2013-6-11
发表于 2023-11-10 00:02:55 来自手机 | 显示全部楼层 | 来自四川
火锅
回复

使用道具 举报

23

主题

4万

帖子

3

听众

Rank: 12Rank: 12

积分
91805
威望
23 点
铜板
47285 枚
西秦金币
0 个
鲜花
0 朵

在线时间
3789 小时
注册时间
2021-9-11
发表于 2023-11-10 05:49:02 来自手机 | 显示全部楼层 | 来自四川
回复

使用道具 举报

1562

主题

5万

帖子

3

听众

Rank: 12Rank: 12

积分
110086
威望
1562 点
铜板
56741 枚
西秦金币
0 个
鲜花
3 朵

在线时间
5286 小时
注册时间
2021-8-4
发表于 2023-11-10 05:54:24 来自手机 | 显示全部楼层 | 来自四川
感谢科普
回复

使用道具 举报

0

主题

2万

帖子

1

听众

Rank: 11Rank: 11Rank: 11

积分
54711
威望
0 点
铜板
28111 枚
西秦金币
0 个
鲜花
25 朵

在线时间
792 小时
注册时间
2017-7-18
发表于 2023-11-10 07:00:39 来自手机 | 显示全部楼层 | 来自四川
了解
回复

使用道具 举报

11

主题

4万

帖子

6

听众

Rank: 12Rank: 12

积分
98178
威望
11 点
铜板
51051 枚
西秦金币
0 个
鲜花
0 朵

在线时间
4030 小时
注册时间
2017-2-14
发表于 2023-11-10 07:31:22 来自手机 | 显示全部楼层 | 来自四川
哦哦
回复

使用道具 举报

8

主题

4万

帖子

3

听众

Rank: 12Rank: 12

积分
101712
威望
8 点
铜板
52585 枚
西秦金币
0 个
鲜花
12 朵

在线时间
4034 小时
注册时间
2020-11-2
发表于 2023-11-10 07:40:04 来自手机 | 显示全部楼层 | 来自四川
看看
回复

使用道具 举报

89

主题

5万

帖子

9

听众

Rank: 12Rank: 12

积分
106377
威望
89 点
铜板
55000 枚
西秦金币
0 个
鲜花
25 朵

在线时间
4597 小时
注册时间
2010-12-21
发表于 2023-11-10 08:09:57 来自手机 | 显示全部楼层 | 来自四川
路过
回复

使用道具 举报

393

主题

4万

帖子

13

听众

Rank: 12Rank: 12

积分
88392
威望
393 点
铜板
46691 枚
西秦金币
0 个
鲜花
0 朵

在线时间
6643 小时
注册时间
2018-9-22
发表于 2023-11-10 08:10:26 来自手机 | 显示全部楼层 | 来自四川
这样好,方便办证人。
回复

使用道具 举报

16

主题

4万

帖子

4

听众

Rank: 12Rank: 12

积分
100395
威望
16 点
铜板
52066 枚
西秦金币
0 个
鲜花
13 朵

在线时间
3816 小时
注册时间
2020-7-31
发表于 2023-11-10 08:29:24 来自手机 | 显示全部楼层 | 来自四川
回复

使用道具 举报

4

主题

4万

帖子

3

听众

Rank: 12Rank: 12

积分
98082
威望
4 点
铜板
50782 枚
西秦金币
0 个
鲜花
10 朵

在线时间
3910 小时
注册时间
2020-11-2
发表于 2023-11-10 10:00:38 来自手机 | 显示全部楼层 | 来自四川
看看
回复

使用道具 举报

5

主题

3万

帖子

5

听众

Rank: 12Rank: 12

积分
80374
威望
6 点
铜板
41827 枚
西秦金币
0 个
鲜花
0 朵

在线时间
2131 小时
注册时间
2019-9-9
发表于 2023-11-10 15:35:47 来自手机 | 显示全部楼层 | 来自四川
这样好,方便办证人。
回复

使用道具 举报

18

主题

1万

帖子

13

听众

Rank: 11Rank: 11Rank: 11

积分
35225
威望
18 点
铜板
19556 枚
西秦金币
0 个
鲜花
0 朵

在线时间
2983 小时
注册时间
2018-7-2
发表于 2023-11-10 19:56:42 来自手机 | 显示全部楼层 | 来自四川
路过围观
回复

使用道具 举报

    您需要登录后才可以回帖 登录 | 立即注册

    本版积分规则

    快速回复 返回顶部 返回列表