切换到宽版
 找回密码
 立即注册

QQ登录

只需一步,快速开始

西秦会馆

爆料、咨询:18909006163
广告、合作:13990030637
查看: 26960 | 回复: 217

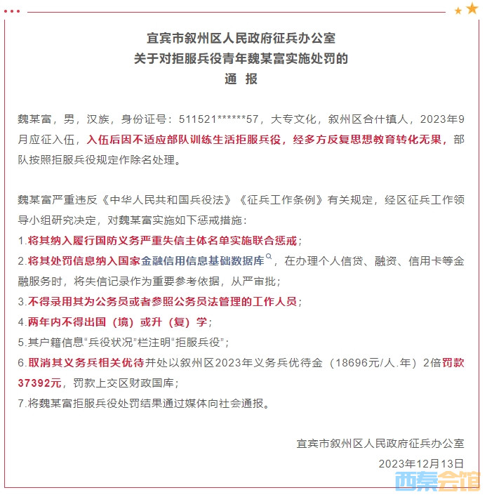
[盐都杂谈] 后果严重!宜宾一青年拒服兵役,受7项处罚!

    [复制链接]

2267

主题

2438

帖子

0

听众

Rank: 10Rank: 10

积分
15195
威望
2267 点
铜板
8143 枚
西秦金币
0 个
鲜花
8 朵

在线时间
309 小时
注册时间
2021-7-26
发表于 2023-12-16 15:30:52 | 显示全部楼层 |阅读模式 | 来自四川
微信截图_20231216153136.png
来源:大宜宾

广告

0

主题

3万

帖子

5

听众

Rank: 11Rank: 11Rank: 11

积分
73900
威望
0 点
铜板
38754 枚
西秦金币
0 个
鲜花
86 朵

在线时间
10116 小时
注册时间
2019-10-10
发表于 2023-12-16 15:41:52 来自手机 | 显示全部楼层 | 来自四川
哦!问题严重了哟!!
回复

使用道具 举报

8

主题

4万

帖子

12

听众

Rank: 12Rank: 12

积分
93188
威望
12 点
铜板
49049 枚
西秦金币
0 个
鲜花
0 朵

在线时间
7860 小时
注册时间
2018-3-2
发表于 2023-12-16 15:57:44 来自手机 | 显示全部楼层 | 来自四川
哈哈哈
回复

使用道具 举报

2806

主题

7万

帖子

17

听众

Rank: 12Rank: 12

积分
175138
威望
2806 点
铜板
90793 枚
西秦金币
0 个
鲜花
56 朵

在线时间
11937 小时
注册时间
2012-5-27
发表于 2023-12-16 16:03:37 来自手机 | 显示全部楼层 | 来自四川
幼稚
回复

使用道具 举报

119

主题

2万

帖子

17

听众

神马都浮云

Rank: 11Rank: 11Rank: 11

积分
67665
威望
79 点
铜板
37833 枚
西秦金币
0 个
鲜花
8 朵

在线时间
15751 小时
注册时间
2006-7-7
发表于 2023-12-16 16:38:46 来自手机 | 显示全部楼层 | 来自四川
逃兵
回复

使用道具 举报

75

主题

3万

帖子

9

听众

神经病人思路广

Rank: 12Rank: 12

积分
82439
威望
13 点
铜板
43934 枚
西秦金币
0 个
鲜花
15 朵

在线时间
11164 小时
注册时间
2007-1-6
发表于 2023-12-16 16:41:57 来自手机 | 显示全部楼层 | 来自四川
愚不可及,蠢得伤心
回复

使用道具 举报

203

主题

3万

帖子

17

听众

Rank: 11Rank: 11Rank: 11

积分
76639
威望
144 点
铜板
42381 枚
西秦金币
0 个
鲜花
4 朵

在线时间
9957 小时
注册时间
2009-10-18
发表于 2023-12-16 16:59:47 来自手机 | 显示全部楼层 | 来自四川
哦哦哦
回复

使用道具 举报

0

主题

3万

帖子

0

听众

Rank: 11Rank: 11Rank: 11

积分
72531
威望
0 点
铜板
37400 枚
西秦金币
0 个
鲜花
0 朵

在线时间
952 小时
注册时间
2022-8-26
发表于 2023-12-16 17:09:24 来自手机 | 显示全部楼层 | 来自四川
回复

使用道具 举报

1490

主题

6万

帖子

18

听众

Rank: 12Rank: 12

积分
143519
威望
1490 点
铜板
74490 枚
西秦金币
0 个
鲜花
103 朵

在线时间
18039 小时
注册时间
2016-10-24
发表于 2023-12-16 17:13:23 来自手机 | 显示全部楼层 | 来自四川
涮得烦
回复

使用道具 举报

21

主题

2万

帖子

3

听众

Rank: 11Rank: 11Rank: 11

积分
49841
威望
21 点
铜板
25778 枚
西秦金币
0 个
鲜花
0 朵

在线时间
1452 小时
注册时间
2021-11-16
发表于 2023-12-16 17:32:36 来自手机 | 显示全部楼层 | 来自四川
支持
回复

使用道具 举报

13

主题

2万

帖子

9

听众

Rank: 11Rank: 11Rank: 11

积分
54518
威望
15 点
铜板
28256 枚
西秦金币
0 个
鲜花
36 朵

在线时间
2296 小时
注册时间
2018-2-25
发表于 2023-12-16 17:40:17 来自手机 | 显示全部楼层 | 来自四川
路过的时候
回复

使用道具 举报

59

主题

2479

帖子

16

听众

Rank: 9

积分
10614
威望
59 点
铜板
8017 枚
西秦金币
0 个
鲜花
0 朵

在线时间
5209 小时
注册时间
2009-1-1
发表于 2023-12-16 17:43:27 来自手机 | 显示全部楼层 | 来自四川
宜宾勒色!宜宾=卡子=宜宾
回复

使用道具 举报

0

主题

1万

帖子

0

听众

Rank: 11Rank: 11Rank: 11

积分
32983
威望
0 点
铜板
17260 枚
西秦金币
0 个
鲜花
0 朵

在线时间
792 小时
注册时间
2023-3-27
发表于 2023-12-16 17:44:13 来自手机 | 显示全部楼层 | 来自四川
回复

使用道具 举报

22

主题

3万

帖子

11

听众

Rank: 11Rank: 11Rank: 11

积分
77738
威望
22 点
铜板
41098 枚
西秦金币
0 个
鲜花
75 朵

在线时间
5997 小时
注册时间
2017-6-2
发表于 2023-12-16 17:45:14 来自手机 | 显示全部楼层 | 来自四川
路过
回复

使用道具 举报

78

主题

3万

帖子

23

听众

Rank: 12Rank: 12

积分
86607
威望
39 点
铜板
47118 枚
西秦金币
0 个
鲜花
76 朵

在线时间
11561 小时
注册时间
2009-1-12
发表于 2023-12-16 17:46:44 来自手机 | 显示全部楼层 | 来自北京
吃不了苦
回复

使用道具 举报

    您需要登录后才可以回帖 登录 | 立即注册

    本版积分规则

    快速回复 返回顶部 返回列表