一个近乎邪门的大骗局,爆雷了!
财经策论 2024-01-16 19:02 发表于广东
以下文章来源于功夫财经 ,作者凤来仪
编辑 | 杨震
作者 | 凤来仪来源 | 功夫财经
该文章内容仅代表作者本人观点,不代表本公众号立场。

一个典型的庞氏骗局,拿后面人的钱,去兑付前面的,只要能越滚越大,这个游戏就不会停止。
我还真没法确定,那些投资人,是真的傻缺上当,还是明知是骗局,也要躬身入局赌一把。总之,不怕输得苦,只怕没得赌;只要敢胡扯,大众齐欢呼。
1、网上爆雷的庞氏公司千千万,我独服这一个....鼎益丰,明明都爆雷了,还告诉它的脑残用户们,这是一个好消息:

大大大,好好好,妙妙妙.....如果不是这个利好通知,我还真不知道深圳有这样一家企业。结果认真看了一下,承包了我一上午的笑点。这不就是个典型的江湖骗子嘛.....图片从卖相到说辞,通通不超过天桥算命打卦的范畴。我看到一位微博网友这样叙述:一位主持人打开音响,晨钟暮鼓声传来,在场的人开始诵读《道德经》。晨会的举办者并不是纯粹的宗教组织,而是一家名为“鼎益丰”公司。
鼎益丰的董事局主席隋广义对外声称,依靠诵读《道德经》《易经》等中国古代典籍提升智慧,并从“禅”与“易”中悟出了一门“禅易投资法”。
通过神乎其神的宣传,鼎益丰一边兜售信仰,一边向信徒售卖各式投资产品。
一份产品合同显示,其5年平均年化收益率为16.2%。更惊人的是,鼎益丰的投资版图中,至少包括3只港股、2只A股。这些股票大多业绩低迷或濒临退市,却在鼎益丰入股后,迎来股价暴涨....至于底层资产是什么?不知道....投资策略是什么?不知道...运营成本是多少?不知道不知道不知道...反正师傅是神人,会带领我们走向人生财富巅峰....我看到网上说,不少人投入的不仅是自有财产,还加了杠杆....抵押了房子、车子,从银行拿到钱,然后投入鼎益丰,用收到的红利覆盖利息还能赚很多,这真是躺着赚钱....于是,说深圳的房地产市场,由此承压。因为这种公司一爆雷,要自救只能卖了房子还银行。这真是让人意想不到的爆雷方式,以及房地产多米诺骨牌的倾倒方式。初听极度离谱,想想也很自然。我收回我前面写过一篇文章的话,我说哲学是最无用之学。但在有些事上,哲学简直太有用了,好不好?稍微有一点点哲学知识和根基,这种人一开口就知道他在胡说八道满嘴胡喷了。还禅,还易?一个算佛门说辞,讲究色即是空,都是空你要投资搞钱干什么?一个古老巫术时代的神秘学,易就是变,不停的变。什么是骗子,骗子就是喜欢把所有元素,往一起堆,他没有提安拉,没有提先知萨默尔,没有提死海古卷、竹书纪年不是因为他不想,而是他不知道这些。如果他知道,一定也会一起放进去,比如他知道金字塔,于是就造了金字塔。

说在遥远的吉林敦化,一座神秘的山林中矗立着一组令人惊叹的建筑。这些建筑并非寻常的住宅或商业设施,而是一组外形酷似埃及金字塔的建筑群,一共有7座。这些金字塔并非为了展示法老王的权力和荣耀,而是一家名为香港鼎益丰的企业建造的。这家公司的总部位于深圳,之所以建这些金字塔式的建筑是有特殊用途的,并不是用于居住,也不是用于商业,而是用于一种奇特的信仰仪式。关于这些金字塔的来源和用途,有一个神秘的传说:只要你购买了鼎益丰出品的“金字塔种运基”,你就可以通过将自己的头发、牙齿或者生辰八字等存放在13厘米高的小金字塔内,并将小金字塔植入龙狮谷金字塔,就能够改变命运、延年益寿、家族兴旺、财运通达。

金字塔太有名了,哪怕半文盲也听说过,于是禅啊,易啊,金字塔啊,就被古怪的杂糅到一起。
2、在看这公司的过程中,我发现其实去年2月份,就已经预警了:

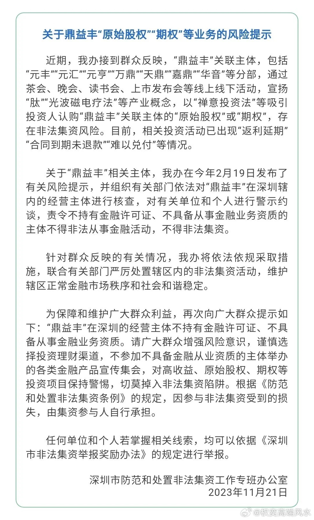
到了11月,更是提示了这家公司的风险:

这里面有句话特别有水平:根据《防范和处置非法集资条例》的规定,因参与非法集资而受到损失,由集资参与人自行承担。看懂没有?真的看懂了?看懂就知道,那些人的钱,基本就是纯水漂了。但这家公司还存在,人还没进去,这比他们是骗子本身,更意味深长。一个典型的庞氏骗局,拿后面人的钱,去兑付前面的,只要能越滚越大,这个游戏就不会停止。考虑到这家公司的存续时间,我得公道的说一句,比那些做正经生意的公司还要长了。写到这里,我还真没法确定,那些投资人,是真的傻缺上当,还是明知是骗局,也要躬身入局赌一把。也没法确定,这家纯庞氏公司是骗子,还是那些号称投资精英的基金管理人,短短时间一样亏光的是骗子了。或者说,无论什么模式,本质都是骗子?假作真时真亦假....隋大师到底是个胡扯的骗子,还是秉承天意,把这里大量不配拥有财富的傻x打回原形的?
这正是:不怕输的苦,只怕没得赌;只要敢胡扯,大众齐欢呼。