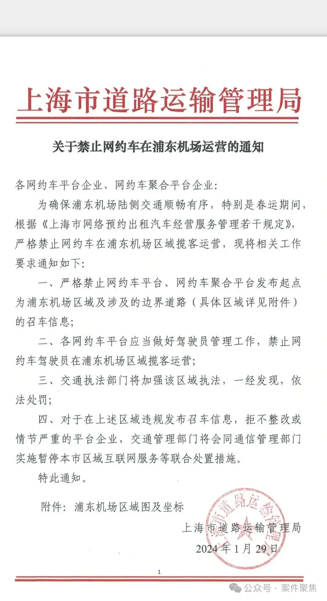
近日,一份《关于禁止网约车在浦东机场运营的通知》引发网友热议。通知显示,严格禁止网约车在浦东机场区域揽客运营。一经发现,依法处罚。
据悉,2016年上海出台了《上海市网络预约出租汽车经营服务管理若干规定》,根据规定,网约车平台不得发布机场、火车站巡游车营业站区域内的召车信息;网约车驾驶员不得在机场、火车站巡游车营业站区域内揽客。而上述《通知》是对于该规定的重申。

1月31日晚记者前往浦东国际机场发现,航站楼区域已经无法通过网约车平台召车,而在前往停车场的通道里,"一口价"司机趁机高价揽客。
那么,禁止网约车在浦东机场营运,合理吗?
上海大邦律师事务所律师游云庭表示,国家的反垄断法规定,行政机关不能够滥用权力出台这样一些限定销售的,限定购买指定群体的商品或服务的这样一个规定。
这次的通知和之前的上海网约车规定还可能有公平竞争审查的程序瑕疵。游云庭表示,做公平竞争审查,主要审查的就是这样一个规定的出台,是不是对所有的市场主体,都是一视同仁的规定。
一方面,之前禁止网约车在火车站机场招车的规定长期未执行,现在执行可能存在选择性执法和违法处罚问题。另一方面,通知对违规网约车平台断网的处罚可能不符合授权,行政处罚可能没有依据,违法性更严重。

游云庭说,如果说新设这样一个处罚措施的话,应该有相应的行政法律的依据。如果没有依据,那政府也是超越职权。
上海市网约车规定是2016年出的,它规定的是在巡游车营业站区域内不得揽客。如何界定这个“营业站区域”?按照这次规定,整个浦东机场周边区域都不能招车,这显然超出了2016年规定的“范围”。
最后,禁止网约车在浦东机场营运,影响了司机的生计,也对老百姓的出行造成不便,游云庭说。

对此,你怎么看?