 
- 积分
- 5356
- 威望
- 830 点
- 铜板
- 2866 枚
- 西秦金币
- 0 个
- 鲜花
- 0 朵
- 在线时间
- 31 小时
- 注册时间
- 2023-6-20
|
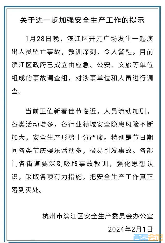
2月1日,浙江省杭州市滨江区人民政府新闻办公室官方微博@滨江发布 通报“杭州一女子高空杂技表演时坠落身亡”事件,全文如下:
此前报道:
1月31日,据媒体报道,浙江杭州开元广场在进行的一场高空表演中,一女子没任何防护不慎从高空坠落倒地不起。广场工作人员表示,女孩被120拉走了,现在警方也介入处理了,只能等待官方通知。
据紧急呼叫,2月1日,记者从当地官方人士处获悉,该女子已遇难,遗体已送往殡仪馆。
上述官方人士表示,涉事杂技团无相关资质,系个体杂技演员,相关人员已做完笔录。记者从当地公安部门获悉,事发后民警已赶到现场处置。
1日下午,新黄河记者就此事联系到滨江区文旅局,其工作人员表示,目前已经成立联合调查组,此事还在立案调查中。
|
|