切换到宽版
 找回密码
 立即注册

QQ登录

只需一步,快速开始

西秦会馆

爆料、咨询:18909006163
广告、合作:13990030637
查看: 13045 | 回复: 59

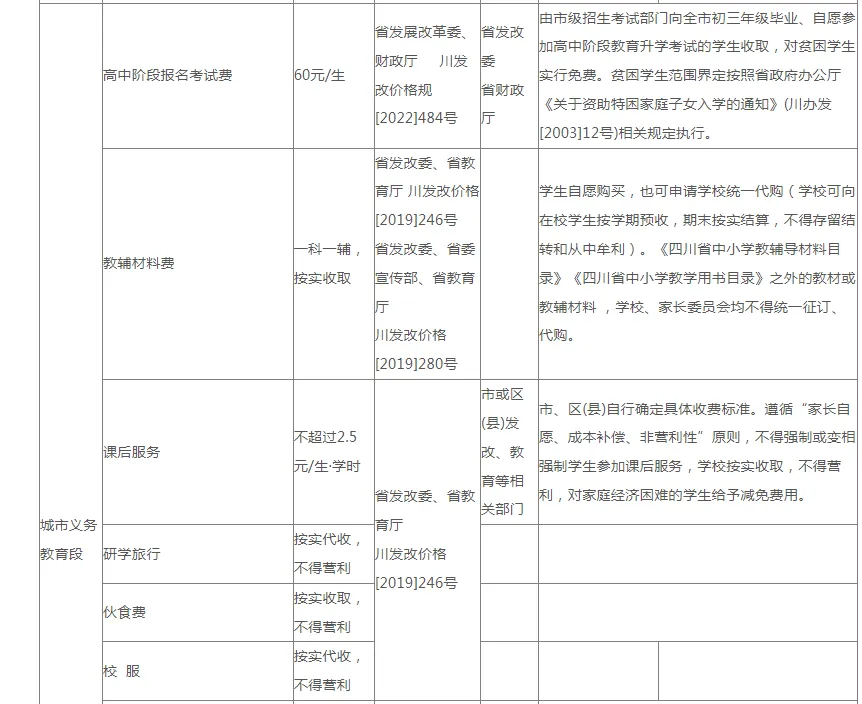
[盐都杂谈] 速看!2024年春季学期自贡市公办中小学教育收费标准来了——

    [复制链接]

2万

主题

6万

帖子

19

听众

Rank: 12Rank: 12

积分
262717
威望
29327 点
铜板
131420 枚
西秦金币
0 个
鲜花
675 朵

在线时间
16354 小时
注册时间
2016-11-18
发表于 2024-2-22 16:06:20 来自手机 | 显示全部楼层 |阅读模式 | 来自四川

 

 

 

 

 

 

 

 

 

 

 

     来源 自贡教育体育

     编辑 宗俊羽

 

广告

0

主题

3万

帖子

5

听众

Rank: 11Rank: 11Rank: 11

积分
74660
威望
0 点
铜板
39263 枚
西秦金币
0 个
鲜花
86 朵

在线时间
10116 小时
注册时间
2019-10-10
发表于 2024-2-22 16:13:05 来自手机 | 显示全部楼层 | 来自四川
水涨船高!不准盈利?
回复

使用道具 举报

25

主题

3万

帖子

18

听众

Rank: 11Rank: 11Rank: 11

积分
75494
威望
15 点
铜板
41570 枚
西秦金币
0 个
鲜花
2 朵

在线时间
12669 小时
注册时间
2010-3-18
发表于 2024-2-22 16:55:14 来自手机 | 显示全部楼层 | 来自四川
哦哦
回复

使用道具 举报

187

主题

2万

帖子

10

听众

Rank: 11Rank: 11Rank: 11

积分
56384
威望
159 点
铜板
30148 枚
西秦金币
0 个
鲜花
0 朵

在线时间
3647 小时
注册时间
2004-4-29
发表于 2024-2-22 17:15:08 来自手机 | 显示全部楼层 | 来自四川
回复

使用道具 举报

203

主题

3万

帖子

17

听众

Rank: 11Rank: 11Rank: 11

积分
77281
威望
144 点
铜板
42837 枚
西秦金币
0 个
鲜花
4 朵

在线时间
9957 小时
注册时间
2009-10-18
发表于 2024-2-22 17:58:43 来自手机 | 显示全部楼层 | 来自四川
噢噢噢哦哦
回复

使用道具 举报

2651

主题

6万

帖子

4

听众

惜花之人

Rank: 10Rank: 10

积分
92625
威望
27 点
铜板
22450 枚
西秦金币
1 个
鲜花
52 朵

在线时间
5165 小时
注册时间
2008-2-2
发表于 2024-2-22 19:11:13 来自手机 | 显示全部楼层 | 来自四川
看看
回复

使用道具 举报

10

主题

1万

帖子

8

听众

Rank: 11Rank: 11Rank: 11

积分
41807
威望
10 点
铜板
22835 枚
西秦金币
0 个
鲜花
0 朵

在线时间
2145 小时
注册时间
2016-1-28
发表于 2024-2-22 19:13:08 来自手机 | 显示全部楼层 | 来自四川
已阅
回复

使用道具 举报

0

主题

2万

帖子

0

听众

Rank: 11Rank: 11Rank: 11

积分
52497
威望
0 点
铜板
27095 枚
西秦金币
0 个
鲜花
0 朵

在线时间
251 小时
注册时间
2023-12-13
发表于 2024-2-22 19:29:51 来自手机 | 显示全部楼层 | 来自四川
回复

使用道具 举报

0

主题

4万

帖子

0

听众

Rank: 12Rank: 12

积分
91388
威望
0 点
铜板
47219 枚
西秦金币
0 个
鲜花
0 朵

在线时间
1649 小时
注册时间
2022-2-6
发表于 2024-2-22 19:35:55 来自手机 | 显示全部楼层 | 来自四川
回复

使用道具 举报

0

主题

9495

帖子

7

听众

Rank: 10Rank: 10

积分
20229
威望
0 点
铜板
10726 枚
西秦金币
0 个
鲜花
0 朵

在线时间
920 小时
注册时间
2019-1-25
发表于 2024-2-22 19:43:10 来自手机 | 显示全部楼层 | 来自四川
路过
回复

使用道具 举报

5

主题

3万

帖子

3

听众

Rank: 11Rank: 11Rank: 11

积分
72567
威望
5 点
铜板
37917 枚
西秦金币
0 个
鲜花
10 朵

在线时间
1394 小时
注册时间
2021-3-17
发表于 2024-2-22 20:06:35 来自手机 | 显示全部楼层 | 来自四川
回复

使用道具 举报

0

主题

4万

帖子

3

听众

Rank: 12Rank: 12

积分
101333
威望
0 点
铜板
52380 枚
西秦金币
0 个
鲜花
0 朵

在线时间
3632 小时
注册时间
2021-8-13
发表于 2024-2-22 20:10:15 来自手机 | 显示全部楼层 | 来自四川
知道了
回复

使用道具 举报

97

主题

4万

帖子

13

听众

Rank: 12Rank: 12

积分
94717
威望
43 点
铜板
50994 枚
西秦金币
0 个
鲜花
12 朵

在线时间
11288 小时
注册时间
2009-1-16
发表于 2024-2-22 20:12:33 来自手机 | 显示全部楼层 | 来自四川
回复

使用道具 举报

8

主题

2万

帖子

15

听众

Rank: 11Rank: 11Rank: 11

积分
50804
威望
8 点
铜板
28742 枚
西秦金币
0 个
鲜花
0 朵

在线时间
8025 小时
注册时间
2016-5-20
发表于 2024-2-22 20:37:17 来自手机 | 显示全部楼层 | 来自四川
回复

使用道具 举报

160

主题

5万

帖子

18

听众

Rank: 12Rank: 12

积分
118801
威望
56 点
铜板
64116 枚
西秦金币
0 个
鲜花
14 朵

在线时间
24666 小时
注册时间
2005-4-15
发表于 2024-2-22 21:23:43 来自手机 | 显示全部楼层 | 来自四川
看看
回复

使用道具 举报

    您需要登录后才可以回帖 登录 | 立即注册

    本版积分规则

    快速回复 返回顶部 返回列表