切换到宽版
 找回密码
 立即注册

QQ登录

只需一步,快速开始

西秦会馆

爆料、咨询:18909006163
广告、合作:13990030637
楼主: 牛尾

[盐都杂谈] 社区主任套购廉价流转“联建房”耕地 成了他的桉树林

    [复制链接]

131

主题

2万

帖子

3

听众

Rank: 11Rank: 11Rank: 11

积分
52109
威望
131 点
铜板
27834 枚
西秦金币
0 个
鲜花
0 朵

在线时间
7367 小时
注册时间
2021-5-19
 楼主| 发表于 5 天前 来自手机 | 显示全部楼层 | 来自四川
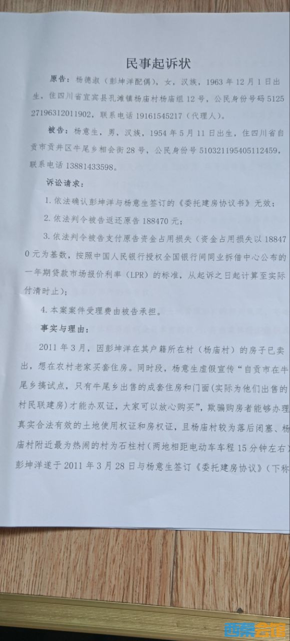
  伪造身份证,办理的无效房产证、土地使用证,过不了户案。

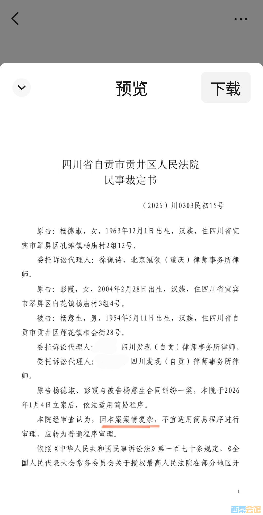
   一审法院简易程序审理后认为,“案情复杂”,转“道”审理。

   原告仅是约200购房受害人之一。
  
20260405194810front2_0_1741427_FoFsYHPnYaZ0FgkKNuUxIElO3ktr.jpg
20260405194810front2_0_1741427_FmLIJcko5g1lup4kEf49Hwu4Hc8q.jpg
20260405194810front2_0_1741427_Fg3xtpnZnE5Zd25DpvcM8gNyjbUD.jpg
20260405194810front2_0_1741427_FpI5vjg0x_e3CtjD4wL5eURHlHQ4.jpg
20260405194810front2_0_1741427_FqQp2IyDDnZ_P4Ds-aYGYhyVGCEz.jpg
回复

使用道具 举报

广告

131

主题

2万

帖子

3

听众

Rank: 11Rank: 11Rank: 11

积分
52109
威望
131 点
铜板
27834 枚
西秦金币
0 个
鲜花
0 朵

在线时间
7367 小时
注册时间
2021-5-19
 楼主| 发表于 昨天 20:08 来自手机 | 显示全部楼层 | 来自四川
原告不仅是约200被欺购房受害人之一,又是举报杨意生“杨大哥”涉嫌系列严重犯罪的联名人之一。
回复

使用道具 举报

    您需要登录后才可以回帖 登录 | 立即注册

    本版积分规则

    快速回复 返回顶部 返回列表