切换到宽版
 找回密码
 立即注册

QQ登录

只需一步,快速开始

西秦会馆

爆料、咨询:18909006163
广告、合作:13990030637
查看: 19875 | 回复: 151

[盐都杂谈] 高新区中小学入学转学问题解答

    [复制链接]

164

主题

164

帖子

0

听众

Rank: 10Rank: 10

积分
1073
威望
164 点
铜板
581 枚
西秦金币
0 个
鲜花
0 朵

在线时间
26 小时
注册时间
2023-2-1
发表于 2024-3-19 15:39:47 | 显示全部楼层 |阅读模式 | 来自四川
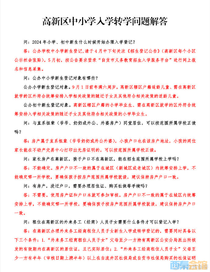
公办新生请4月关注《招生登记公告》并网上报名。房产户口一致可正读,不一致则城区统筹。有房产无户口无需居住证、社保,但建议一致。外来务工租住子女需满足居住证、社保证明和务工或经商证明。转学一般每年级后办理,由教育部门统筹安排。招生范围可扫码查询。有房无户、进城务工租住子女入学转学将统筹安排。详情解答如图。
来源:自贡视窗

微信图片_20240319153856.jpg

微信图片_20240319153900.jpg


广告

324

主题

2万

帖子

4

听众

Rank: 11Rank: 11Rank: 11

积分
60017
威望
324 点
铜板
31581 枚
西秦金币
0 个
鲜花
4 朵

在线时间
3111 小时
注册时间
2020-12-17
发表于 2024-3-19 16:07:14 来自手机 | 显示全部楼层 | 来自上海
哈喽
回复

使用道具 举报

12

主题

3万

帖子

10

听众

Rank: 11Rank: 11Rank: 11

积分
65340
威望
12 点
铜板
35038 枚
西秦金币
0 个
鲜花
0 朵

在线时间
4577 小时
注册时间
2016-4-25
发表于 2024-3-19 16:14:59 来自手机 | 显示全部楼层 | 来自四川
知道了
回复

使用道具 举报

58

主题

4万

帖子

13

听众

Rank: 12Rank: 12

积分
99917
威望
58 点
铜板
52684 枚
西秦金币
0 个
鲜花
0 朵

在线时间
3933 小时
注册时间
2017-3-3
发表于 2024-3-19 16:18:36 来自手机 | 显示全部楼层 | 来自四川
呵呵呵呵呵呵
回复

使用道具 举报

3

主题

2万

帖子

14

听众

Rank: 11Rank: 11Rank: 11

积分
56892
威望
3 点
铜板
31005 枚
西秦金币
0 个
鲜花
0 朵

在线时间
5762 小时
注册时间
2016-11-9
发表于 2024-3-19 16:21:09 来自手机 | 显示全部楼层 | 来自四川
已阅
回复

使用道具 举报

16

主题

5万

帖子

18

听众

Rank: 12Rank: 12

积分
110559
威望
16 点
铜板
58277 枚
西秦金币
0 个
鲜花
4 朵

在线时间
5692 小时
注册时间
2014-11-3
发表于 2024-3-19 16:24:56 来自手机 | 显示全部楼层 | 来自四川
看到了
回复

使用道具 举报

0

主题

3万

帖子

5

听众

Rank: 11Rank: 11Rank: 11

积分
67357
威望
0 点
铜板
35950 枚
西秦金币
0 个
鲜花
0 朵

在线时间
4686 小时
注册时间
2019-9-7
发表于 2024-3-19 16:41:12 来自手机 | 显示全部楼层 | 来自四川
知道了
回复

使用道具 举报

1723

主题

4万

帖子

2

听众

我自逍遥

Rank: 10Rank: 10

积分
98144
威望
1640 点
铜板
50712 枚
西秦金币
0 个
鲜花
145 朵

在线时间
10159 小时
注册时间
2006-2-7
发表于 2024-3-19 16:43:38 来自手机 | 显示全部楼层 | 来自四川
看看
回复

使用道具 举报

5

主题

2万

帖子

3

听众

Rank: 11Rank: 11Rank: 11

积分
59419
威望
5 点
铜板
31233 枚
西秦金币
0 个
鲜花
2 朵

在线时间
2681 小时
注册时间
2020-10-23
发表于 2024-3-19 16:49:03 来自手机 | 显示全部楼层 | 来自四川
有多高
回复

使用道具 举报

123

主题

3782

帖子

14

听众

现实与梦想间的博弈

Rank: 9

积分
11207
威望
124 点
铜板
7107 枚
西秦金币
0 个
鲜花
7 朵

在线时间
2386 小时
注册时间
2010-6-14
发表于 2024-3-19 16:58:42 来自手机 | 显示全部楼层 | 来自四川
看一看
回复

使用道具 举报

89

主题

5万

帖子

9

听众

Rank: 12Rank: 12

积分
113563
威望
89 点
铜板
58734 枚
西秦金币
0 个
鲜花
25 朵

在线时间
4597 小时
注册时间
2010-12-21
发表于 2024-3-19 17:25:06 来自手机 | 显示全部楼层 | 来自四川
路过
回复

使用道具 举报

0

主题

3万

帖子

0

听众

Rank: 11Rank: 11Rank: 11

积分
67905
威望
0 点
铜板
35301 枚
西秦金币
0 个
鲜花
0 朵

在线时间
1437 小时
注册时间
2022-7-29
发表于 2024-3-19 17:35:15 来自手机 | 显示全部楼层 | 来自四川
哦哦哦
回复

使用道具 举报

0

主题

1万

帖子

0

听众

Rank: 10Rank: 10

积分
25164
威望
0 点
铜板
13391 枚
西秦金币
0 个
鲜花
0 朵

在线时间
369 小时
注册时间
2024-1-1
发表于 2024-3-19 17:44:55 来自手机 | 显示全部楼层 | 来自四川
哦哦哦
回复

使用道具 举报

1742

主题

6万

帖子

20

听众

Rank: 12Rank: 12

积分
156436
威望
1742 点
铜板
78766 枚
西秦金币
0 个
鲜花
511 朵

在线时间
15729 小时
注册时间
2017-11-19
发表于 2024-3-19 17:47:08 来自手机 | 显示全部楼层 | 来自四川
回复

使用道具 举报

32

主题

2万

帖子

14

听众

平安是福

Rank: 11Rank: 11Rank: 11

积分
48664
威望
10 点
铜板
26993 枚
西秦金币
0 个
鲜花
5 朵

在线时间
6739 小时
注册时间
2009-8-9
发表于 2024-3-19 17:54:42 来自手机 | 显示全部楼层 | 来自四川
路过
回复

使用道具 举报

    您需要登录后才可以回帖 登录 | 立即注册

    本版积分规则

    快速回复 返回顶部 返回列表