 
- 积分
- 14575
- 威望
- 2202 点
- 铜板
- 7839 枚
- 西秦金币
- 0 个
- 鲜花
- 0 朵
- 在线时间
- 181 小时
- 注册时间
- 2023-4-2
|
富顺,在置县之前属古江阳县。北周武帝时期,划出以富世盐井为中心的地区设富世县。唐贞观二十三年(649),因避唐太宗李世民之讳改名为富义县。宋太祖乾德四年(966),富义县作为产盐特区升为州级富义监。宋太宗太平兴国元年(976),因避太宗赵匡义(又名光义)之讳,富义监改名为富顺监。从此,“富顺”这一名字历千年而不变。元朝时又先后易名富顺安抚使司(县级土司)和富顺州(不辖县的散州)。明、清经民国至今,一律称富顺县。
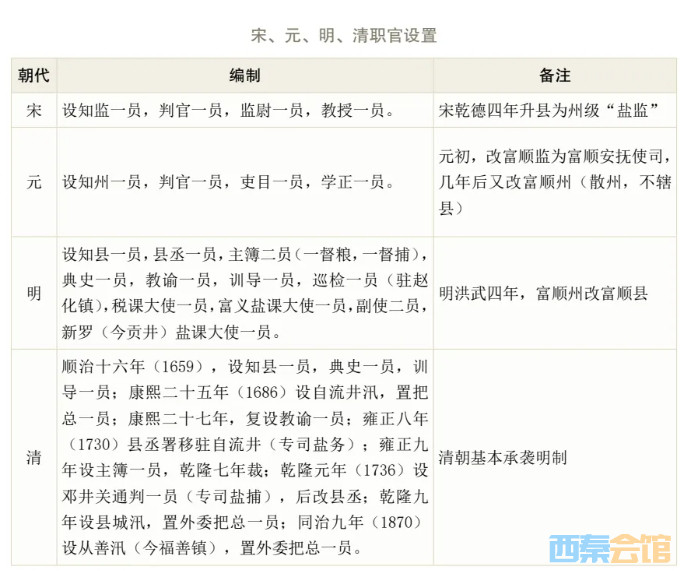
自北周正式设立行政机构以来,富顺作为封建社会的一级地方行政区域,各个朝代的中央政权陆续向这里派遣地方官。据现存富顺旧志记载,自宋代至清代,除设有知监、知州、知县等主官外,还有判官、监尉、吏目、县丞、主簿、典史和教授、学正、教谕、训导等佐属官,个别时期还有把总、巡检、税课大使、盐课大使、盐课副使等特殊官和掌管全县僧人、道人及风水师的杂职官等。此外,还有在三班六房办差的胥吏、衙役及门子、轿夫、马夫等,他们无编制无俸银无社会地位,负责处理各种具体事务和杂务,但只能靠微薄的小费维持营生。当然,不少知县私人还聘有处理书启、刑名、钱谷等公务的幕僚,俗称“师爷”,是旧时的一群自由择业者。
|
|