切换到宽版
 找回密码
 立即注册

QQ登录

只需一步,快速开始

西秦会馆

爆料、咨询:18909006163
广告、合作:13990030637
查看: 16031 | 回复: 9

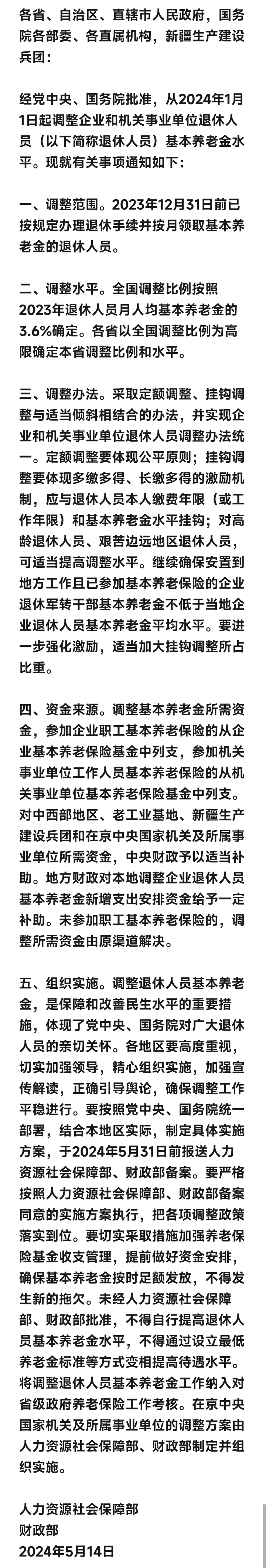
[盐都杂谈] 人力资源社会保障部 财政部关于2024年调整退休人员基本养老金的通知

  [复制链接]

2万

主题

6万

帖子

19

听众

Rank: 12Rank: 12

积分
258230
威望
28672 点
铜板
129125 枚
西秦金币
0 个
鲜花
675 朵

在线时间
16354 小时
注册时间
2016-11-18
发表于 2024-5-17 07:59:03 来自手机 | 显示全部楼层 |阅读模式 | 来自四川

 

 

 

广告

1

主题

1万

帖子

6

听众

Rank: 11Rank: 11Rank: 11

积分
39662
威望
1 点
铜板
20562 枚
西秦金币
0 个
鲜花
0 朵

在线时间
738 小时
注册时间
2016-11-19
发表于 2024-5-17 09:00:43 来自手机 | 显示全部楼层 | 来自四川
看看
回复

使用道具 举报

6

主题

3万

帖子

3

听众

Rank: 11Rank: 11Rank: 11

积分
79900
威望
6 点
铜板
41488 枚
西秦金币
0 个
鲜花
0 朵

在线时间
1355 小时
注册时间
2020-7-12
发表于 2024-5-17 09:17:09 来自手机 | 显示全部楼层 | 来自四川
好的
回复

使用道具 举报

460

主题

5万

帖子

9

听众

Rank: 12Rank: 12

积分
115990
威望
460 点
铜板
60023 枚
西秦金币
0 个
鲜花
84 朵

在线时间
5574 小时
注册时间
2016-3-4
发表于 2024-5-17 09:22:38 来自手机 | 显示全部楼层 | 来自四川
路过了
回复

使用道具 举报

0

主题

210

帖子

14

听众

和谐谣

Rank: 7Rank: 7Rank: 7

积分
6535
威望
0 点
铜板
6325 枚
西秦金币
0 个
鲜花
0 朵

邮编
643100
在线时间
3269 小时
注册时间
2017-6-29
发表于 2024-5-17 09:49:57 | 显示全部楼层 | 来自四川
要得
回复

使用道具 举报

175

主题

2万

帖子

17

听众

Rank: 11Rank: 11Rank: 11

积分
53674
威望
175 点
铜板
29593 枚
西秦金币
0 个
鲜花
15 朵

在线时间
4230 小时
注册时间
2018-5-21
发表于 2024-5-17 10:11:30 | 显示全部楼层 | 来自四川
一调物价飞涨。
回复

使用道具 举报

53

主题

4万

帖子

3

听众

Rank: 12Rank: 12

积分
84016
威望
53 点
铜板
43625 枚
西秦金币
0 个
鲜花
0 朵

在线时间
3275 小时
注册时间
2021-9-20
发表于 2024-5-17 10:15:02 来自手机 | 显示全部楼层 | 来自四川
退休人员的好事又来了。
回复

使用道具 举报

6

主题

4万

帖子

3

听众

Rank: 12Rank: 12

积分
89011
威望
6 点
铜板
46205 枚
西秦金币
0 个
鲜花
45 朵

在线时间
4172 小时
注册时间
2020-10-31
发表于 2024-5-17 10:39:48 来自手机 | 显示全部楼层 | 来自四川
收到
回复

使用道具 举报

393

主题

4万

帖子

13

听众

Rank: 12Rank: 12

积分
88824
威望
393 点
铜板
47001 枚
西秦金币
0 个
鲜花
0 朵

在线时间
6643 小时
注册时间
2018-9-22
发表于 2024-5-17 11:14:35 来自手机 | 显示全部楼层 | 来自四川
调养老金后,物价又要涨,但调比没有调好。
回复

使用道具 举报

6

主题

4万

帖子

18

听众

Rank: 12Rank: 12

积分
99271
威望
2 点
铜板
52326 枚
西秦金币
0 个
鲜花
137 朵

在线时间
8630 小时
注册时间
2012-7-27
发表于 2024-5-17 11:37:34 来自手机 | 显示全部楼层 | 来自重庆
回复

使用道具 举报

    您需要登录后才可以回帖 登录 | 立即注册

    本版积分规则

    快速回复 返回顶部 返回列表