切换到宽版
 找回密码
 立即注册

QQ登录

只需一步,快速开始

西秦会馆

爆料、咨询:18909006163
广告、合作:13990030637
查看: 12978 | 回复: 77

[盐都杂谈] 6月1日启用!荣县新增10处交通技术监控设备,位置就在——

    [复制链接]

1101

主题

1105

帖子

0

听众

Rank: 10Rank: 10

积分
6843
威望
1101 点
铜板
3526 枚
西秦金币
0 个
鲜花
1 朵

在线时间
55 小时
注册时间
2023-9-12
发表于 2024-5-27 17:42:36 | 显示全部楼层 |阅读模式 | 来自四川
116.png
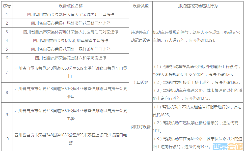
为加强道路交通秩序管理,预防和减少道路交通事故,营造安全、有序、畅通的交通环境,根据《中华人民共和国道路交通安全法》《中华人民共和国行政处罚法》《道路交通安全违法行为处理程序规定》等法律法规,荣县公安局拟在荣县辖区启用10处交通技术监控设备,现将启用交通技术监控设备的路段点位名称及抓拍道路交通违法行为公示如下。
117.png

以上交通技术监控设备自2024年6月1日起启用。请广大交通参与者自觉遵守道路交通安全法律法规,共同维护良好的道路交通环境。

荣县公安局2024年5月24日
广告

282

主题

5万

帖子

26

听众

Rank: 12Rank: 12

积分
128860
威望
88 点
铜板
64882 枚
西秦金币
0 个
鲜花
806 朵

在线时间
26626 小时
注册时间
2011-1-8
发表于 2024-5-27 18:22:02 | 显示全部楼层 | 来自四川
要是乡村安监控农村的治安要好很多。要是安装在城市 倒霉蛋会很多

论积极性城市安装有回报,农村偷点鸡生鹅鸭不算个啥
回复

使用道具 举报

3

主题

5万

帖子

10

听众

Rank: 12Rank: 12

积分
111713
威望
3 点
铜板
58326 枚
西秦金币
0 个
鲜花
0 朵

在线时间
5223 小时
注册时间
2013-9-24
发表于 2024-5-27 20:01:53 来自手机 | 显示全部楼层 | 来自四川
知道了
回复

使用道具 举报

16

主题

4万

帖子

13

听众

Rank: 12Rank: 12

积分
94162
威望
2 点
铜板
49686 枚
西秦金币
0 个
鲜花
59 朵

在线时间
6622 小时
注册时间
2008-2-17
发表于 2024-5-27 20:18:18 来自手机 | 显示全部楼层 | 来自四川
提款机上岗了
回复

使用道具 举报

1562

主题

5万

帖子

3

听众

Rank: 12Rank: 12

积分
117925
威望
1562 点
铜板
60812 枚
西秦金币
0 个
鲜花
3 朵

在线时间
5286 小时
注册时间
2021-8-4
发表于 2024-5-27 21:04:32 来自手机 | 显示全部楼层 | 来自四川
支持
回复

使用道具 举报

23

主题

4万

帖子

3

听众

Rank: 12Rank: 12

积分
91803
威望
23 点
铜板
47284 枚
西秦金币
0 个
鲜花
0 朵

在线时间
3789 小时
注册时间
2021-9-11
发表于 2024-5-28 05:38:44 来自手机 | 显示全部楼层 | 来自四川
回复

使用道具 举报

5691

主题

8万

帖子

28

听众

没有最牛,只有更牛

Rank: 12Rank: 12

积分
202346
威望
5682 点
铜板
104854 枚
西秦金币
0 个
鲜花
85 朵

在线时间
9128 小时
注册时间
2010-6-2
发表于 2024-5-28 06:09:47 来自手机 | 显示全部楼层 | 来自广东
回复

使用道具 举报

110

主题

6万

帖子

23

听众

口念南无阿弥陀,眼睛到处睃。

Rank: 12Rank: 12

积分
134985
威望
80 点
铜板
70928 枚
西秦金币
0 个
鲜花
202 朵

在线时间
10194 小时
注册时间
2010-11-16
发表于 2024-5-28 06:28:45 来自手机 | 显示全部楼层 | 来自四川
点个赞
回复

使用道具 举报

1

主题

1万

帖子

6

听众

Rank: 11Rank: 11Rank: 11

积分
39659
威望
1 点
铜板
20561 枚
西秦金币
0 个
鲜花
0 朵

在线时间
738 小时
注册时间
2016-11-19
发表于 2024-5-28 07:14:55 来自手机 | 显示全部楼层 | 来自四川
看看
回复

使用道具 举报

4

主题

3万

帖子

14

听众

Rank: 11Rank: 11Rank: 11

积分
73190
威望
4 点
铜板
39441 枚
西秦金币
0 个
鲜花
0 朵

在线时间
4033 小时
注册时间
2012-9-16
发表于 2024-5-28 07:21:24 来自手机 | 显示全部楼层 | 来自四川
路过
回复

使用道具 举报

11

主题

5万

帖子

6

听众

Rank: 12Rank: 12

积分
106194
威望
11 点
铜板
55211 枚
西秦金币
0 个
鲜花
0 朵

在线时间
4030 小时
注册时间
2017-2-14
发表于 2024-5-28 07:34:22 来自手机 | 显示全部楼层 | 来自四川
哦哦
回复

使用道具 举报

1

主题

4万

帖子

5

听众

Rank: 12Rank: 12

积分
87544
威望
1 点
铜板
45920 枚
西秦金币
0 个
鲜花
0 朵

在线时间
2822 小时
注册时间
2020-2-11
发表于 2024-5-28 09:23:58 来自手机 | 显示全部楼层 | 来自四川
好的
回复

使用道具 举报

6

主题

4万

帖子

3

听众

Rank: 12Rank: 12

积分
91753
威望
6 点
铜板
47627 枚
西秦金币
0 个
鲜花
45 朵

在线时间
4172 小时
注册时间
2020-10-31
发表于 2024-5-28 10:51:32 来自手机 | 显示全部楼层 | 来自四川
知道了
回复

使用道具 举报

20

主题

4万

帖子

6

听众

Rank: 12Rank: 12

积分
84719
威望
20 点
铜板
44328 枚
西秦金币
0 个
鲜花
1 朵

在线时间
2896 小时
注册时间
2018-9-19
发表于 2024-5-28 11:18:16 来自手机 | 显示全部楼层 | 来自四川
谢谢楼主分享告知
回复

使用道具 举报

26

主题

3万

帖子

12

听众

Rank: 11Rank: 11Rank: 11

积分
67468
威望
26 点
铜板
35728 枚
西秦金币
0 个
鲜花
46 朵

在线时间
3702 小时
注册时间
2017-1-24
发表于 2024-5-28 13:50:46 来自手机 | 显示全部楼层 | 来自四川
知道了!
回复

使用道具 举报

    您需要登录后才可以回帖 登录 | 立即注册

    本版积分规则

    快速回复 返回顶部 返回列表