突发!许家印,完了。
转自:君事睿见 2024-05-24 16:57 山东
以下文章来源于王晶华说科技 ,作者王晶华

两个大消息刚刚传来,许家印最大的救命稻草,倒下了。之前大家都在幻想,如果有一天许家印的恒大汽车能够做起来,那可能会救许家印一命,因为汽车是一个超级大蛋糕,如果恒大汽车真的做成了,那真有可能抵掉一大半恒大的窟窿,但,这个幻想,现在彻底破灭了!
第一个大消息:恒大汽车刚刚曝出超级大消息,包括累计亏损超1100亿,包括恒大汽车被地方部门要求退回奖励补贴,也就是骗补的19亿现金,等等,这两个大消息现在已经刷爆了网络。图片而且恒大汽车自己也发布了最新的公告,彻底证实了这一切,这对于恒大汽车,对于许家印来说意味着什么,我想你们都非常清楚。

根据网上公布的消息来看,恒大汽车原本自2019年4月29日起与相关地方行政部门签订一系列的投资合作协议。但因为恒大,未按协议的相关条款约定履行完合同义务,相关地方行政部门根据《中华人民共和国民法典》等中国法律法规的规定,拟要求相关附属公司:包括解除相关协议!包括向相关地方行政部门退回已发放的各项奖励及补贴合计约人民币19亿元!包括相关附属公司必须负连带责任!!而现在整个恒大汽车的现金以及等价物,加一起仅剩下1.2亿。
一条一条铁一般的证据,全都指向恒大汽车,这份报告的出炉真的震撼了全网,同时公告里,明确写道:2022年9月,恒驰汽车开始首款车恒驰5的量产。截至2023年12月31日,恒大汽车共生产下线1700辆恒驰5,累计交付超1389辆。这个数据一经公布,彻底刷新了所有人的三观,大家想过许家印的恒大汽车可能不是认真的在做事,但没想到竟然会这样瞎搞,才交付了1300个车子,就亏损了1100亿,而且还包括骗补了如此多的现金补贴。
等于造一个车,亏一个亿!!就算是金子做的汽车,也不用一个亿一辆啊!!更令人痛心的是,许家印不但自己不知道怎么花的,把恒大汽车的1100全部败光了,还盯着纳税人的钱。国家的补贴,不就是全国人民,全国纳税人的钱嘛!我曾经想过一个人坏,但没想到能坏到如此程度,真的是令人不敢相信。
第二个大消息:恒大地产新增32条执行令。

5月23日最新数据显示,恒大地产集团有限公司在5月22日新增了32条被执行人信息,这些金额加一起合计约41.4亿元。这些执行的地区,涉及怀化,长沙,等等全国很多城市。全都跟恒大地产相关,而且全都是恒大地产败诉,要还钱,还债的执行,而且,数据显示,从2021年暴雷开始;到现在恒大的执行令,爆出的欠钱不还,债务的消息,越来越多,越来越密集了。截至当前,恒大地产集团有限公司已有超过790条被执行人信息记录在案!!仅仅这些,加一起就是累计被执行金额超过716亿元。
3,还有许家印的豪宅,前天也被拍卖了。

5月21日,据香港《明报》报道,曾由恒大集团创始人许家印及相关人士持有的香港布力径10号B座豪宅近日以4.7亿港元卖出。该栋豪宅位于香港布力径10号楼盘由香港知名地产商新世界开发,位于香港聂高信山以南的山腰,四周山林密布,可远眺浅水湾,是香港最高档的社区之一。如今,这栋香港顶级的豪宅,彻底易主了!被拿去还债了!万亿帝国,现在全都彻底崩塌。综上所述,恒大地产,恒大汽车,以及许家印自己的豪宅物业等;原本这几个是许家印翻身的最大希望,现在已经一一沦陷。除了上述的资产以外;恒大人寿也在去年9月就易主了。国家金融监督管理总局的公告显示,恒大人寿去年9月就正式被海港人寿接管。已经正式易主,换了新主人。

然后恒大人寿之后一天,恒大财富成为第二个沦陷的项目,深圳公安局当时通报,正式对恒大财富的高管等进行逮捕;采取刑事强制措施。恒大人寿,恒大财富其实是许家印手上最大的两个“ 钱袋子 ”,以前许家印搞地产没钱的时候,很多项目的周转资金都是从这两个钱袋子里面“ 借的 ”。

这两个钱袋子也没了,全都易主,再加上现在恒大汽车的刷屏,恒大地产的窟窿,执行令一个一个爆出来,自此,许家印的几个救命稻草,全部沦陷。许家印,完了,彻底的完蛋了。
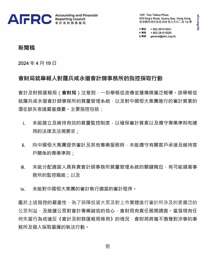
4,跟着许家印完蛋的,还有他的“ 保护伞们 ”!恒大背后的审计,保护伞普华永道也摊上大事了。

北京时间2024年4月19日香港会计及财务汇报局发布公告,对前段时间流传的“普华永道审计恒大失败举报信”内容正式开启调查,一旦发现任何失当行为或违反“ 会计及财务汇报局条例”的情况,将毫不犹豫对涉事的事务所及个人采取严厉的执法行动。图片这意味着香港正式出手了,许家印背后长达14年的保护伞,普华永道,终于被查了。普华永道做为恒大最近十几年的财务审计单位;自2009年恒大在香港上市后,一直担任恒大的审计机构,为恒大十几年的财报,出具了最高信用等级的无保留信任意见,犯下了众怒。证监会的处罚书清晰的显示着,恒大地产的财务严重造假,2019年恒大地产虚增收入2,139.89亿元,虚增利润407.22亿元;2020年恒大地产虚增收入3,501.57亿元,虚增利润512.89亿元。我国证监会的处罚书清晰的显示着,恒大合计两年造假5000多亿,利润900多亿,毫无疑问,这是及其严重的财务造假!做为恒大多年的审计单位,股民的保护伞,却没发现恒大的造假,造成如今如此巨大的窟窿,给无数买房人,股民,借贷人造成如此重大的损失,作为审计单位,每年拿着恒大给的4000万,却没有做出提醒,监督的作用!普华永道,有不可推卸的重大责任!综上所述:恒大已没有翻身的希望,许家印也没有翻身的机会了,接下来!许老板和他儿子,还有恒大的一众高管们,恐怕是要将牢底坐穿了。潮水退去,才知道谁在裸泳,许家印彻底完了,他的时代彻底结束了。