
作者|王磊
编辑|秦章勇
这可能是顶层设计,对自动驾驶行业最有意义的一次推动。
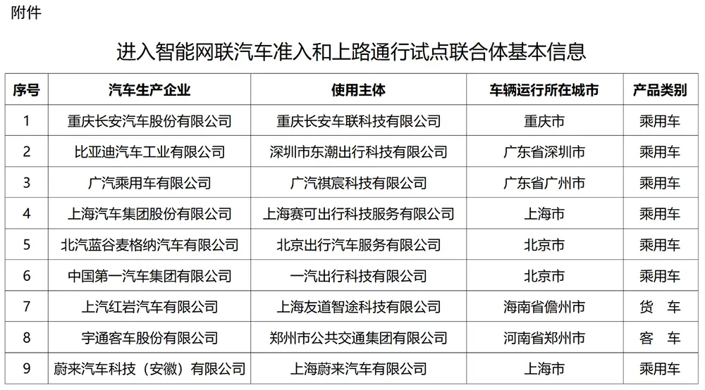
昨天,工信部公布首批“智能网联汽车”试点名单,这份名单共有9家,既有传统车企,也有新势力,产品就更全了,涵盖乘用车、客车以及货车三大类。

虽然官方没有提具体的自动驾驶标准,但车企已经迫不及待报喜了,而且宣传术语非常统一:
L3级准入和通行。

在此之前,企业获得L3级自动驾驶牌照,只局限于测试,但这次进入试点名单的企业,代表可以开发可量产的产品,两者有着本质不同。
换句话说,这次公布名单,就是为L3甚至L4落地做准备的,入围的企业相当于拿到一个金钥匙,对于自动驾驶行业来说无疑是往前跨了一大步。
当然,现实情况需要我们冷静分析,眼下实现完全无人驾驶仍是困难重重,责任划分、长尾效应、算力限制等挑战都需要克服。
但通向成功的每一步都弥足珍贵,虽然荆棘遍布,但曙光仍然在前。
01
9家什么样的企业?
我们先来看都有哪几家车企入围。
按照最新名单,9家车企包括7家乘用车企业,分别是一汽、上汽、广汽、长安、北汽蓝谷、比亚迪和蔚来,这也让蔚来也成了首批唯一入榜的造车新势力企业。

货车和客车企业则是各1家,货车企业是上汽红岩,客车企业则是宇通客车。
当然现在只是试点名单,究竟谁能落地目前还不好说,首批企业则是抢占了先机。
其实早在去年11月,“四部门”曾经联合发布了《关于开展智能网联汽车准入和上路通行试点工作的通知》,宣布要遴选具备量产条件的搭载自动驾驶功能的智能网联汽车产品,开展准入试点,以促进智能网联汽车产品的功能、性能提升和产业生态的迭代优化,推动我国智能网联新能源汽车产业高质量发展。
这次算是正式筛选完毕。
而且这份名单也值得深思,从车企背景与产品涉及类别来看,国家队入围的企业不少,比如央企背景的一汽,以及地方国资背景的上汽、广汽、长安和北汽全部入局,特别是,上汽还占据了榜单的两个名额。
比亚迪和蔚来,则是试点名单里“唯二”的非国有车企。
不过在产品上覆盖较为全面,不仅涉及乘用车,还涵盖了货车以及营运客车。
首批试点的“车辆运行所在城市”分布在7个地方,包括:北京、上海、广州、深圳、重庆、郑州和海南儋州。从地点上来看,显然更青睐一线城市,4个一线城市全部入围试点。
值得一提的是,目前国内公认智驾水平处于前列的小鹏、华为都不在首批名单上,同样的,名单上也没有百度、文远知行这类早已布局智驾领域的科技公司。
而且,获得试点资格的也不是单独的车企,而是被称为智能网联汽车准入和上路通行试点联合体,也就是由汽车生产企业和交通出行企业所组成的“联合体”。

以广汽为例,名单中的使用主体名为上海祺宸科技有限公司,而祺宸科技就是如祺出行的母公司,也是广汽的旗下子公司。
而北汽蓝谷麦格纳汽车有限公司也就是北汽新能源,则是联合北京出行分别作为生产主体和使用主体,以极狐阿尔法 S 先行版L3车型为试点车型。

这样一来划分的就非常清楚了,一家负责生产,一家负责上路测试,所以才会出现汽车生产企业和交通出行企业两两合作的“联合体”。
02
Robotaxi落地不远了
了解完使用主体就会发现,首批智能网联汽车准入和上路通行试点的使用,大部分是车企旗下的网约车平台。
比如名单上的车联科技、东潮出行、祺宸科技、赛可出行、北京出行、一汽出行六家使用主体,全都是网约车平台。

而这也意味着,国内目前对于对L3的初步落脚点似乎就是To B的网约车,所以Robotaxi的比重也会更大。
而目前,华为和小鹏包括其他新势力,都没有独立的网约车平台。虽然小鹏与滴滴合作即将推出的MONA要布局网约车,但新车型都还没在路上跑,没在首批名单中也在预料之内。
这也很容易理解,为什么获得L3测试牌照的宝马和奔驰,没有入围名单了。

值得注意的是,即便面向中国市场,公布的9家车企中并没有覆盖此前获得L3测试牌照的车企。
对此,工信部也做出了解读。
称企业获得L3测试牌照主要应用于产品研发过程,通过开展实际道路测试,验证产品在实际道路交通运行环境下的安全性,充分的产品研发测试验证,是后续产品量产应用的重要基础,也是此次试点的重要基础。
也就是说,取得L3测试牌照是进入这份试点名单的“门票”,然后再经过层层筛选。

而对于未申报或者未进入试点的汽车生产企业、使用主体来说,工信部也公布了以后试点申报的具体步骤。
此次集中申报之后,后续有试点申报需求时的汽车生产企业、使用主体可按照试点申报流程向省级工业和信息化主管部门自愿申报,这也意味着车企申请生产能上路的智能网联汽车具备了相应准入的规则。
当然,公告里还强调,这9大联合体虽然是四部门确定的首批进入试点的联合体,但并不代表具有自动驾驶功能的智能网联汽车取得准入许可或允许上路通行。
03
未来之路刚刚开始
进入试点名单,仅仅只是入围车企自动驾驶落地的起点,或者说刚刚迈上赛道。
公告明确表示,智能网联汽车准入和上路通行试点主要包括5个环节,分别是试点申报、产品准入试点、上路通行试点、试点暂停与退出、评估调整。

从这几个环节可以看到,在取得准入许可或者允许上路通行之前,产品准入试点与上路通行试点可以看做是一个大环节。
产品准入试点,包括产品准入测试与安全评估、产品准入许可两个环节,进入试点的汽车生产企业要经过相关部门确认,在地方政府的监督下进行测试与安全评估工作。
各项评估通过的车企,工业和信息化部经受理、审查和公示后,作出是否准入的决定。决定准入的,设置准入有效期、实施区域等限制性措施。
取得准入的智能网联汽车产品,由公安机关交通管理部门依法办理车辆登记后,在限定区域内开展上路通行试点。
从事运输经营的,还应当具备相应业务类别的运营资质并满足运营管理要求。使用主体、汽车生产企业和车辆运行所在城市政府部门应按有关要求做好应急处置工作。
当前只是完成试点申报阶段的遴选,并不代表具有自动驾驶功能的智能网联汽车取得准入许可或允许上路通行。
这么来看,现在进入试点名单的企业,只是先一步接受层层考验。

下一步该考虑的,就是如何准备路试的问题,这一点在《通知》的附带文件《智能网联汽车准入和上路通行试点实施指南(试行)》有所提及。
其要求产品应符合模拟仿真、封闭场地、实际道路以及网络安全和数据安全、软件升级、数据记录等测试验证要求。同时要求试验过程中不应变更自动驾驶功能相关的软件及硬件。
其中明确要求公开道路的测试要在封闭场地测试通过后,再进行公开道路的测试。但是对于测试验证的方式,尤其是封闭/公开道路的测试考核方法没有过多的描述。
而进入这个阶段的企业必须要具备两个先决条件,具备L3测试牌照和进入试点名单。

也就是说,虽然现在是9家联合体,但进入到上路通行试点阶段的,可能不一定是9家了。
从某种程度来说,此次公布试点企业,更像是对有能力的车企“松绑”,让其充分发挥技术实力,从而更快接受市场检验。
可以预见,不久后将会有越来越多的车企和平台加入试点。
不过可以确定的是,自动驾驶落地应该是在To B领域率先落地,我们可以自己买到自动驾驶车的时间表仍然未知。
可是L3都来了,L4还会远吗?