 
- 积分
- 11236
- 威望
- 1703 点
- 铜板
- 5970 枚
- 西秦金币
- 0 个
- 鲜花
- 10 朵
- 在线时间
- 93 小时
- 注册时间
- 2023-6-20
|
今日(6月17日),@陈奕迅FearAndDreams巡回演唱会 发布广东佛山站延期公告。
公告称,Eason(陈奕迅先生)于6月10日打网球时不幸中暑休克晕倒受伤,经过医生团队一星期的专业治疗及悉心照顾,现时康复进度良好。然而今天经过医生团队的检查及评估后,建议 Eason 在腮骨愈合期间接受物理治疗,以让腮骨附近肌肉及口部张合活动恢复至正常,康复期需要六个星期。
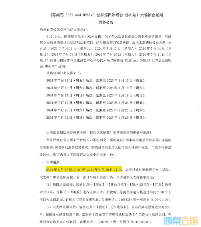
公告表示,为了让 Eason 有充足时间休息及进行复康治疗,以确保后续的演出质量,经各方慎重考虑,遗憾宣布原定于2024年7月12日-14日、19日-21日的陈奕迅FearAndDreams 六场佛山站演唱会需延期至2025年1月举行。
同时,主办方也发布了佛山站六场演出延期的《票务公告》与《补偿公告》。
《票务公告》及《补偿公告》详情↓
(下拉查看)
6月11日,陈奕迅方发布演唱会延期公告,重庆站六场演唱会需延期至2025年内举行。(此前报道:陈奕迅突发意外!“缝了30多针”,重庆演唱会延期到明年)
5月26日,陈奕迅已有身体不适的情况发生。当晚,他在杭州演唱会开场前登台宣布,因声带不适无法保障演出质量,演唱会延期。他含泪鞠躬向大家致歉,也在微博发文:“我很想跟你们度过这三小时的时光,但医生的建议是,我的声带必须要休息。再一次,我真诚地跟大家说一声抱歉。”
来源:@陈奕迅FearAndDreams巡回演唱会、南方都市报
|
|