切换到宽版
 找回密码
 立即注册

QQ登录

只需一步,快速开始

西秦会馆

爆料、咨询:18909006163
广告、合作:13990030637
查看: 1480 | 回复: 1

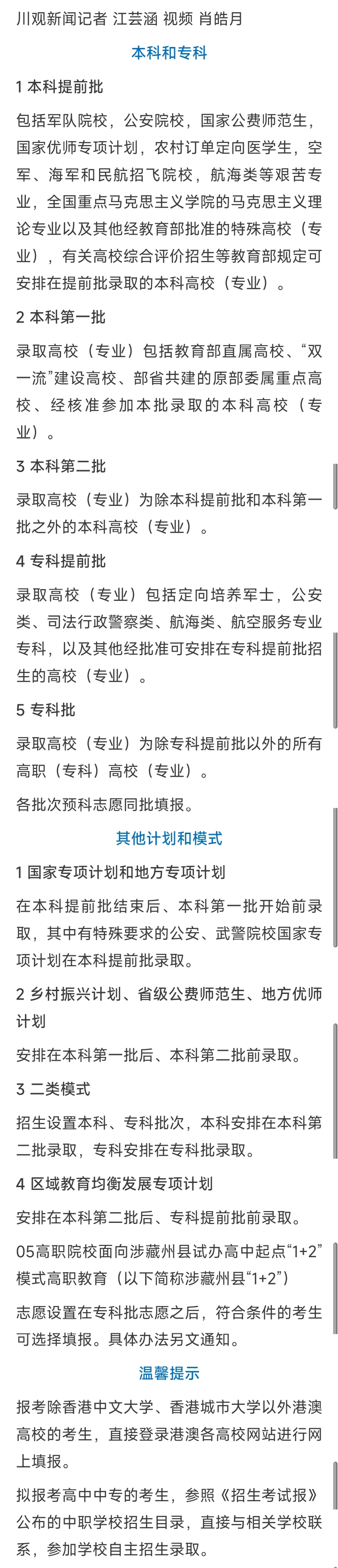
[盐都杂谈] @自贡考生,普通类录取批次怎么安排?

[复制链接]

2万

主题

6万

帖子

19

听众

Rank: 12Rank: 12

积分
262905
威望
29347 点
铜板
131516 枚
西秦金币
0 个
鲜花
675 朵

在线时间
16354 小时
注册时间
2016-11-18
发表于 2024-6-18 10:08:01 来自手机 | 显示全部楼层 |阅读模式 | 来自四川

 

   来源 川观新闻 编辑 余凤

 

广告

8

主题

5万

帖子

3

听众

Rank: 12Rank: 12

积分
109451
威望
8 点
铜板
56608 枚
西秦金币
0 个
鲜花
12 朵

在线时间
4034 小时
注册时间
2020-11-2
发表于 2024-6-18 11:06:32 来自手机 | 显示全部楼层 | 来自四川
看看
回复

使用道具 举报

    您需要登录后才可以回帖 登录 | 立即注册

    本版积分规则

    快速回复 返回顶部 返回列表