出品|三言Pro
前言:姜萍入围阿里巴巴全球数学竞赛决赛引发热议,我们梳理一些关键信息,以供全面了解事件、接近真相。

1
阿里巴巴全球数学竞赛是什么?
公开资料显示,阿里巴巴全球数学竞赛(Alibaba Global Mathematics Competition)由中国科学技术协会、阿里巴巴公益基金会、阿里巴巴达摩院共同举办,面向全球的数学爱好者,集竞赛、培训、交流于一体,旨在全球范围内引领开启关注数学、理解数学、欣赏数学、助力数学的科技风尚。
这一竞赛由马云于2018年发起。
据悉,这一赛事吸引了来自全球70多个国家和地区超过25万人次参与。
2
阿里巴巴全球数学竞赛目的是什么?
2019年3月29日,首届阿里巴巴全球数学竞赛颁奖典礼在杭州召开,马云亲自为获奖者颁奖。
马云在颁奖典礼上表示,竞赛首先是因为乐趣,“找到一批把数学当成人生乐趣的孩子,鼓励、帮助、支持他们,让更多人参与热爱数学。”
3
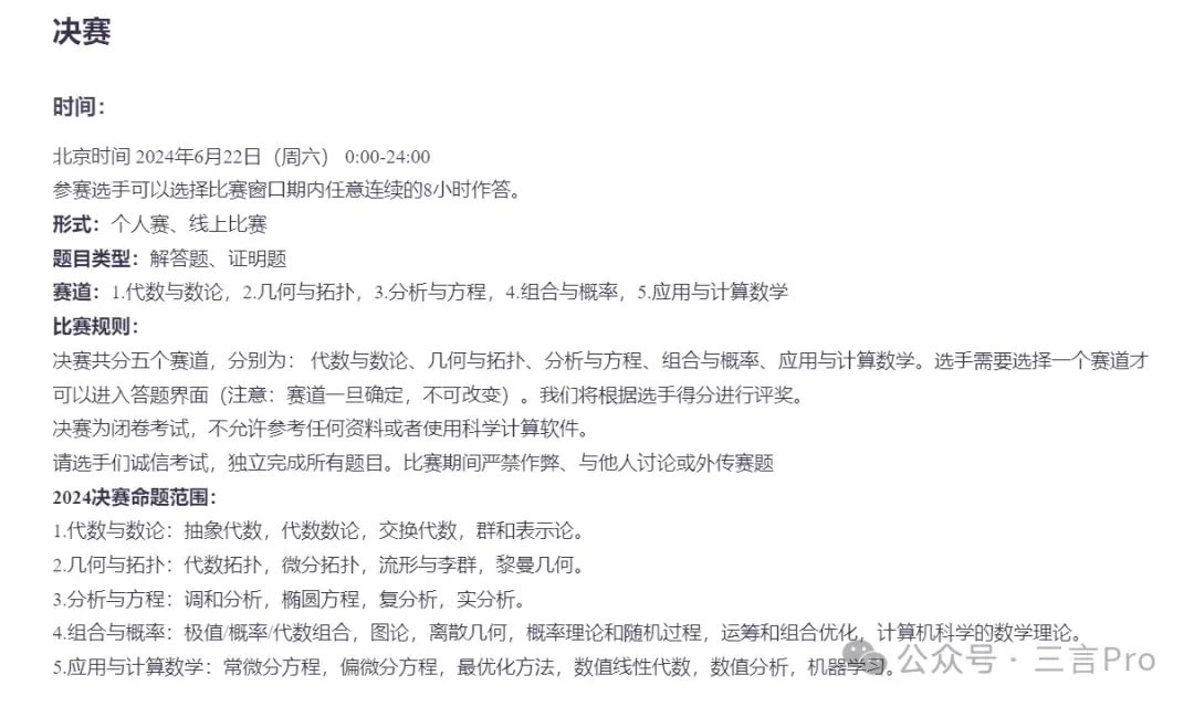
今年的赛制是什么?决赛可以开卷吗?
本届比赛在基本赛制上和往年相同,分为预选赛和决赛,根据预选赛分数高低决定决赛入围名单。

预选赛时长为48小时,形式是个人赛、线上比赛。题目类型包括选择题、解答题、证明题。
预选赛为开卷考试,允许查阅、参考线上/线下资料,允许使用编程软件答题。禁止与他人讨论、外传赛题以及其他一切形式的作弊行为。
不过,由于是线上答题,并且时长48小时,是否存在与他人讨论等行为,很难确定。
决赛的答题时长为8小时,形式同样为个人赛、线上比赛。

题目类型包括解答题、证明题。分为代数与数论、几何与拓扑、分析与方程、组合与概率、应用与计算数学5个赛道。
参赛选手需要选择一个赛道才可以进入答题界面。决赛为闭卷考试,不允许参考任何资料或者使用科学计算软件。
要求参赛选手独立完成所有题目。比赛期间严禁作弊、与他人讨论或外传赛题。
据阿里达摩院官方显示,本届阿里巴巴全球数学竞赛组委会由指导委员会和组织委员会组成。
指导委员会成员包括:阿里巴巴达摩院院长张建锋,中国科学院院士、美国艺术与科学院院士、北京大学讲席教授田刚,中国科学院院士、浙江大学数学高等研究院院长励建书,美国加州大学圣芭芭拉分校数学系教授张益唐,苏黎世联邦理工学院教授、2018年菲尔兹奖得主Alessio Figalli,中国科学院院士、南方科技大学数学系讲席教授汤涛,山东大学教授刘建亚,鲁汶大学教授Yurii Nesterov,剑桥大学数学中心牛顿研究所教授Frank Kelly,中国科学院院士、北京大学教授、普林斯顿大学教授鄂维南,南洋理工大学副校长、数学学院教授Ling San,中国科学院院士、浙江大学数学高等研究院教授孙斌勇,美国国家工程院院士、INFORMS Fellow、IBM Fellow、康奈尔大学教授Brenda Lynn Dietrich,EcoAfrica发起人、加州大学洛杉矶分校教授Wilfrid Gangbo,莫斯科国立大学教授Semeon Bogatyi。


组织委员会成员包括:达摩院决策智能实验室主任印卧涛,哥廷根大学教授朱晨畅,北京大学北京国际数学研究中心研究员刘毅。

4
质疑姜萍者如何质疑?
质疑姜萍的观点主要有以下几点:
一段视频中,姜萍在写板书时把西格玛写成/2,把伽马写反,把余元公式最后一项写成指数。

姜萍是用LaTex提交的答卷,一个中专生怎么可能熟练使用LaTex?
姜萍参加比赛某次高二下学期数学月考,满分150分,她只考了83分。高等数学、偏微分方程对她会很困难。
有聊天记录截图显示,姜萍在中专期间月考数学成绩不太好。
姜萍的初中数学老师称,姜萍不是数学成绩最好的学生。
5
支持者如何支持?
科幻文学作者北星,同时也是美国纽约州立大学数学教授。他也就此事发表了自己的看法。
北星表示,他花了点时间把视频里姜萍的证明完整的复盘了一下,得出的结论是:姜萍的证明写得很不规范,只要是读过数学硕士以上学位都不会这么写。但是证明又没有数学上的错误,所以基本上肯定是姜萍自己写的。而且里面的(4)式和(5)式是一般性的结论。虽然正确,但是在解答中是多余的,在完整的解答中根本不需要。也就是说,如果是抄现成的解答,不会出现(4)和(5)式。所以黑板上是姜萍思考的过程,不可能是抄现成的解答。

北星认为,这是一个没有受过太多数学正规训练的孩子写的一个数学上没什么问题的解答,不可能是抄的现成答案。关于黑板上的一些笔误和不规范的写法,想一下姜萍只是一个17岁数学基本上靠自学的孩子,恐怕还是第一次在摄像机下写黑板,这些应该情有可原。

一位自称是去年在阿里巴巴数学竞赛初赛中获得第一名的博主发文称,其担心姜萍决赛没考好,会被攻击初赛作弊。初赛是本科范围,决赛是博士硕士范围。姜萍的知识储备可能到不了。决赛如果考不好,完全在预期之中。

该博主还发视频表示,自己虽然初赛拿过满分全球并列第一,但是决赛自己只拿过优秀奖。
6
本届入围者还有中专、初中生吗?
三言查看了本次入围决赛的名单发现,其中有多位中学生,以及多位没有学历资料的“散修大神”。
比如,排名26的邓乐言和排名172的朱睿轩,都来自上海市民办华育中学;排名51的陈瑞褀,来自上海市上海中学。


排名345的何金银,排名353的Kejie Lin,排名443的尚恒,以及排名795的Jack Lu,均是没有学历资料的“散修大神”。

7
阿里达摩院要求姜萍再次答题了吗?
近日有网传消息称,姜萍在取得高分后,达摩院团队曾再次为姜萍出题,要求姜萍在黑板答题,几日后方公布成绩。
据红星新闻报道,6月18日从阿里巴巴达摩院团队处获悉,网传消息不实,未曾要求姜萍再次答题。
8
往届冠军都是谁?
2018年,首届“阿里巴巴全球数学竞赛”决赛获奖名单显示,金奖获得者共有4人。
数论与代数组的金奖获得者是来自麻省理工学院的Allen Liu;几何与拓扑组的金奖获得者是来自加州大学伯克利分校的张钺;应用数学与计算数学组的金奖获得者是来自南京大学的杨亦锐;分析与微分方程金奖获得者是来自北京大学的韦东奕。
2020年,共有516名参赛选手入围决赛,但阿里达摩院官网未公布决赛成绩。
2021年,共508名参赛选手入围决赛,决赛共70名参赛者获奖。
其中,金奖获得者共有4人,分别是来自麻省理工学院王东皞,来自加州大学伯克利分校的陶中恺,来自斯坦福大学的周康杰,以及来自芝加哥大学的Noah j Taylor。
2022年,共715名参赛选手入围决赛,决赛共77名参赛者获奖。
金奖获得者共有4人,分别是来自麻省理工大学的卢维霄、姚远,以及来自北京大学的陈泽坤,和来自布朗大学的饶正昊。
2023年,共685名参赛选手入围决赛,决赛共70名参赛者获奖。
金奖获得者共4人,分别是来自北京大学的翟霄宇、李一笑、郝天泽,以及来自斯坦福大学的张盛桐。
9
往年有哪些选手故事?
那么,除了今年的中专生入围,往年也有类似颇具“戏剧性”的故事吗?
笔者查询了近几年的相关消息,确实有一些。
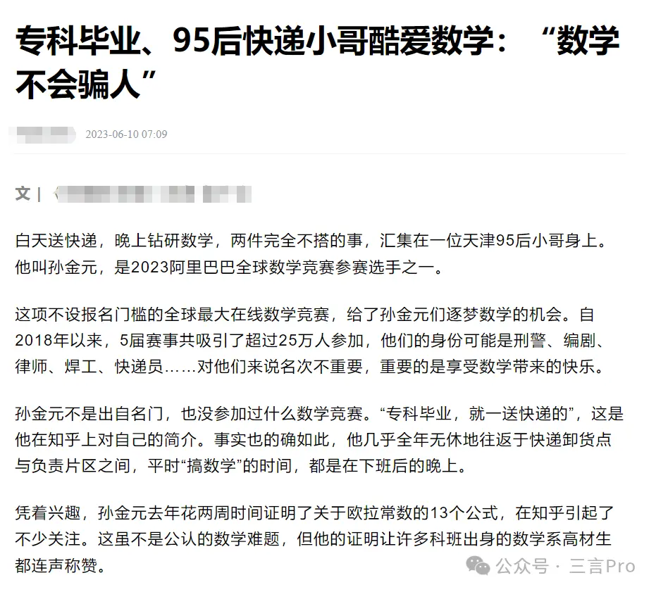
去年,曾有不少文章写过,一位专科毕业的95后快递小哥酷爱数学,参加阿里巴巴全球数学竞赛的事情。

去年还有不少文章写过,时年20岁的华裔渐冻症少年楼印根参加阿里巴巴全球数学竞赛,获得优秀奖的故事。

今年还有传闻称,本次入围决赛的参赛选手中,排名345的何金银是一名外卖小哥。

不过,此消息并没有权威的来源,真实性存疑。
10
媒体们如何看?
人民日报评论此事称,不可为流量“消费”他人隐私,无论后边比赛成绩如何,求知中感受科学之美,已足够有价值。
红星新闻评论称,一直以来,造神又毁神,成为一种隐秘的趣味,在舆论场反复显现。就对姜萍的关注而言,要警惕从“众星捧月”到“众口铄金”的发展趋势。外界究竟希望这个孩子是个什么样的人?舆论场上的态度变化莫测,以至于魔幻化,会给一个孩子带来何种观感和压力?姜萍在自己擅长的领域很优秀,但也不宜动辄造神。过头的赞誉不该属于她,没来由的诋毁也不该强加给她。公众不宜过度投射私人情感,使其载负过多东西。只有拥有一份平常心,我们才能平和对待她的追求和成败得失。
潮新闻评论称,舆论在短时间内“造神”又“毁神”的事情,大家可能都不陌生。某种程度上,一个普通人一旦被卷入舆论漩涡,一切都不由自主了,生活必然发生天翻地覆。这一切,一个17岁的少女能否坦然面对,犹未可知。
至于姜萍的前程,还是应该掌握在她自己手里,不应由他人设计。
以下为姜萍事件的时间线:
2024-06-13
17岁中专女生爆冷拿下数学竞赛全球12名
2024-06-14
姜萍:梦想是到浙大,学习服装设计相关专业。
2024-06-14
@江苏大学 在她背后,有一位同样传奇的超级老师-王闰秋。
2024-06-14
姜萍老师王闰秋也是今年参赛选手,全球125名。
2024-06-14
姜萍回应和清北选手比赛:感觉他们好强。
2024-06-14
@同济大学 发博祝贺姜萍,欢迎报考。
2024-06-14
@祖冲之微博号:后生可畏!期待再创佳绩!
2024-06-14
姜萍老师:想尽自己所能做她的领路人。
2024-06-14
@东华大学 :祝贺姜萍!欢迎报考东华大学!
2024-06-14
姜萍老师称其最好申请到常熟理工,@常熟理工学院 回应:期待小姜同学未来报考。
2024-06-14
浙大回应能否破格录取姜萍:涉及相应程序,暂无法解答。
2024-06-14
姜萍父亲回应女儿数学竞赛12名:自己常年在外打工,到了开学时间就给她交学费。
2024-06-14
数学竞赛组委会回应:决赛难度相当于数学博士资格考试。
2024-06-14
@浙江大学:为姜萍点赞。
2024-06-14
姜萍老师王闰秋的教授@江苏大学卢教授 发博。
2024-06-14
初中老师表示,姜萍并不偏科,各科相对均衡,数学更好点。
2024-06-15
数赛第13名博士回应因姜萍走红:她很有实力。
2024-06-15
香港中文大学否认联系姜萍。
2024-06-15
哈佛校友喊话姜萍和面试官聊聊。
2024-06-18
阿里达摩院否认曾要求姜萍再次答题。