切换到宽版
 找回密码
 立即注册

QQ登录

只需一步,快速开始

西秦会馆

爆料、咨询:18909006163
广告、合作:13990030637
查看: 6622 | 回复: 8

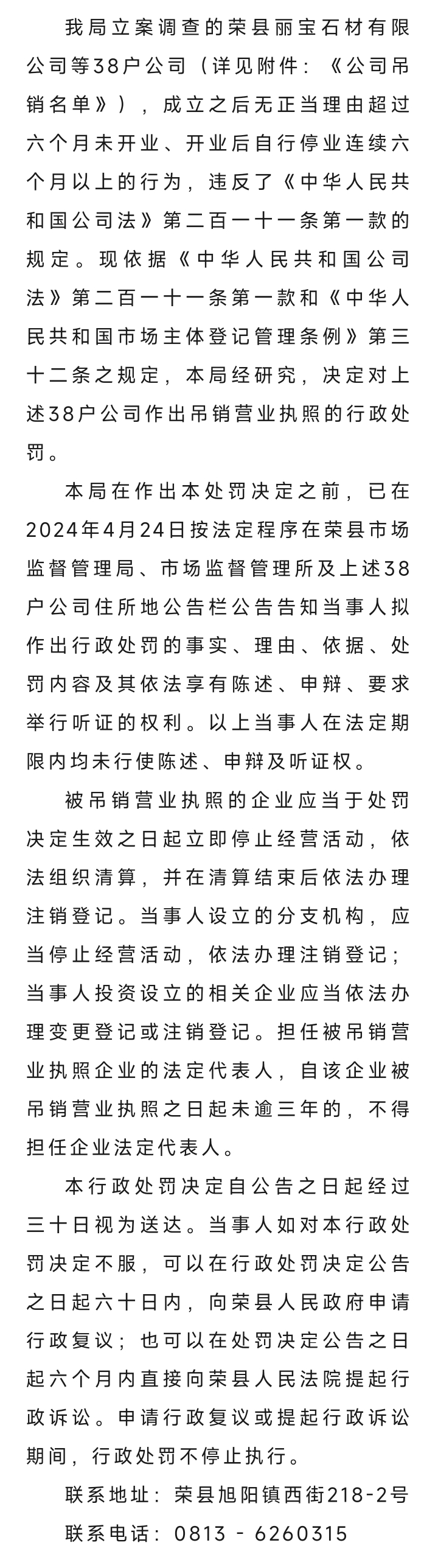
[盐都杂谈] 荣县38家企业被吊销营业执照,涉及建材、物流、房地产…

  [复制链接]

2万

主题

6万

帖子

19

听众

Rank: 12Rank: 12

积分
262995
威望
29360 点
铜板
131562 枚
西秦金币
0 个
鲜花
675 朵

在线时间
16354 小时
注册时间
2016-11-18
发表于 2024-6-28 18:39:13 来自手机 | 显示全部楼层 |阅读模式 | 来自四川

 

 

   来源 荣县人民政府 编辑 刘啊六

 

广告

97

主题

4万

帖子

13

听众

Rank: 12Rank: 12

积分
94755
威望
43 点
铜板
51014 枚
西秦金币
0 个
鲜花
12 朵

在线时间
11288 小时
注册时间
2009-1-16
发表于 2024-6-28 20:09:45 来自手机 | 显示全部楼层 | 来自四川
回复

使用道具 举报

16

主题

5万

帖子

4

听众

Rank: 12Rank: 12

积分
107728
威望
16 点
铜板
55885 枚
西秦金币
0 个
鲜花
13 朵

在线时间
3816 小时
注册时间
2020-7-31
发表于 2024-6-28 20:33:44 来自手机 | 显示全部楼层 | 来自四川
回复

使用道具 举报

5

主题

3万

帖子

3

听众

Rank: 11Rank: 11Rank: 11

积分
72569
威望
5 点
铜板
37919 枚
西秦金币
0 个
鲜花
10 朵

在线时间
1394 小时
注册时间
2021-3-17
发表于 2024-6-28 20:43:20 来自手机 | 显示全部楼层 | 来自四川
回复

使用道具 举报

93

主题

3万

帖子

3

听众

Rank: 11Rank: 11Rank: 11

积分
73105
威望
93 点
铜板
37634 枚
西秦金币
0 个
鲜花
50 朵

在线时间
2250 小时
注册时间
2021-2-6
发表于 2024-6-28 20:55:48 来自手机 | 显示全部楼层 | 来自四川
严厉打击
回复

使用道具 举报

119

主题

3万

帖子

17

听众

神马都浮云

Rank: 11Rank: 11Rank: 11

积分
69324
威望
79 点
铜板
38797 枚
西秦金币
0 个
鲜花
8 朵

在线时间
15751 小时
注册时间
2006-7-7
发表于 2024-6-28 21:18:45 来自手机 | 显示全部楼层 | 来自四川
哦哦哦
回复

使用道具 举报

23

主题

4万

帖子

3

听众

Rank: 12Rank: 12

积分
91803
威望
23 点
铜板
47284 枚
西秦金币
0 个
鲜花
0 朵

在线时间
3789 小时
注册时间
2021-9-11
发表于 2024-6-29 10:45:04 来自手机 | 显示全部楼层 | 来自四川
回复

使用道具 举报

1

主题

4万

帖子

5

听众

Rank: 12Rank: 12

积分
87618
威望
1 点
铜板
45959 枚
西秦金币
0 个
鲜花
0 朵

在线时间
2822 小时
注册时间
2020-2-11
发表于 2024-6-29 10:46:06 来自手机 | 显示全部楼层 | 来自四川
好的
回复

使用道具 举报

4

主题

3万

帖子

14

听众

Rank: 11Rank: 11Rank: 11

积分
73190
威望
4 点
铜板
39441 枚
西秦金币
0 个
鲜花
0 朵

在线时间
4033 小时
注册时间
2012-9-16
发表于 2024-6-29 10:46:29 来自手机 | 显示全部楼层 | 来自四川
路过
回复

使用道具 举报

    您需要登录后才可以回帖 登录 | 立即注册

    本版积分规则

    快速回复 返回顶部 返回列表