 
- 积分
- 5071
- 威望
- 738 点
- 铜板
- 2790 枚
- 西秦金币
- 0 个
- 鲜花
- 0 朵
- 在线时间
- 95 小时
- 注册时间
- 2023-7-8
|
7月9日,根据《法治日报》电子版官网显示,网红“蔡老板”蔡甲登报向特斯拉发布致歉声明:
2022年12月5日,本人蔡甲在抖音平台上发布了视频《讲述网友经历》、《就是这么麻木》。
在上述两个视频中,本人蔡甲作为专业车评人,置电动汽车的动能回收功能及其原理于不顾,将电动车刹车灯点亮简单归因于驾驶员踩了刹车,得出错误的“刹车失灵”的结论,给特斯拉汽车的名誉造成严重损害。此外,本人蔡甲捏造所谓特斯拉(上海)有限公司工作人员给出的车主在撞车前的0.2秒踩了电门的结论、编造区域高管对公众麻木不仁感到奇怪的言论,还使用“心里有鬼”、“大变(便)”、“侥幸”、“麻木”、“嫌弃”、“不配”、“脏了他们的眼”、“悲哀”等侮辱性和否定性言辞,恶意诋毁、贬损特斯拉汽车名誉。
经法院审理及判决,本人已认识到自身的错误,并已深刻反思了自己的行为。互联网并不是法外之地,言论自由应在法律框架内行使,互联网上言论的发布应以事实为依据,未经合理核实的事实,任何人都不得擅自在公开场合发表。
上述行为给特斯拉(上海)有限公司名誉权造成了侵害,本人就上述行为对贵司致以诚挚的道歉!
据悉,蔡甲为网红车评人“蔡老板”,抖音曾拥有500多万粉丝,全网700多万粉丝。去年12月,网信办通报一批破坏营商网络环境的典型案例,其中蔡甲的多个账号登榜,微博平台账号“一个菜两个菜”,抖音平台账号“蔡老板”,微信平台账号“美宴汽车”,发布传播不实信息,对某汽车企业的产品质量、名誉等进行恶意诋毁,并持续蓄意炒作。对涉及的账号,已依法关闭。
值得注意的是,此前“蔡老板”曾因拒不向特斯拉道歉,被法院强制执行引发热议。
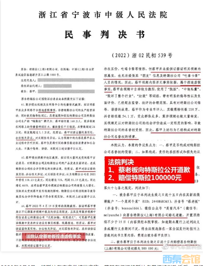
蔡甲2021年曾在一段视频中爆料称,自己的一个朋友是特斯拉的供应商之一,特斯拉在国产化后对供应商采取压低报价、严苛结款方式或周期等手段,此举可能造成供应商的产品质量出现问题,同时特斯拉方面负责检查的人员以及供应商人员存在“吃拿卡要”等行为。
2022年,这一案件的法院判决结果出炉:蔡甲向特斯拉公开道歉,并赔偿特斯拉10万元。法院认定“蔡老板”视频内容并无事实依据,属于捏造虚假事实。且“蔡老板”在视频中言辞较为激烈,带有明显的侮辱性以及负面评价,已经超出监督、批评的合理范围,具有对特斯拉公司侮辱、诽谤的故意。
2023年6月6日,特斯拉在官方微博发文称,蔡某在侵犯特斯拉名誉权被判败诉后,因拒不履行在相关网络平台公开赔礼道歉的义务,被浙江省宁波市中级人民法院强制执行。
除了特斯拉之外,今年1月,蔡甲还被判向理想汽车登报道歉,并须赔偿22150元。
|
-
评分
-
查看全部评分
|