切换到宽版
 找回密码
 立即注册

QQ登录

只需一步,快速开始

西秦会馆

爆料、咨询:18909006163
广告、合作:13990030637
查看: 13272 | 回复: 96

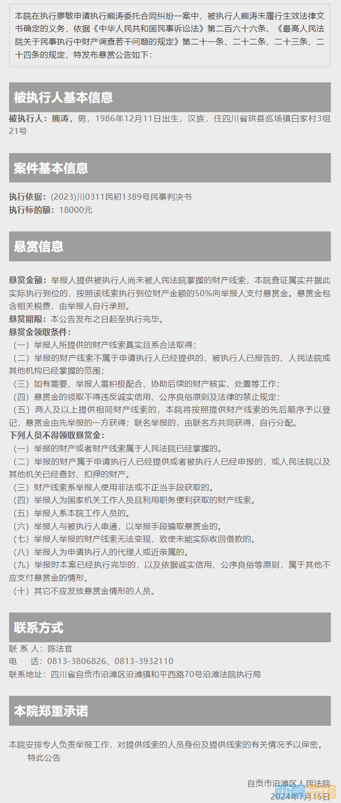
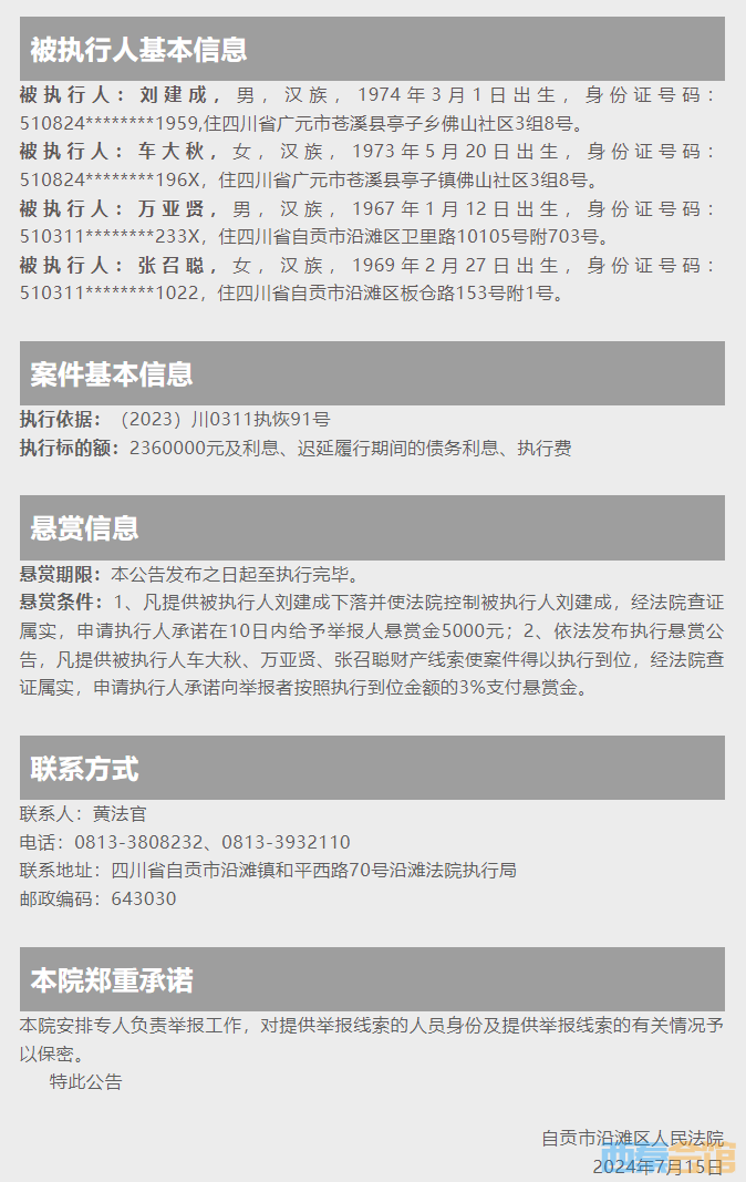
[盐都杂谈] 自贡市沿滩区人民法院执行悬赏公告

    [复制链接]

1703

主题

1760

帖子

0

听众

Rank: 10Rank: 10

积分
11236
威望
1703 点
铜板
5970 枚
西秦金币
0 个
鲜花
10 朵

在线时间
93 小时
注册时间
2023-6-20
发表于 2024-7-15 15:51:16 | 显示全部楼层 |阅读模式 | 来自四川
QQ截图20240715155044.png

QQ截图20240715155012.png


广告

160

主题

5万

帖子

18

听众

Rank: 12Rank: 12

积分
118887
威望
56 点
铜板
64164 枚
西秦金币
0 个
鲜花
14 朵

在线时间
24666 小时
注册时间
2005-4-15
发表于 2024-7-15 15:57:03 来自手机 | 显示全部楼层 | 来自四川
看看看
回复

使用道具 举报

160

主题

3万

帖子

23

听众

代理西秦会馆邀请码http://item

Rank: 11Rank: 11Rank: 11

积分
79335
威望
7 点
铜板
39437 枚
西秦金币
0 个
鲜花
112 朵

在线时间
6847 小时
注册时间
2009-3-10
发表于 2024-7-15 16:22:02 来自手机 | 显示全部楼层 | 来自四川
干啥干啥送到单位
回复

使用道具 举报

16

主题

5万

帖子

4

听众

Rank: 12Rank: 12

积分
107844
威望
16 点
铜板
55945 枚
西秦金币
0 个
鲜花
13 朵

在线时间
3816 小时
注册时间
2020-7-31
发表于 2024-7-15 16:31:14 来自手机 | 显示全部楼层 | 来自四川
回复

使用道具 举报

56

主题

3万

帖子

17

听众

Rank: 12Rank: 12

积分
80538
威望
47 点
铜板
43177 枚
西秦金币
0 个
鲜花
76 朵

在线时间
4335 小时
注册时间
2012-7-29
发表于 2024-7-15 16:40:07 来自手机 | 显示全部楼层 | 来自四川
晓得了
回复

使用道具 举报

9

主题

5万

帖子

8

听众

Rank: 12Rank: 12

积分
112692
威望
9 点
铜板
56421 枚
西秦金币
0 个
鲜花
388 朵

在线时间
4835 小时
注册时间
2007-12-16
发表于 2024-7-15 16:40:33 来自手机 | 显示全部楼层 | 来自四川
回复

使用道具 举报

4

主题

4万

帖子

0

听众

Rank: 12Rank: 12

积分
102916
威望
4 点
铜板
61089 枚
西秦金币
0 个
鲜花
0 朵

在线时间
8324 小时
注册时间
2022-6-29
发表于 2024-7-15 16:51:35 来自手机 | 显示全部楼层 | 来自四川
看帖
回复

使用道具 举报

0

主题

3万

帖子

0

听众

Rank: 12Rank: 12

积分
80768
威望
0 点
铜板
41696 枚
西秦金币
0 个
鲜花
0 朵

在线时间
1049 小时
注册时间
2022-7-22
发表于 2024-7-15 17:21:02 来自手机 | 显示全部楼层 | 来自四川
看看
回复

使用道具 举报

0

主题

4万

帖子

0

听众

Rank: 12Rank: 12

积分
108873
威望
0 点
铜板
64655 枚
西秦金币
0 个
鲜花
0 朵

在线时间
2639 小时
注册时间
2022-4-1
发表于 2024-7-15 17:21:19 来自手机 | 显示全部楼层 | 来自四川
看帖要回
回复

使用道具 举报

29

主题

3万

帖子

4

听众

Rank: 11Rank: 11Rank: 11

积分
71517
威望
29 点
铜板
36920 枚
西秦金币
0 个
鲜花
70 朵

在线时间
1347 小时
注册时间
2020-10-29
发表于 2024-7-15 17:33:08 来自手机 | 显示全部楼层 | 来自四川
哎呀
回复

使用道具 举报

277

主题

5万

帖子

13

听众

Rank: 12Rank: 12

积分
124214
威望
174 点
铜板
64829 枚
西秦金币
0 个
鲜花
203 朵

在线时间
14389 小时
注册时间
2012-8-29
发表于 2024-7-15 17:58:04 来自手机 | 显示全部楼层 | IP未知
路过看看
回复

使用道具 举报

0

主题

3万

帖子

0

听众

Rank: 12Rank: 12

积分
80298
威望
0 点
铜板
41435 枚
西秦金币
0 个
鲜花
0 朵

在线时间
952 小时
注册时间
2022-8-26
发表于 2024-7-15 18:52:10 来自手机 | 显示全部楼层 | 来自四川
回复

使用道具 举报

0

主题

3万

帖子

0

听众

Rank: 11Rank: 11Rank: 11

积分
76280
威望
0 点
铜板
39372 枚
西秦金币
0 个
鲜花
0 朵

在线时间
809 小时
注册时间
2022-10-16
发表于 2024-7-15 18:59:00 来自手机 | 显示全部楼层 | 来自四川
回复

使用道具 举报

0

主题

3万

帖子

0

听众

Rank: 11Rank: 11Rank: 11

积分
75754
威望
0 点
铜板
39121 枚
西秦金币
0 个
鲜花
0 朵

在线时间
810 小时
注册时间
2022-10-7
发表于 2024-7-15 19:05:00 来自手机 | 显示全部楼层 | 来自四川
回复

使用道具 举报

10

主题

3万

帖子

6

听众

Rank: 11Rank: 11Rank: 11

积分
78840
威望
10 点
铜板
41614 枚
西秦金币
0 个
鲜花
0 朵

在线时间
3622 小时
注册时间
2019-7-23
发表于 2024-7-15 19:10:06 来自手机 | 显示全部楼层 | 来自四川
严查严办
回复

使用道具 举报

    您需要登录后才可以回帖 登录 | 立即注册

    本版积分规则

    快速回复 返回顶部 返回列表