切换到宽版
 找回密码
 立即注册

QQ登录

只需一步,快速开始

西秦会馆

爆料、咨询:18909006163
广告、合作:13990030637
楼主: 牛尾

[盐都杂谈] 社区主任收几十万元维修基金社区挪用外墙砖掉落无资金维修

  [复制链接]

131

主题

2万

帖子

3

听众

Rank: 11Rank: 11Rank: 11

积分
52983
威望
131 点
铜板
28286 枚
西秦金币
0 个
鲜花
0 朵

在线时间
7367 小时
注册时间
2021-5-19
 楼主| 发表于 昨天 11:47 来自手机 | 显示全部楼层 | 来自四川
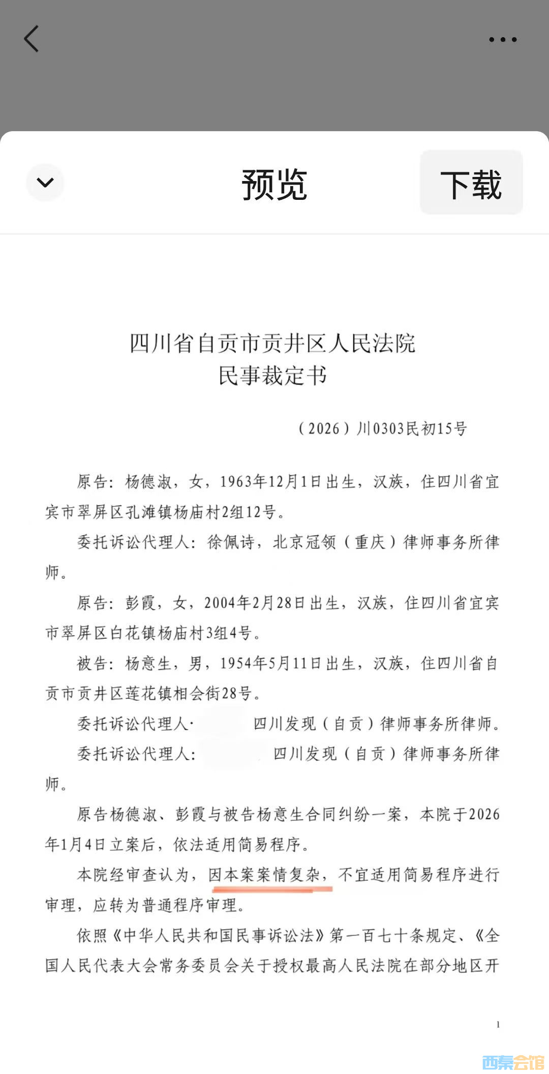
    这也是案情复杂之一

   杨意生“杨大哥”仅非法收取约两百购房者的办证费、维修基金、水户头就分别达几十万元!
   这也是案情复杂之一!
20260425114734front2_0_1741427_FqBKVbu5xo_vFvRBZbv_MGumZqyA.jpg
20260425114734front2_0_1741427_Fqsxaz7kUAF9YgG9vU6s4aO7yRMJ.jpg
20260425114735front2_0_1741427_Fn6k74ou-pfuou_GQCeydoplTChD.jpg
20260425114734front2_0_1741427_Ft0xh0Y5AHz05yEMe3KoezeWZaVa.jpg
20260425114734front2_0_1741427_FsU1679eFsrYKR5QCrXJIdjYU80H.jpg
20260425114735front2_0_1741427_Fn71Z7ZZKVnzYcWXKNH3RdPq8fAf.jpg
20260425114734front2_0_1741427_FjgXx3BBRizLHsF-79VYS1Lp4EKg.jpg
回复

使用道具 举报

广告
    您需要登录后才可以回帖 登录 | 立即注册

    本版积分规则

    快速回复 返回顶部 返回列表