切换到宽版
 找回密码
 立即注册

QQ登录

只需一步,快速开始

西秦会馆

爆料、咨询:18909006163
广告、合作:13990030637
查看: 12652 | 回复: 63

[盐都杂谈] 关于公开征集人力资源市场违法违规行为线索的公告

    [复制链接]

106

主题

107

帖子

0

听众

Rank: 10Rank: 10

积分
861
威望
105 点
铜板
544 枚
西秦金币
0 个
鲜花
0 朵

在线时间
32 小时
注册时间
2020-9-9
发表于 2025-6-27 09:18:23 | 显示全部楼层 |阅读模式 | 来自四川

为深入推进2025年清理整顿人力资源市场秩序专项行动,规范人力资源市场秩序,维护广大劳动者合法权益,特面向社会公开征集全市人力资源服务机构涉嫌违法违规行为线索。现将有关事项公告如下:

一、征集时间

2025年6月25日至7月31日

二、征集内容

(一)未经许可擅自经营劳务派遣业务。

(二)未经许可擅自经营职业技能培训业务。

(三)未经许可擅自从事职业中介活动,包括线下“黑中介”,通过自建网站、小程序、公众号等开展非法职业中介,搭建互联网平台供其他单位或个人发布开展招聘或职业中介。

(四)非法介绍、使用未满16周岁的未成年人。

(五)以人力资源测评、咨询等备案类服务为名非法开展职业中介活动。

(六)“招转培”“培训贷”,即以招聘或职业中介、人力资源培训等为名,采取欺诈、诱导等方式,吸引高校毕业生等求职者接受非法职业培训,收取高额费用。

(七)发布含有民族、性别、年龄、地域、学习形式等歧视性条件及其它与岗位适配性无关的限制性条件招聘信息行为。

(八)以“保offer”“内推”高薪岗位等话术牟取不正当利益。

(九)泄露、贩卖或以其它方式违法使用求职者个人信息行为。

(十)以培训、置装、体检等名目骗取劳动者财物。

(十一)扣押劳动者居民身份证或其他证件,收取押金、不依法退还中介费,以担保或者其他名义向劳动者收取财物。

(十二)无故拖欠、克扣劳动者工资报酬。

(十三)其它侵害劳动者权益的违法违规行为。

三、征集渠道

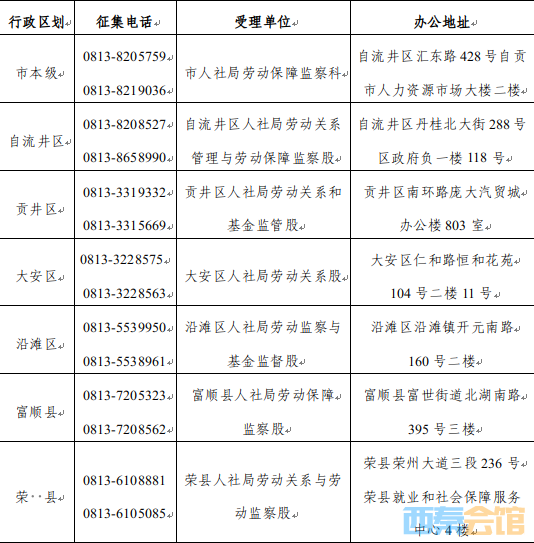
问题线索通过来电、来信、来访等方式进行征集,按照“属地管理,分级负责”原则,接受群众监督,受理问题线索。线索征集电话及地址为:   

10.png

   四、征集要求

(一)在提供举报线索时,需注意避免以下情况:举报对象不明确、对同一事项进行重复举报、匿名举报却无法提供任何证据材料,以及举报事项已处于法律程序处理阶段等。

(二)反映问题的人员应当严格遵守国家法律法规,确保所反映问题的真实性与客观性。在提供线索时,应尽可能详尽地列明问题发生的时间、地点、涉及人员以及具体事项等关键信息,以便相关部门能够高效、准确地开展调查工作。

(三)对于编造虚假事实、污蔑诋毁的行为,将依法依规予以严肃处理,以维护公平正义和社会秩序。

   

信息来源|自贡市人力资源和社会保障局

广告

1

主题

5万

帖子

3

听众

Rank: 12Rank: 12

积分
113936
威望
1 点
铜板
58781 枚
西秦金币
0 个
鲜花
25 朵

在线时间
3371 小时
注册时间
2020-11-3
发表于 2025-6-27 09:44:22 来自手机 | 显示全部楼层 | 来自四川
回复

使用道具 举报

22

主题

3万

帖子

11

听众

Rank: 12Rank: 12

积分
80163
威望
22 点
铜板
42406 枚
西秦金币
0 个
鲜花
75 朵

在线时间
5997 小时
注册时间
2017-6-2
发表于 2025-6-27 09:45:32 来自手机 | 显示全部楼层 | 来自四川
路过
回复

使用道具 举报

191

主题

6万

帖子

14

听众

灌水队队付

Rank: 12Rank: 12

积分
146894
威望
73 点
铜板
77473 枚
西秦金币
0 个
鲜花
10 朵

在线时间
13875 小时
注册时间
2006-7-29
发表于 2025-6-27 10:47:48 来自手机 | 显示全部楼层 | 来自四川
看到
回复

使用道具 举报

16

主题

5万

帖子

4

听众

Rank: 12Rank: 12

积分
105072
威望
16 点
铜板
54503 枚
西秦金币
0 个
鲜花
13 朵

在线时间
3816 小时
注册时间
2020-7-31
发表于 2025-6-27 10:52:40 来自手机 | 显示全部楼层 | 来自四川
回复

使用道具 举报

3

主题

5万

帖子

10

听众

Rank: 12Rank: 12

积分
108790
威望
3 点
铜板
56812 枚
西秦金币
0 个
鲜花
0 朵

在线时间
5223 小时
注册时间
2013-9-24
发表于 2025-6-27 11:10:42 来自手机 | 显示全部楼层 | 来自四川
知道了
回复

使用道具 举报

20

主题

3万

帖子

6

听众

Rank: 12Rank: 12

积分
82219
威望
20 点
铜板
43027 枚
西秦金币
0 个
鲜花
1 朵

在线时间
2896 小时
注册时间
2018-9-19
发表于 2025-6-27 11:17:06 来自手机 | 显示全部楼层 | 来自四川
关键是能抄家问斩不
回复

使用道具 举报

1

主题

8686

帖子

13

听众

Rank: 9

积分
19771
威望
1 点
铜板
11083 枚
西秦金币
0 个
鲜花
0 朵

在线时间
918 小时
注册时间
2016-10-1
发表于 2025-6-27 11:47:34 来自手机 | 显示全部楼层 | 来自四川
路过
回复

使用道具 举报

2

主题

3万

帖子

6

听众

Rank: 11Rank: 11Rank: 11

积分
79742
威望
2 点
铜板
41205 枚
西秦金币
0 个
鲜花
0 朵

在线时间
3257 小时
注册时间
2017-8-16
发表于 2025-6-27 11:51:20 来自手机 | 显示全部楼层 | 来自四川
已读贴
回复

使用道具 举报

56

主题

3万

帖子

17

听众

Rank: 12Rank: 12

积分
80271
威望
47 点
铜板
42989 枚
西秦金币
0 个
鲜花
76 朵

在线时间
4335 小时
注册时间
2012-7-29
发表于 2025-6-27 12:06:38 来自手机 | 显示全部楼层 | 来自四川
收藏
回复

使用道具 举报

3

主题

3万

帖子

11

听众

Rank: 12Rank: 12

积分
82372
威望
3 点
铜板
43842 枚
西秦金币
0 个
鲜花
0 朵

在线时间
4446 小时
注册时间
2016-6-3
发表于 2025-6-27 12:06:45 来自手机 | 显示全部楼层 | 来自四川
看贴
回复

使用道具 举报

4132

主题

14万

帖子

35

听众

Rank: 12Rank: 12

积分
334508
威望
4082 点
铜板
164936 枚
西秦金币
0 个
鲜花
1586 朵

原创之星

在线时间
23578 小时
注册时间
2012-4-21
发表于 2025-6-27 12:07:10 来自手机 | 显示全部楼层 | 来自四川
回复

使用道具 举报

1490

主题

6万

帖子

18

听众

Rank: 12Rank: 12

积分
147947
威望
1490 点
铜板
76800 枚
西秦金币
0 个
鲜花
103 朵

在线时间
18039 小时
注册时间
2016-10-24
发表于 2025-6-27 12:15:25 来自手机 | 显示全部楼层 | 来自四川
支持
回复

使用道具 举报

0

主题

2万

帖子

8

听众

Rank: 11Rank: 11Rank: 11

积分
61604
威望
0 点
铜板
32496 枚
西秦金币
0 个
鲜花
0 朵

在线时间
1798 小时
注册时间
2019-1-2
发表于 2025-6-27 12:49:03 来自手机 | 显示全部楼层 | 来自四川
路过
回复

使用道具 举报

0

主题

2万

帖子

8

听众

Rank: 11Rank: 11Rank: 11

积分
61604
威望
0 点
铜板
32496 枚
西秦金币
0 个
鲜花
0 朵

在线时间
1798 小时
注册时间
2019-1-2
发表于 2025-6-27 12:49:14 来自手机 | 显示全部楼层 | 来自四川
路过
回复

使用道具 举报

    您需要登录后才可以回帖 登录 | 立即注册

    本版积分规则

    快速回复 返回顶部 返回列表