切换到宽版
 找回密码
 立即注册

QQ登录

只需一步,快速开始

西秦会馆

爆料、咨询:18909006163
广告、合作:13990030637
查看: 9306 | 回复: 44

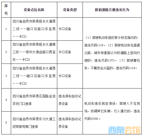
[盐都杂谈] 9月15日起 荣县这些区域将启用交通技术监控设备

    [复制链接]

2万

主题

6万

帖子

19

听众

Rank: 12Rank: 12

积分
253426
威望
27970 点
铜板
126671 枚
西秦金币
0 个
鲜花
675 朵

在线时间
16354 小时
注册时间
2016-11-18
发表于 2025-9-10 15:55:06 来自手机 | 显示全部楼层 |阅读模式 | 来自四川

20250910155418front2_0_1552271_FuX_DbkDNaRkNMt49_PKQo0856CW.png
20250910155418front2_0_1552271_Fi0b5wcf8U9wnTxwwiulAJQu23t1.jpg
20250910155418front2_0_1552271_FoxyDqNkVmz2iATite22ablAy2bm.png
20250910155418front2_0_1552271_Fl5hSYSi6NGfkEO3nxm965_s-xPR.jpg
          来源/荣县公安
          编辑/王斯璇
广告

0

主题

1万

帖子

0

听众

Rank: 11Rank: 11Rank: 11

积分
30158
威望
0 点
铜板
16435 枚
西秦金币
0 个
鲜花
0 朵

在线时间
1255 小时
注册时间
2022-1-22
发表于 2025-9-10 16:25:13 来自手机 | 显示全部楼层 | 来自山东
遵守交通规则很重要,
回复

使用道具 举报

112

主题

5万

帖子

16

听众

Rank: 12Rank: 12

积分
112388
威望
23 点
铜板
59409 枚
西秦金币
0 个
鲜花
1 朵

在线时间
13578 小时
注册时间
2006-11-28
发表于 2025-9-10 17:40:08 来自手机 | 显示全部楼层 | 来自四川
哦哦
回复

使用道具 举报

2万

主题

6万

帖子

19

听众

Rank: 12Rank: 12

积分
253426
威望
27970 点
铜板
126671 枚
西秦金币
0 个
鲜花
675 朵

在线时间
16354 小时
注册时间
2016-11-18
 楼主| 发表于 2025-9-10 17:51:10 来自手机 | 显示全部楼层 | 来自四川
喜欢苹果好吃 发表于 2025-9-10 16:25
遵守交通规则很重要,

监控设备为安全?
回复

使用道具 举报

6

主题

4万

帖子

16

听众

Rank: 12Rank: 12

积分
92785
威望
6 点
铜板
49259 枚
西秦金币
0 个
鲜花
0 朵

在线时间
5633 小时
注册时间
2016-7-18
发表于 2025-9-10 18:02:00 来自手机 | 显示全部楼层 | 来自四川
哦豁
回复

使用道具 举报

53

主题

3万

帖子

15

听众

Rank: 11Rank: 11Rank: 11

积分
72428
威望
39 点
铜板
38367 枚
西秦金币
0 个
鲜花
0 朵

在线时间
3757 小时
注册时间
2003-8-25
发表于 2025-9-10 18:20:11 来自手机 | 显示全部楼层 | 来自四川
哦哦
回复

使用道具 举报

0

主题

3万

帖子

0

听众

Rank: 11Rank: 11Rank: 11

积分
74623
威望
0 点
铜板
38489 枚
西秦金币
0 个
鲜花
0 朵

在线时间
952 小时
注册时间
2022-8-26
发表于 2025-9-10 18:52:07 来自手机 | 显示全部楼层 | 来自四川
回复

使用道具 举报

0

主题

3万

帖子

0

听众

Rank: 11Rank: 11Rank: 11

积分
70633
威望
0 点
铜板
36440 枚
西秦金币
0 个
鲜花
0 朵

在线时间
809 小时
注册时间
2022-10-16
发表于 2025-9-10 18:58:19 来自手机 | 显示全部楼层 | 来自四川
回复

使用道具 举报

0

主题

3万

帖子

0

听众

Rank: 11Rank: 11Rank: 11

积分
69833
威望
0 点
铜板
36052 枚
西秦金币
0 个
鲜花
0 朵

在线时间
810 小时
注册时间
2022-10-7
发表于 2025-9-10 19:04:17 来自手机 | 显示全部楼层 | 来自四川
回复

使用道具 举报

0

主题

9947

帖子

0

听众

Rank: 10Rank: 10

积分
20737
威望
0 点
铜板
10790 枚
西秦金币
0 个
鲜花
0 朵

在线时间
0 小时
注册时间
2024-2-3
发表于 2025-9-10 19:09:36 来自手机 | 显示全部楼层 | 来自四川
回复

使用道具 举报

3

主题

4万

帖子

3

听众

Rank: 12Rank: 12

积分
100395
威望
3 点
铜板
52087 枚
西秦金币
0 个
鲜花
0 朵

在线时间
4707 小时
注册时间
2020-10-18
发表于 2025-9-10 19:14:20 来自手机 | 显示全部楼层 | 来自四川
回复

使用道具 举报

0

主题

2万

帖子

0

听众

Rank: 11Rank: 11Rank: 11

积分
47150
威望
0 点
铜板
24317 枚
西秦金币
0 个
鲜花
0 朵

在线时间
251 小时
注册时间
2023-12-13
发表于 2025-9-10 19:16:55 来自手机 | 显示全部楼层 | 来自四川
回复

使用道具 举报

0

主题

3万

帖子

3

听众

Rank: 11Rank: 11Rank: 11

积分
77944
威望
0 点
铜板
40517 枚
西秦金币
0 个
鲜花
45 朵

在线时间
2068 小时
注册时间
2020-12-20
发表于 2025-9-10 19:24:44 来自手机 | 显示全部楼层 | 来自四川
好的。好的
回复

使用道具 举报

0

主题

3万

帖子

0

听众

Rank: 11Rank: 11Rank: 11

积分
73960
威望
0 点
铜板
38161 枚
西秦金币
0 个
鲜花
0 朵

在线时间
831 小时
注册时间
2022-8-25
发表于 2025-9-10 19:25:00 来自手机 | 显示全部楼层 | 来自四川
回复

使用道具 举报

2

主题

2万

帖子

11

听众

Rank: 11Rank: 11Rank: 11

积分
63575
威望
2 点
铜板
34347 枚
西秦金币
0 个
鲜花
25 朵

在线时间
3816 小时
注册时间
2016-7-8
发表于 2025-9-10 19:26:39 来自手机 | 显示全部楼层 | 来自四川
回复

使用道具 举报

    您需要登录后才可以回帖 登录 | 立即注册

    本版积分规则

    快速回复 返回顶部 返回列表