切换到宽版
 找回密码
 立即注册

QQ登录

只需一步,快速开始

西秦会馆

爆料、咨询:18909006163
广告、合作:13990030637
查看: 6352 | 回复: 10

[盐都杂谈] 女子周六自驾到北京坡峰岭看红叶,下午4点半从景区出来晚上10点才到家,景区:周末...

  [复制链接]

1787

主题

2546

帖子

0

听众

Rank: 10Rank: 10

积分
12619
威望
1787 点
铜板
6479 枚
西秦金币
0 个
鲜花
2 朵

在线时间
0 小时
注册时间
2025-4-1
发表于 2025-10-27 15:59:38 | 显示全部楼层 |阅读模式 | 来自四川
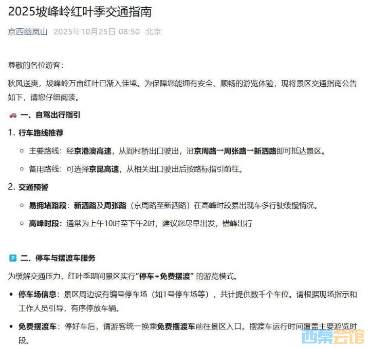
10月25日,有网友发视频称,她到北京市坡峰岭景区游玩结束后准备返程,没想到因游客太多导致拥堵,“下午4点半出来的,晚上10点才到家”。
微信截图_20251027155848.png
微信截图_20251027155856.png
微信截图_20251027155903.png
公开资料显示,坡峰岭位于北京市房山区周口店镇黄山店村境内西北3公里处,毗邻北京宝金山玉虚宫,从市区前往大约需要2个小时车程。据坡峰岭景区官方公众号10月25日发布消息称,第十四届坡峰岭红叶节现已进入最佳观赏期,整片山峦已披上最为绚丽的红装,从现在起到11月中旬,正是领略这片“上帝调色盘”绝美风光的黄金时段。自驾易拥堵路段为新泗路及周张路(京周路至新泗路),在高峰时段易出现车多行驶缓慢情况;高峰时段通常为上午10时至下午2时,建议尽早出发,错峰出行。除自驾前往外,游客还可以选择乘坐F32/F63路到“坡峰岭风景区站”下车。其中还提示道:周末人流量大,建议选择非周末时间前往;周末自驾尽量早出发,避免拥堵。

广告

9

主题

5万

帖子

8

听众

Rank: 12Rank: 12

积分
112269
威望
9 点
铜板
56200 枚
西秦金币
0 个
鲜花
388 朵

在线时间
4835 小时
注册时间
2007-12-16
发表于 2025-10-27 16:27:11 来自手机 | 显示全部楼层 | 来自山西
回复

使用道具 举报

1723

主题

4万

帖子

2

听众

我自逍遥

Rank: 10Rank: 10

积分
98146
威望
1640 点
铜板
50714 枚
西秦金币
0 个
鲜花
145 朵

在线时间
10159 小时
注册时间
2006-2-7
发表于 2025-10-27 17:09:11 来自手机 | 显示全部楼层 | 来自四川
看看
回复

使用道具 举报

26

主题

4万

帖子

5

听众

Rank: 12Rank: 12

积分
91234
威望
26 点
铜板
47473 枚
西秦金币
0 个
鲜花
0 朵

在线时间
2164 小时
注册时间
2020-2-13
发表于 2025-10-27 20:09:52 来自手机 | 显示全部楼层 | 来自四川
人太多
回复

使用道具 举报

97

主题

4万

帖子

13

听众

Rank: 12Rank: 12

积分
94685
威望
43 点
铜板
50972 枚
西秦金币
0 个
鲜花
12 朵

在线时间
11288 小时
注册时间
2009-1-16
发表于 2025-10-27 20:44:25 来自手机 | 显示全部楼层 | 来自四川
回复

使用道具 举报

0

主题

3万

帖子

0

听众

Rank: 11Rank: 11Rank: 11

积分
71482
威望
0 点
铜板
36951 枚
西秦金币
0 个
鲜花
0 朵

在线时间
834 小时
注册时间
2022-11-28
发表于 2025-10-27 20:47:41 来自手机 | 显示全部楼层 | 来自四川
路过
回复

使用道具 举报

52

主题

4万

帖子

14

听众

西秦灌水队 队委常委 组织部部

Rank: 12Rank: 12

积分
97265
威望
5 点
铜板
51054 枚
西秦金币
0 个
鲜花
0 朵

在线时间
2836 小时
注册时间
2009-3-2
发表于 2025-10-28 07:31:55 来自手机 | 显示全部楼层 | 来自四川
回复

使用道具 举报

5682

主题

8万

帖子

28

听众

没有最牛,只有更牛

Rank: 12Rank: 12

积分
201812
威望
5673 点
铜板
104578 枚
西秦金币
0 个
鲜花
85 朵

在线时间
9128 小时
注册时间
2010-6-2
发表于 2025-10-28 13:00:44 来自手机 | 显示全部楼层 | 来自广东
回复

使用道具 举报

0

主题

4万

帖子

0

听众

Rank: 12Rank: 12

积分
93003
威望
0 点
铜板
47631 枚
西秦金币
0 个
鲜花
0 朵

在线时间
1016 小时
注册时间
2023-3-3
发表于 2025-10-28 21:07:47 来自手机 | 显示全部楼层 | 来自四川
路过
回复

使用道具 举报

    您需要登录后才可以回帖 登录 | 立即注册

    本版积分规则

    快速回复 返回顶部 返回列表