切换到宽版
 找回密码
 立即注册

QQ登录

只需一步,快速开始

西秦会馆

爆料、咨询:18909006163
广告、合作:13990030637
查看: 5350 | 回复: 9

[盐都杂谈] 台风“海鸥”过境,海南琼海多店铺被淹,水深达1米,暂无人员伤亡,多地发布停课通知

  [复制链接]

1851

主题

2440

帖子

0

听众

Rank: 10Rank: 10

积分
12722
威望
1851 点
铜板
6580 枚
西秦金币
0 个
鲜花
0 朵

在线时间
0 小时
注册时间
2024-9-24
发表于 2025-11-4 15:24:45 | 显示全部楼层 |阅读模式 | 来自四川
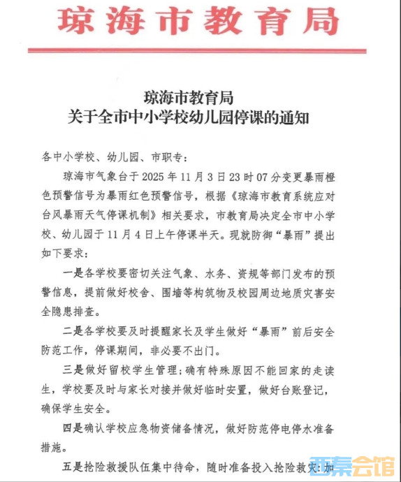
据大象新闻,11月4日,海南琼海市突遇暴雨天气,多处道路漫水,不少店铺被淹。当地居民称,昨夜降水一直持续,靠近河边的不少店铺都被淹了,水深达1米左右。
琼海市防汛防风防旱指挥部的工作人员表示,此次暴雨是由台风“海鸥”过境所致,目前暂无人员伤亡。
微信截图_20251104152402.png
微信截图_20251104152409.png
微信截图_20251104152415.png

广告

4

主题

5万

帖子

3

听众

Rank: 12Rank: 12

积分
105024
威望
4 点
铜板
54394 枚
西秦金币
0 个
鲜花
10 朵

在线时间
3910 小时
注册时间
2020-11-2
发表于 2025-11-4 16:48:39 来自手机 | 显示全部楼层 | 来自四川
又一波
回复

使用道具 举报

2469

主题

5万

帖子

34

听众

Rank: 12Rank: 12

积分
118001
威望
1957 点
铜板
56583 枚
西秦金币
0 个
鲜花
537 朵

邮编
643000
在线时间
13920 小时
注册时间
2009-12-2
发表于 2025-11-5 06:17:08 | 显示全部楼层 | 来自四川
不是说海南有多好有多好    不是台风就是暴雨   有啥子好的
经济在发达我都不稀罕   人居环境太差   被冲海里面有活的?
虽然可能是概率问题   落到自己身上就是百分百
还是四川好  环境好   气候适宜   就是经济差了点钱少
回复

使用道具 举报

42

主题

5万

帖子

18

听众

Rank: 12Rank: 12

积分
127983
威望
25 点
铜板
68270 枚
西秦金币
0 个
鲜花
20 朵

在线时间
10621 小时
注册时间
2009-12-7
发表于 2025-11-6 06:15:59 来自手机 | 显示全部楼层 | 来自四川
路过
回复

使用道具 举报

367

主题

4万

帖子

19

听众

Rank: 12Rank: 12

积分
105913
威望
369 点
铜板
56690 枚
西秦金币
0 个
鲜花
35 朵

在线时间
14567 小时
注册时间
2014-2-7
发表于 2025-11-6 06:51:41 来自手机 | 显示全部楼层 | 来自四川
我还没见过台风
回复

使用道具 举报

28

主题

3万

帖子

5

听众

Rank: 11Rank: 11Rank: 11

积分
77458
威望
28 点
铜板
40525 枚
西秦金币
0 个
鲜花
27 朵

在线时间
4062 小时
注册时间
2019-11-18
发表于 2025-11-6 07:47:29 来自手机 | 显示全部楼层 | 来自四川
路过拿币走人
回复

使用道具 举报

    您需要登录后才可以回帖 登录 | 立即注册

    本版积分规则

    快速回复 返回顶部 返回列表