切换到宽版
 找回密码
 立即注册

QQ登录

只需一步,快速开始

西秦会馆

爆料、咨询:18909006163
广告、合作:13990030637
查看: 4560 | 回复: 29

[盐都杂谈] 鞠婧祎陷解约风波!丝芭传媒:涉嫌严重经济犯罪,将全网公开实名举报

  [复制链接]

2011

主题

2043

帖子

1

听众

Rank: 10Rank: 10

积分
13037
威望
2011 点
铜板
6962 枚
西秦金币
0 个
鲜花
1 朵

在线时间
205 小时
注册时间
2022-2-11
发表于 2025-12-18 16:49:37 | 显示全部楼层 |阅读模式 | 来自四川
近日,知名演员、歌手,鞠婧祎与经纪公司丝芭传媒的合约纠纷愈演愈烈,引发关注。双方你来我往,各执一词。

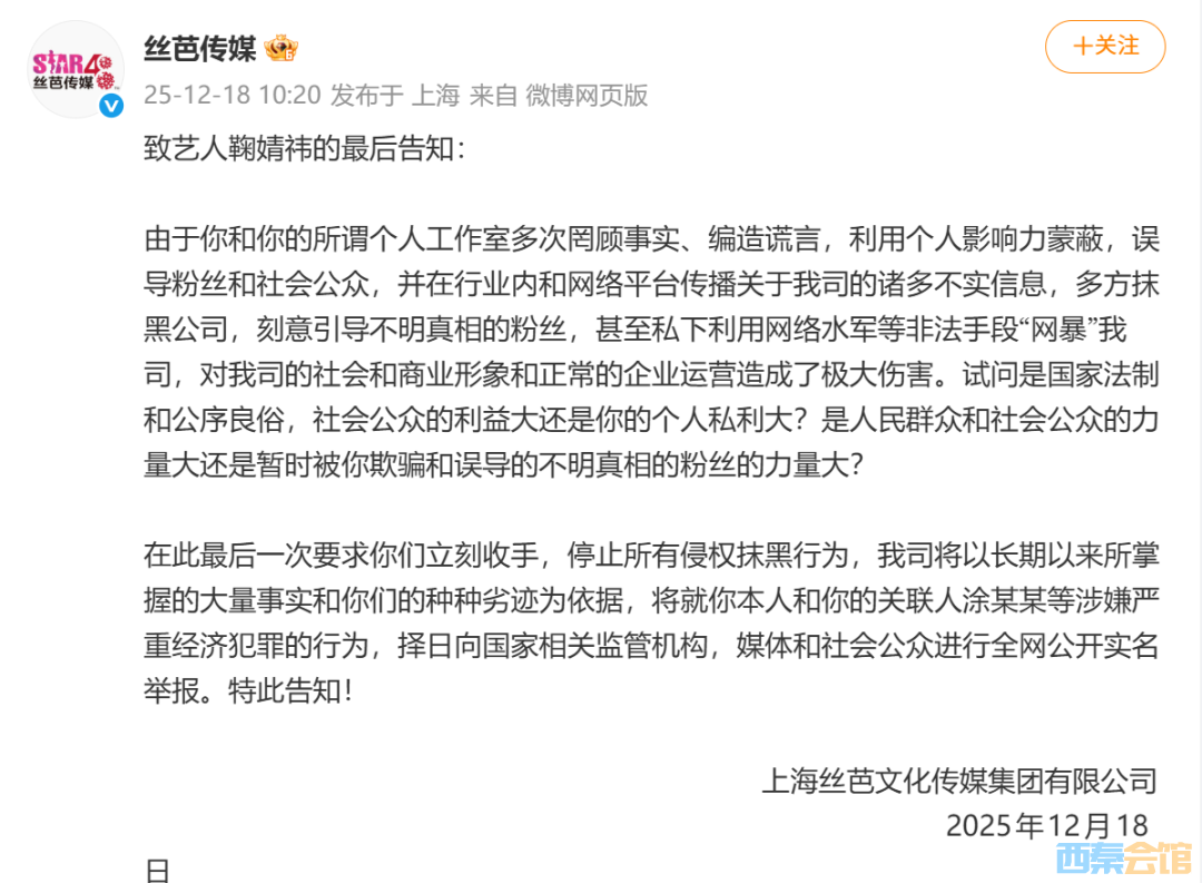
12月18日,上海丝芭文化传媒集团有限公司发文,具体如下——

致艺人鞠婧祎的最后告知:

由于你和你的所谓个人工作室多次罔顾事实、编造谎言,利用个人影响力蒙蔽,误导粉丝和社会公众,并在行业内和网络平台传播关于我司的诸多不实信息,多方抹黑公司,刻意引导不明真相的粉丝,甚至私下利用网络水军等非法手段“网暴”我司,对我司的社会和商业形象和正常的企业运营造成了极大伤害。试问是国家法制和公序良俗,社会公众的利益大还是你的个人私利大?是人民群众和社会公众的力量大还是暂时被你欺骗和误导的不明真相的粉丝的力量大?

在此最后一次要求你们立刻收手,停止所有侵权抹黑行为,我司将以长期以来所掌握的大量事实和你们的种种劣迹为依据,将就你本人和你的关联人涂某某等涉嫌严重经济犯罪的行为,择日向国家相关监管机构,媒体和社会公众进行全网公开实名举报。特此告知!

24.png [img][/img]

据媒体报道,12月15日,丝芭传媒起诉状称鞠婧祎合约至2033年引发热议。

鞠婧祎方发布声明,称鞠婧祎与丝芭传媒的经纪合约已于2024年6月终止,合约原定2024年6月18日到期终止,但因丝芭传媒存在多项违约行为,甚至伪造补充协议,因此艺人在2024年6月15日要求解除合约。声明中还指控丝芭传媒伪造艺人签名及授权,甚至无差别“骚扰”合作方,称对于丝芭传媒的恶意诉讼行为将保留追究其法律责任的权利。

25.png

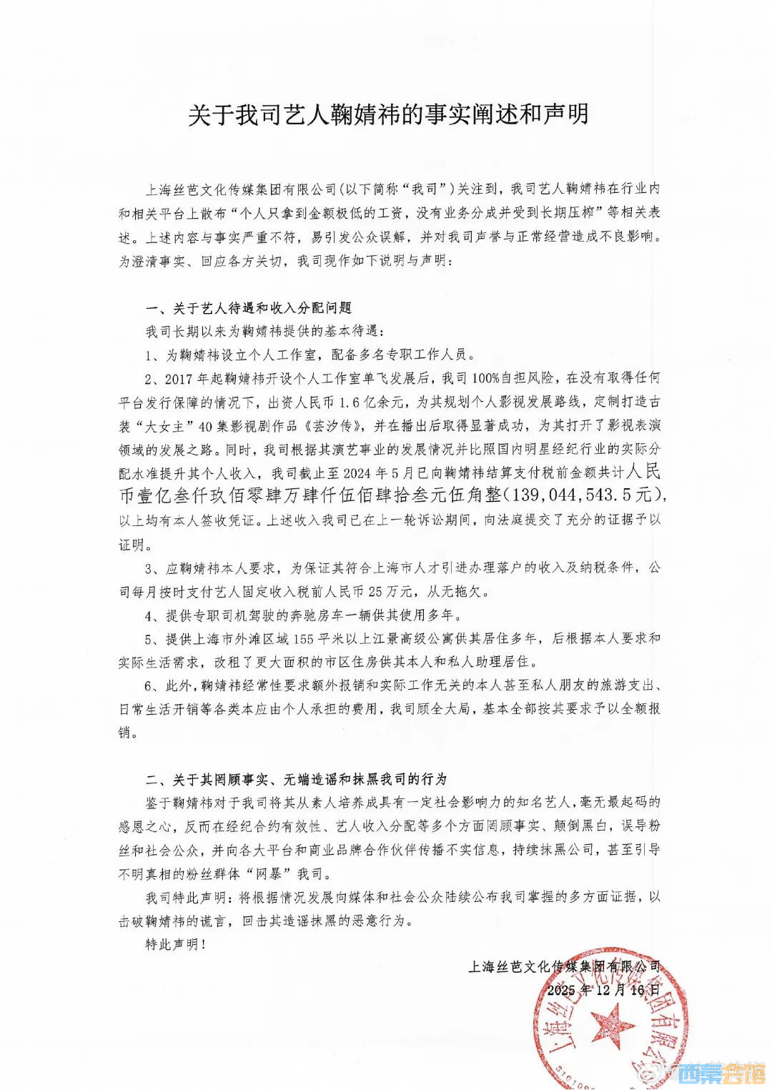
12月16日,丝芭传媒回应鞠婧祎收入争议,称鞠婧祎在行业内和相关平台上散布“个人只拿到金额极低的工资,没有业务分成并受到长期压榨”等相关表述,与事实严重不符。

丝芭传媒在声明中回应鞠婧祎待遇和收入分配问题,称曾出资人民币1.6亿余元,为鞠婧祎单飞发展后规划影视发展路线,截至2024年5月,已向鞠婧祎结算支付税前金额共计139044543.5元,均有本人签收凭证,并按月支付固定收入25万元(税前),还提供专职司机、房车供其使用多年,提供上海高级公寓供其居住

丝芭回应鞠婧祎声明称,将根据情况发展陆续公布多方面证据,回击鞠婧祎造谣抹黑的恶意行为。

26.jpg [img][/img]

12月17日,丝芭传媒再次发文质疑鞠婧祎,称其解约行为自相矛盾,玩文字游戏。

27.png

鞠婧祎(Cecily),1994年6月18日出生于四川省遂宁市,影视演员、流行乐歌手。2013年11月2日,鞠婧祎凭借SNH48《剧场女神》团体公演正式出道。2016年,主演个人首部玄幻剧《九州·天空城》,还曾出演《芸汐传》《热血长安》《新白娘子传奇》等作品。

28.jpg [img][/img]

值得一提的是,丝芭传媒与旗下艺人合约纠纷频发。该公司成立于2010年,巅峰时期旗下有17个偶像团体。天眼风险信息显示,该公司涉及多个法律诉讼案件,案由多为不正当竞争纠纷、合同纠纷等。此外,丝芭传媒与多位SNH48原成员存在合同纠纷诉讼,涉及的成员包括黄婷婷、冯薪朵、林忆宁、张语格、金莹玥、杨惠婷、戴萌等,十年时间,已有20余人与丝芭打解约官司。

另外,丝芭公司还注册有多枚“鞠婧祎”商标,国际分类包括广告销售、教育娱乐、日化用品、乐器等,这些商标申请于2016年、2020年,并分别于次年完成注册,此外丝芭还备案有鞠婧祎相关的多个域名。


只想摆烂~
广告

465

主题

1万

帖子

15

听众

Rank: 11Rank: 11Rank: 11

积分
45051
威望
71 点
铜板
24447 枚
西秦金币
0 个
鲜花
63 朵

在线时间
8645 小时
注册时间
2010-4-4
发表于 2025-12-18 16:56:25 来自手机 | 显示全部楼层 | 来自四川
坐等吃瓜
回复

使用道具 举报

196

主题

7万

帖子

23

听众

发出自己的声音,不在沉默!

Rank: 12Rank: 12

积分
160448
威望
163 点
铜板
83812 枚
西秦金币
0 个
鲜花
66 朵

在线时间
10626 小时
注册时间
2011-3-10
发表于 2025-12-18 18:17:36 来自手机 | 显示全部楼层 | 来自山西
分道扬镳
回复

使用道具 举报

202

主题

5万

帖子

17

听众

Rank: 12Rank: 12

积分
120752
威望
202 点
铜板
61277 枚
西秦金币
0 个
鲜花
515 朵

在线时间
10336 小时
注册时间
2016-4-30
发表于 2025-12-18 20:06:55 来自手机 | 显示全部楼层 | 来自四川
晓得了
回复

使用道具 举报

0

主题

3万

帖子

0

听众

Rank: 11Rank: 11Rank: 11

积分
76872
威望
0 点
铜板
39678 枚
西秦金币
0 个
鲜花
0 朵

在线时间
831 小时
注册时间
2022-8-25
发表于 2025-12-18 20:13:13 来自手机 | 显示全部楼层 | 来自四川
回复

使用道具 举报

0

主题

1万

帖子

0

听众

Rank: 10Rank: 10

积分
23581
威望
0 点
铜板
12271 枚
西秦金币
0 个
鲜花
0 朵

在线时间
0 小时
注册时间
2024-2-3
发表于 2025-12-18 20:19:59 来自手机 | 显示全部楼层 | 来自四川
回复

使用道具 举报

0

主题

2万

帖子

0

听众

Rank: 11Rank: 11Rank: 11

积分
50248
威望
0 点
铜板
25927 枚
西秦金币
0 个
鲜花
0 朵

在线时间
251 小时
注册时间
2023-12-13
发表于 2025-12-18 20:25:36 来自手机 | 显示全部楼层 | 来自四川
回复

使用道具 举报

0

主题

3万

帖子

0

听众

Rank: 11Rank: 11Rank: 11

积分
74725
威望
0 点
铜板
38596 枚
西秦金币
0 个
鲜花
0 朵

在线时间
865 小时
注册时间
2017-1-24
发表于 2025-12-18 20:29:35 来自手机 | 显示全部楼层 | 来自四川
回复

使用道具 举报

29

主题

3万

帖子

4

听众

Rank: 11Rank: 11Rank: 11

积分
69452
威望
29 点
铜板
35841 枚
西秦金币
0 个
鲜花
70 朵

在线时间
1347 小时
注册时间
2020-10-29
发表于 2025-12-18 20:33:37 来自手机 | 显示全部楼层 | 来自四川
小板凳,花生瓜子香茗已备好!
回复

使用道具 举报

1

主题

2万

帖子

6

听众

Rank: 11Rank: 11Rank: 11

积分
58297
威望
1 点
铜板
30429 枚
西秦金币
0 个
鲜花
0 朵

在线时间
1055 小时
注册时间
2019-1-14
发表于 2025-12-18 20:34:01 来自手机 | 显示全部楼层 | 来自四川
回复

使用道具 举报

8

主题

2万

帖子

15

听众

Rank: 11Rank: 11Rank: 11

积分
50790
威望
8 点
铜板
28730 枚
西秦金币
0 个
鲜花
0 朵

在线时间
8025 小时
注册时间
2016-5-20
发表于 2025-12-18 20:36:09 来自手机 | 显示全部楼层 | 来自四川
回复

使用道具 举报

0

主题

4万

帖子

3

听众

Rank: 12Rank: 12

积分
99111
威望
0 点
铜板
51225 枚
西秦金币
0 个
鲜花
0 朵

在线时间
3632 小时
注册时间
2021-8-13
发表于 2025-12-18 20:38:50 来自手机 | 显示全部楼层 | 来自四川
路过
回复

使用道具 举报

159

主题

5万

帖子

18

听众

Rank: 12Rank: 12

积分
117621
威望
55 点
铜板
63485 枚
西秦金币
0 个
鲜花
14 朵

在线时间
24666 小时
注册时间
2005-4-15
发表于 2025-12-18 22:07:01 来自手机 | 显示全部楼层 | 来自四川
看看
回复

使用道具 举报

283

主题

4万

帖子

10

听众

Rank: 12Rank: 12

积分
98988
威望
36 点
铜板
52616 枚
西秦金币
1 个
鲜花
101 朵

在线时间
9019 小时
注册时间
2007-1-16
发表于 2025-12-18 23:34:06 来自手机 | 显示全部楼层 | 来自四川
路过
回复

使用道具 举报

3

主题

5万

帖子

10

听众

Rank: 12Rank: 12

积分
109236
威望
3 点
铜板
57044 枚
西秦金币
0 个
鲜花
0 朵

在线时间
5223 小时
注册时间
2013-9-24
发表于 2025-12-19 06:37:08 来自手机 | 显示全部楼层 | 来自四川
已阅读
回复

使用道具 举报

    您需要登录后才可以回帖 登录 | 立即注册

    本版积分规则

    快速回复 返回顶部 返回列表