切换到宽版
 找回密码
 立即注册

QQ登录

只需一步,快速开始

西秦会馆

爆料、咨询:18909006163
广告、合作:13990030637
查看: 6170 | 回复: 33

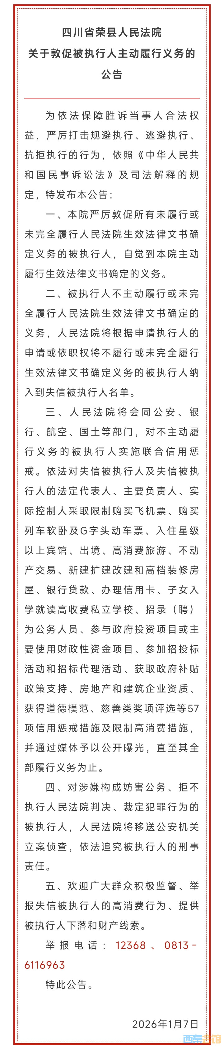
[盐都杂谈] 荣县曝光!8名男子被列为……

  [复制链接]

2万

主题

6万

帖子

19

听众

Rank: 12Rank: 12

积分
258972
威望
28785 点
铜板
129505 枚
西秦金币
0 个
鲜花
675 朵

在线时间
16354 小时
注册时间
2016-11-18
发表于 2026-1-7 22:15:08 来自手机 | 显示全部楼层 |阅读模式 | 来自四川

20260107221503front2_0_1552271_FuCJNn3l7h0K5b6S32CmsQglLuFs.jpg
20260107221502front2_0_1552271_FuLr76Ak8o59fUJqZzMrGtE0Or3q.jpg
20260107221502front2_0_1552271_FiJ4uBxO_Xs3_gYxk82lOfpoVRbz.jpg
20260107221502front2_0_1552271_FqbqZtfnhp6uRdytgYc3FBa2kBLf.jpg
20260107221503front2_0_1552271_FvLAaoQZgXftzoHnoY0QlDqMWLQS.jpg
20260107221503front2_0_1552271_FtG0_exaPeTW5Yr0-IT5xJxTDoUi.jpg
20260107221503front2_0_1552271_Fp-N2bLGRRd2dKHqPEL6m7ZPiVLN.jpg
20260107221502front2_0_1552271_Fvqi7Ac9r517lS6pvHsYO1mdtcVf.jpg
20260107221502front2_0_1552271_Fl8_qvcbGGXqmwfAWhVaAVuWQQve.jpg
           来渡 荣县人民法院 编辑 么么
广告

4

主题

4万

帖子

0

听众

Rank: 12Rank: 12

积分
100427
威望
4 点
铜板
59511 枚
西秦金币
0 个
鲜花
0 朵

在线时间
8324 小时
注册时间
2022-6-29
发表于 2026-1-7 22:40:55 来自手机 | 显示全部楼层 | 来自四川
看帖
回复

使用道具 举报

0

主题

8211

帖子

14

听众

Rank: 10Rank: 10

积分
22741
威望
0 点
铜板
14530 枚
西秦金币
0 个
鲜花
0 朵

在线时间
9217 小时
注册时间
2016-8-6
发表于 2026-1-7 23:12:43 来自手机 | 显示全部楼层 | 来自四川
路过
回复

使用道具 举报

283

主题

4万

帖子

10

听众

Rank: 12Rank: 12

积分
98988
威望
36 点
铜板
52616 枚
西秦金币
1 个
鲜花
101 朵

在线时间
9019 小时
注册时间
2007-1-16
发表于 2026-1-7 23:56:02 来自手机 | 显示全部楼层 | 来自四川
路过
回复

使用道具 举报

3

主题

4674

帖子

3

听众

Rank: 9

积分
12828
威望
3 点
铜板
8148 枚
西秦金币
0 个
鲜花
0 朵

在线时间
2864 小时
注册时间
2021-5-1
发表于 2026-1-8 00:06:48 来自手机 | 显示全部楼层 | 来自广东
金额都不大啊!
回复

使用道具 举报

0

主题

1万

帖子

0

听众

Rank: 11Rank: 11Rank: 11

积分
38806
威望
0 点
铜板
20176 枚
西秦金币
0 个
鲜花
0 朵

在线时间
463 小时
注册时间
2024-1-19
发表于 2026-1-8 05:19:32 来自手机 | 显示全部楼层 | 来自四川
8名男子
回复

使用道具 举报

0

主题

4万

帖子

0

听众

Rank: 12Rank: 12

积分
94795
威望
0 点
铜板
48828 枚
西秦金币
0 个
鲜花
0 朵

在线时间
1830 小时
注册时间
2022-4-17
发表于 2026-1-8 05:43:18 来自手机 | 显示全部楼层 | 来自四川
人渣
回复

使用道具 举报

90

主题

6万

帖子

15

听众

Rank: 12Rank: 12

积分
133769
威望
0 点
铜板
70016 枚
西秦金币
0 个
鲜花
25 朵

在线时间
10233 小时
注册时间
2005-8-8
发表于 2026-1-8 06:04:27 来自手机 | 显示全部楼层 | 来自四川
金融人才呀!!!!
回复

使用道具 举报

1

主题

2425

帖子

0

听众

Rank: 7Rank: 7Rank: 7

积分
5643
威望
1 点
铜板
3216 枚
西秦金币
0 个
鲜花
0 朵

在线时间
71 小时
注册时间
2022-10-25
发表于 2026-1-8 06:49:42 来自手机 | 显示全部楼层 | 来自四川
看一看
回复

使用道具 举报

52

主题

4万

帖子

14

听众

西秦灌水队 队委常委 组织部部

Rank: 12Rank: 12

积分
95563
威望
5 点
铜板
50169 枚
西秦金币
0 个
鲜花
0 朵

在线时间
2836 小时
注册时间
2009-3-2
发表于 2026-1-8 07:10:58 来自手机 | 显示全部楼层 | 来自四川
回复

使用道具 举报

0

主题

5万

帖子

6

听众

Rank: 12Rank: 12

积分
105509
威望
0 点
铜板
55133 枚
西秦金币
0 个
鲜花
0 朵

在线时间
7909 小时
注册时间
2019-9-6
发表于 2026-1-8 07:18:09 来自手机 | 显示全部楼层 | 来自四川
看看
回复

使用道具 举报

0

主题

2万

帖子

1

听众

Rank: 11Rank: 11Rank: 11

积分
59460
威望
0 点
铜板
30582 枚
西秦金币
0 个
鲜花
25 朵

在线时间
792 小时
注册时间
2017-7-18
发表于 2026-1-8 07:25:10 来自手机 | 显示全部楼层 | 来自四川
好的
回复

使用道具 举报

1

主题

4万

帖子

10

听众

Rank: 12Rank: 12

积分
98401
威望
1 点
铜板
51579 枚
西秦金币
0 个
鲜花
0 朵

在线时间
6400 小时
注册时间
2018-6-14
发表于 2026-1-8 07:28:42 来自手机 | 显示全部楼层 | 来自山西
知道了
回复

使用道具 举报

244

主题

6万

帖子

15

听众

Rank: 12Rank: 12

积分
135068
威望
244 点
铜板
70349 枚
西秦金币
0 个
鲜花
77 朵

在线时间
7650 小时
注册时间
2016-8-16
发表于 2026-1-8 07:29:35 来自手机 | 显示全部楼层 | 来自重庆
路过
回复

使用道具 举报

11

主题

4万

帖子

6

听众

Rank: 12Rank: 12

积分
104020
威望
11 点
铜板
54080 枚
西秦金币
0 个
鲜花
0 朵

在线时间
4030 小时
注册时间
2017-2-14
发表于 2026-1-8 07:32:22 来自手机 | 显示全部楼层 | 来自山西
哦哦
回复

使用道具 举报

    您需要登录后才可以回帖 登录 | 立即注册

    本版积分规则

    快速回复 返回顶部 返回列表