切换到宽版
 找回密码
 立即注册

QQ登录

只需一步,快速开始

西秦会馆

爆料、咨询:18909006163
广告、合作:13990030637
查看: 9128 | 回复: 45

[盐都杂谈] 自贡荣县曝光8名失信被执行人!他们是——

  [复制链接]

2万

主题

6万

帖子

19

听众

Rank: 12Rank: 12

积分
266625
威望
29845 点
铜板
133411 枚
西秦金币
0 个
鲜花
675 朵

在线时间
16354 小时
注册时间
2016-11-18
发表于 2026-1-8 21:22:55 来自手机 | 显示全部楼层 |阅读模式 | 来自四川

20260108211851front2_0_1552271_FnvKR15hQIwj8TWWKnCuqacpY1OL.jpg
20260108211850front2_0_1552271_FlYxvh0mMfr5dvCQkxFYpxy-TbVF.jpg
20260108211850front2_0_1552271_FoAfnWskE14_uWvhi9zYrRem-0P6.jpg
20260108211851front2_0_1552271_Fh8Yr-78im57Nbp-ld6-ulTmSNUQ.jpg
20260108211851front2_0_1552271_FrzC2Ot3p06hjCYHKfB9qDINhduk.jpg
20260108211850front2_0_1552271_FhQaV4cgpi5_CvJPpKEe31fjM7wI.jpg
20260108211851front2_0_1552271_FpFi0JnEd5rIKj9b4QA99itQMtGh.jpg
20260108211851front2_0_1552271_FqHx6yB_zYuF-P0ItLEoFyJEvkof.jpg
20260108211850front2_0_1552271_Ft-c-lPPATDu-SJvlZytPANxlhVS.jpg
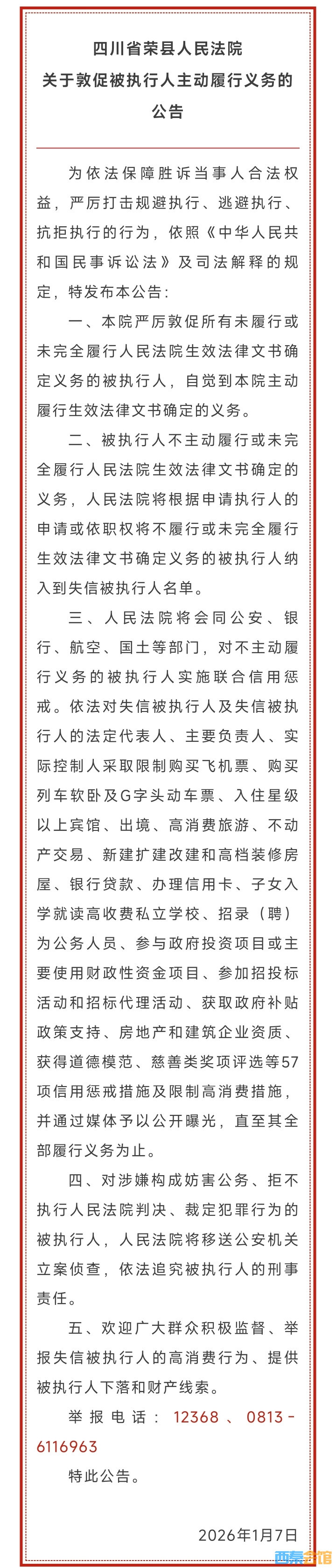
        来源 荣县人民法院 编辑 么么
广告

4

主题

3万

帖子

14

听众

Rank: 12Rank: 12

积分
82521
威望
4 点
铜板
44583 枚
西秦金币
0 个
鲜花
2 朵

在线时间
4051 小时
注册时间
2016-3-23
发表于 2026-1-8 22:02:00 来自手机 | 显示全部楼层 | 来自四川
。。。
回复

使用道具 举报

0

主题

4万

帖子

7

听众

Rank: 12Rank: 12

积分
96598
威望
0 点
铜板
50065 枚
西秦金币
0 个
鲜花
0 朵

在线时间
2155 小时
注册时间
2019-1-17
发表于 2026-1-8 22:30:40 来自手机 | 显示全部楼层 | 来自四川
路过
回复

使用道具 举报

283

主题

4万

帖子

10

听众

Rank: 12Rank: 12

积分
99526
威望
36 点
铜板
52960 枚
西秦金币
1 个
鲜花
101 朵

在线时间
9019 小时
注册时间
2007-1-16
发表于 2026-1-8 23:18:36 来自手机 | 显示全部楼层 | 来自四川
路过
回复

使用道具 举报

985

主题

4万

帖子

18

听众

Rank: 12Rank: 12

积分
103763
威望
984 点
铜板
53134 枚
西秦金币
0 个
鲜花
698 朵

在线时间
10645 小时
注册时间
2014-1-20
发表于 2026-1-8 23:45:05 来自手机 | 显示全部楼层 | 来自四川
路过
回复

使用道具 举报

4

主题

4万

帖子

0

听众

Rank: 12Rank: 12

积分
104920
威望
4 点
铜板
62334 枚
西秦金币
0 个
鲜花
0 朵

在线时间
8324 小时
注册时间
2022-6-29
发表于 2026-1-8 23:48:35 来自手机 | 显示全部楼层 | 来自四川
看帖
回复

使用道具 举报

30

主题

4万

帖子

14

听众

Rank: 12Rank: 12

积分
86101
威望
30 点
铜板
45480 枚
西秦金币
0 个
鲜花
26 朵

在线时间
4697 小时
注册时间
2018-8-23
发表于 2026-1-9 00:57:52 来自手机 | 显示全部楼层 | 来自四川
回复

使用道具 举报

75

主题

7万

帖子

22

听众

幸福的我

Rank: 12Rank: 12

积分
157158
威望
7 点
铜板
82140 枚
西秦金币
0 个
鲜花
26 朵

在线时间
7404 小时
注册时间
2008-2-22
发表于 2026-1-9 01:08:27 来自手机 | 显示全部楼层 | 来自四川
回复

使用道具 举报

16

主题

5万

帖子

18

听众

Rank: 12Rank: 12

积分
112787
威望
16 点
铜板
59437 枚
西秦金币
0 个
鲜花
4 朵

在线时间
5692 小时
注册时间
2014-11-3
发表于 2026-1-9 04:49:13 来自手机 | 显示全部楼层 | 来自四川
路过
回复

使用道具 举报

0

主题

2万

帖子

0

听众

Rank: 11Rank: 11Rank: 11

积分
43083
威望
0 点
铜板
22394 枚
西秦金币
0 个
鲜花
0 朵

在线时间
463 小时
注册时间
2024-1-19
发表于 2026-1-9 06:14:40 来自手机 | 显示全部楼层 | 来自四川
失信
回复

使用道具 举报

0

主题

3万

帖子

1

听众

Rank: 11Rank: 11Rank: 11

积分
62961
威望
0 点
铜板
32400 枚
西秦金币
0 个
鲜花
25 朵

在线时间
792 小时
注册时间
2017-7-18
发表于 2026-1-9 06:37:51 来自手机 | 显示全部楼层 | 来自四川
必须的
回复

使用道具 举报

17

主题

5万

帖子

8

听众

Rank: 12Rank: 12

积分
107104
威望
17 点
铜板
55439 枚
西秦金币
0 个
鲜花
10 朵

在线时间
2384 小时
注册时间
2018-1-6
发表于 2026-1-9 06:47:02 来自手机 | 显示全部楼层 | 来自四川
路过
回复

使用道具 举报

111

主题

6万

帖子

23

听众

口念南无阿弥陀,眼睛到处睃。

Rank: 12Rank: 12

积分
136911
威望
81 点
铜板
71927 枚
西秦金币
0 个
鲜花
202 朵

在线时间
10194 小时
注册时间
2010-11-16
发表于 2026-1-9 06:54:44 来自手机 | 显示全部楼层 | 来自四川
已阅
回复

使用道具 举报

111

主题

6万

帖子

23

听众

口念南无阿弥陀,眼睛到处睃。

Rank: 12Rank: 12

积分
136911
威望
81 点
铜板
71927 枚
西秦金币
0 个
鲜花
202 朵

在线时间
10194 小时
注册时间
2010-11-16
发表于 2026-1-9 06:55:14 来自手机 | 显示全部楼层 | 来自四川
已阅
回复

使用道具 举报

52

主题

4万

帖子

14

听众

西秦灌水队 队委常委 组织部部

Rank: 12Rank: 12

积分
99287
威望
5 点
铜板
52106 枚
西秦金币
0 个
鲜花
0 朵

在线时间
2836 小时
注册时间
2009-3-2
发表于 2026-1-9 07:05:23 来自手机 | 显示全部楼层 | 来自四川
回复

使用道具 举报

    您需要登录后才可以回帖 登录 | 立即注册

    本版积分规则

    快速回复 返回顶部 返回列表