切换到宽版
 找回密码
 立即注册

QQ登录

只需一步,快速开始

西秦会馆

爆料、咨询:18909006163
广告、合作:13990030637
查看: 5334 | 回复: 9

[盐都杂谈] 14岁男生损坏封闭网闯入铁轨拍照逼停火车,致3趟列车临时停车十余分钟,知情人:他...

  [复制链接]

181

主题

183

帖子

0

听众

Rank: 10Rank: 10

积分
1246
威望
181 点
铜板
701 枚
西秦金币
0 个
鲜花
0 朵

在线时间
39 小时
注册时间
2022-10-26
发表于 2026-1-12 16:22:53 | 显示全部楼层 |阅读模式 | 来自四川
近日,有网友发视频称,黑龙江一名14岁男生在铁轨上拍摄迎面而来的火车,直到火车鸣笛示警后才走下铁轨,数秒后火车紧急制动才缓缓停下,此时火车头距离男生刚才所站位置仅有数米,事后男生还想爬上驾驶室但被司机阻止。
92.jpeg
视频拍摄者在铁轨上拍摄火车(视频截图)
93.jpeg
火车紧急制动(视频截图)
视频画面显示,视频拍摄者站在冰雪覆盖的铁轨上,不远处一辆开着灯的火车正向他疾驰而来,火车鸣笛示警后视频拍摄者才走下铁轨,数秒后火车头刹车停了下来,此时两者相距不过数米,随后视频拍摄者向火车驾驶室靠近,似乎意图上车。
1月11日,极目新闻记者联系到视频发布者,他表示,这段视频并非他拍摄,而是他朋友转发给他的,他们都是火车爱好者,平时喜欢拍摄火车,但没想到有人竟然到铁轨上拦车拍摄。记者尝试私信该视频拍摄者,但由于隐私设置未收到回复。
94.jpeg
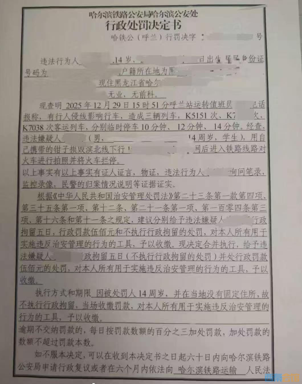
行政处罚决定书(受访者供图)
据视频发布者提供的一份行政处罚决定书显示,经哈尔滨铁路公安局哈尔滨公安处查明,2025年12月29日15时51分,呼兰站运转值班员电话报警称,有行人侵线影响行车,造成三辆客运列车分别临时停车10分钟、12分钟、14分钟。违法嫌疑人(男,14周岁,学生)用自己携带的钳子损毁滨北线铁路封闭网后进入铁路线路对火车进行拍照并将火车拦停。根据《中华人民共和国治安管理处罚法》,给予违法嫌疑人行政拘留五日(不执行行政拘留的处罚),并处行政罚款伍佰元的处罚,对本人所有用于实施违反治安管理的行为的工具,予以收缴。因被处罚人14周岁,并在当地没有固定住所,故不执行行政拘留,当场收缴罚款。
1月12日,极目新闻记者联系到涉事列车上一名工作人员,他表示,2025年12月29日,该列车行驶到滨北线下行19公里处附近时,司机发现铁轨上有人,便立即紧急制动,“当时鸣笛并紧急制动了,铁轨上的人也没有马上下道”,事发时列车上载有乘客,由于有相关规定,列车工作人员也没有让行人上车,事后他才知道,铁轨上的行人竟是一名14岁的男孩。
哈尔滨铁路公安局哈尔滨公安处一名工作人员告诉记者,由于此事涉及未成年人,相关情况不方便透露。

广告

0

主题

2万

帖子

0

听众

Rank: 11Rank: 11Rank: 11

积分
50470
威望
0 点
铜板
26041 枚
西秦金币
0 个
鲜花
0 朵

在线时间
251 小时
注册时间
2023-12-13
发表于 2026-1-12 19:15:05 来自手机 | 显示全部楼层 | 来自四川
回复

使用道具 举报

2

主题

1万

帖子

11

听众

Rank: 11Rank: 11Rank: 11

积分
34762
威望
2 点
铜板
19079 枚
西秦金币
0 个
鲜花
0 朵

在线时间
2473 小时
注册时间
2018-5-21
发表于 2026-1-12 20:17:07 来自手机 | 显示全部楼层 | 来自北京
路过
回复

使用道具 举报

0

主题

4万

帖子

3

听众

Rank: 12Rank: 12

积分
99225
威望
0 点
铜板
51285 枚
西秦金币
0 个
鲜花
0 朵

在线时间
3632 小时
注册时间
2021-8-13
发表于 2026-1-12 21:08:34 来自手机 | 显示全部楼层 | 来自四川
严肃处理
回复

使用道具 举报

48

主题

8万

帖子

20

听众

Rank: 12Rank: 12

积分
187203
威望
31 点
铜板
95643 枚
西秦金币
0 个
鲜花
673 朵

在线时间
15592 小时
注册时间
2010-12-6
发表于 2026-1-12 22:32:32 来自手机 | 显示全部楼层 | 来自四川
回复

使用道具 举报

140

主题

5万

帖子

12

听众

硬盘医生

Rank: 12Rank: 12

积分
126902
威望
94 点
铜板
66552 枚
西秦金币
0 个
鲜花
21 朵

在线时间
6572 小时
注册时间
2004-8-28
发表于 2026-1-13 03:28:09 来自手机 | 显示全部楼层 | 来自四川
必须进去!!!!!
回复

使用道具 举报

3

主题

4万

帖子

3

听众

Rank: 12Rank: 12

积分
98840
威望
2 点
铜板
50953 枚
西秦金币
0 个
鲜花
0 朵

在线时间
3079 小时
注册时间
2013-10-16
发表于 2026-1-13 09:00:50 来自手机 | 显示全部楼层 | 来自四川
路过
回复

使用道具 举报

    您需要登录后才可以回帖 登录 | 立即注册

    本版积分规则

    快速回复 返回顶部 返回列表