切换到宽版
 找回密码
 立即注册

QQ登录

只需一步,快速开始

西秦会馆

爆料、咨询:18909006163
广告、合作:13990030637
查看: 10111 | 回复: 114

[盐都杂谈] 第32届自贡国际恐龙灯会票价、正式运营时间公布!

    [复制链接]

1537

主题

1742

帖子

1

听众

Rank: 10Rank: 10

积分
10296
威望
1537 点
铜板
5450 枚
西秦金币
0 个
鲜花
3 朵

在线时间
251 小时
注册时间
2023-5-19
发表于 2026-1-18 20:22:50 | 显示全部楼层 |阅读模式 | 来自四川
1月18日,记者从第32届自贡国际恐龙灯会主办方获悉,本届灯会秉持“加量不加价”的理念,门票价格与上届保持一致。
微信图片_2026-01-18_202007_406.jpg

灯会票价
将根据日期
划分为两个时段
2月15日至3月3日春节期间
成人票168元/张
长者票、学生票98元/张
需特别注意的是
2月16日(除夕)
灯会暂停开放
微信图片_2026-01-18_202014_497.jpg

1月24日至2月14日、3月4日至灯会闭幕实施平谷期挂牌价,成人票118元/张,长者票、学生票80元/张。此外,平谷期还专门设有面向自贡、内江市民的98元市民票,以及70元的退役军人票,满足不同游客群体的多元需求。
微信图片_2026-01-18_202022_948.jpg 微信图片_2026-01-18_202026_778.png
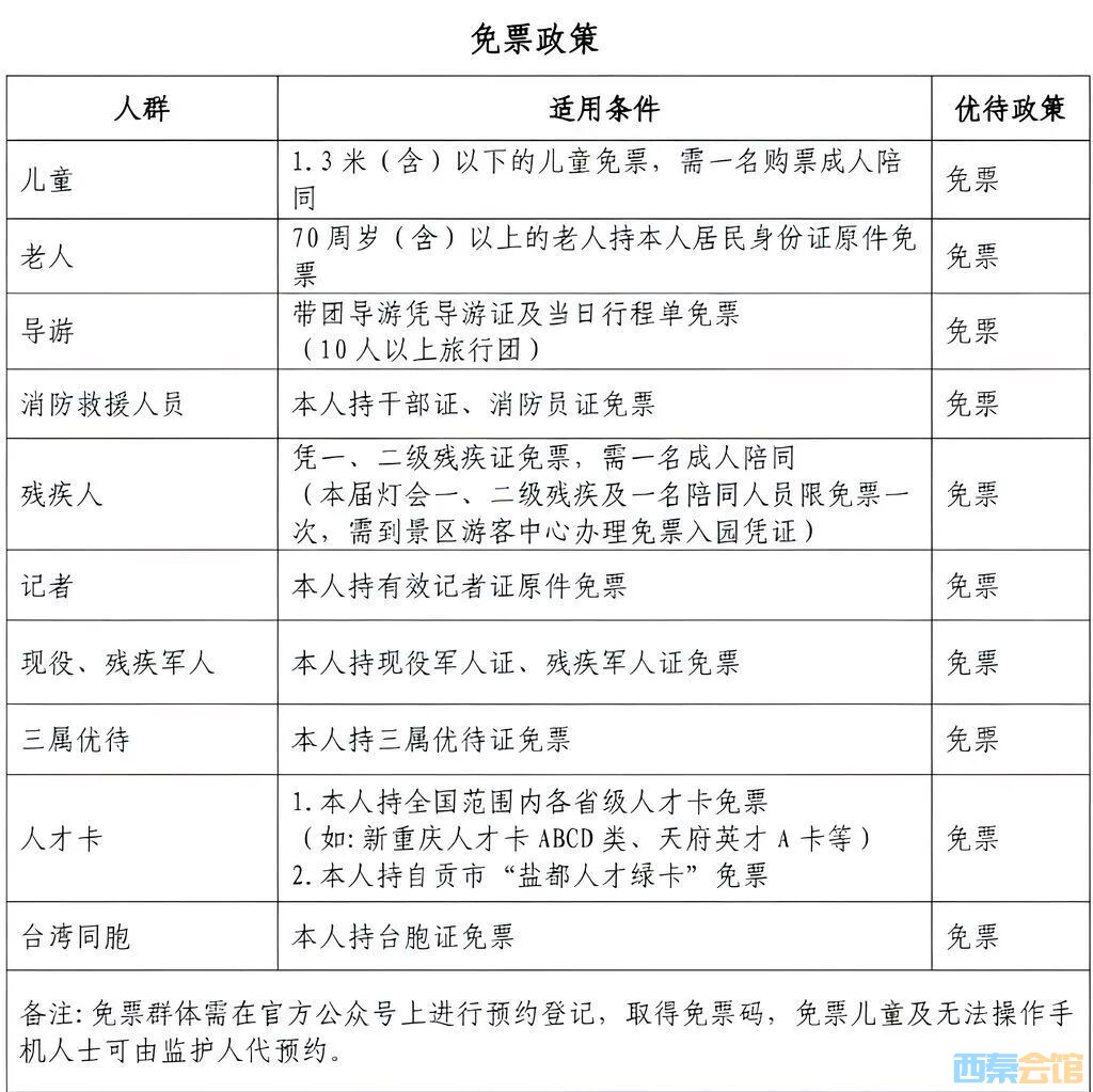
其中,免费入园人群为:1.3米(含)以下儿童(需一名购票成人陪同);70岁(含)以上老人(凭本人身份证原件);导游(当日带团导游凭导游证);消防救援人员(凭干部证、消防员证);残疾人(凭一、二级残疾证及一名陪同人员限免票一次,需到景区游客中心办理免票入园凭证);记者(凭本人有效记者证原件);现役、残疾军人(凭现役军人证、残疾军人证);烈士、因公牺牲军人、病故军人遗属(凭“三属”优待证);持人才卡人群(凭全国范围内各省级人才卡、自贡市“盐都人才绿卡”);台湾同胞(凭台湾台胞证)。
微信图片_2026-01-18_202030_392.jpg

游客可以通过“自贡文旅”“自贡灯会”小程序以及美团、携程、抖音、大众点评、 同程、飞猪、去哪儿、高德等App线上平台,预订购买灯会门票。
微信图片_2026-01-18_202033_947.jpg

所有票均为实名制票,购票需提供购票人的身份证号码和姓名。2月15日至2月23日(注:2月16日除夕当天不开园),成人票每张身份证购买1张/天;优惠票实名制每人限购1张/天。
第32届自贡国际恐龙灯会
开闭园时间表
请查收~
↓↓↓
微信图片_2026-01-18_202042_282.jpg

值得一提的是,为有效分流、提升游览品质,在2月15日至23日,灯会每天将分时段开放两场灯会:第一场开放时间为17:00至20:30;第二场为夜场,时间为21:00至23:30。夜场可先预约,当天20:00左右放票。两场都有完整的演出和无人机表演,游客朋友可以根据自己的时间,选择感受同样璀璨的自贡之夜。
微信图片_2026-01-18_202045_722.jpg

自贡文旅发展集团供图
一场传承与创新并举、光影与科技交融的年度盛会即将点亮自贡的夜空。自贡灯会正以不变的诚意与全新的体验,诚邀四海宾朋共赴光影之约。
来源:自贡网、自贡文旅发展集团

广告

0

主题

4万

帖子

3

听众

Rank: 12Rank: 12

积分
99470
威望
0 点
铜板
51413 枚
西秦金币
0 个
鲜花
0 朵

在线时间
3632 小时
注册时间
2021-8-13
发表于 2026-1-18 20:30:44 来自手机 | 显示全部楼层 | 来自四川
知道了
回复

使用道具 举报

0

主题

3万

帖子

0

听众

Rank: 11Rank: 11Rank: 11

积分
75945
威望
0 点
铜板
39210 枚
西秦金币
0 个
鲜花
0 朵

在线时间
1357 小时
注册时间
2022-10-1
发表于 2026-1-18 20:31:16 来自手机 | 显示全部楼层 | 来自四川
知道了
回复

使用道具 举报

26

主题

7200

帖子

10

听众

Rank: 9

积分
18026
威望
16 点
铜板
10734 枚
西秦金币
0 个
鲜花
6 朵

在线时间
2834 小时
注册时间
2012-11-20
发表于 2026-1-18 20:33:29 来自手机 | 显示全部楼层 | 来自四川
投入多价不变
回复

使用道具 举报

48

主题

8万

帖子

20

听众

Rank: 12Rank: 12

积分
187480
威望
31 点
铜板
95788 枚
西秦金币
0 个
鲜花
673 朵

在线时间
15592 小时
注册时间
2010-12-6
发表于 2026-1-18 20:41:26 来自手机 | 显示全部楼层 | 来自四川
算了,不去凑热闹了
回复

使用道具 举报

0

主题

1万

帖子

11

听众

Rank: 11Rank: 11Rank: 11

积分
43688
威望
0 点
铜板
23907 枚
西秦金币
0 个
鲜花
0 朵

在线时间
1997 小时
注册时间
2016-3-22
发表于 2026-1-18 20:44:34 来自手机 | 显示全部楼层 | 来自四川
看看
回复

使用道具 举报

2

主题

2万

帖子

11

听众

Rank: 11Rank: 11Rank: 11

积分
45206
威望
2 点
铜板
24949 枚
西秦金币
0 个
鲜花
0 朵

在线时间
3657 小时
注册时间
2016-10-1
发表于 2026-1-18 20:45:16 来自手机 | 显示全部楼层 | 来自四川
估计怕又不会去看!
回复

使用道具 举报

0

主题

3万

帖子

0

听众

Rank: 11Rank: 11Rank: 11

积分
70528
威望
0 点
铜板
36449 枚
西秦金币
0 个
鲜花
0 朵

在线时间
834 小时
注册时间
2022-11-28
发表于 2026-1-18 20:48:44 来自手机 | 显示全部楼层 | 来自四川
路过
回复

使用道具 举报

20

主题

3万

帖子

6

听众

Rank: 12Rank: 12

积分
82963
威望
20 点
铜板
43416 枚
西秦金币
0 个
鲜花
1 朵

在线时间
2896 小时
注册时间
2018-9-19
发表于 2026-1-18 20:50:33 来自手机 | 显示全部楼层 | 来自四川
这价格已经很高了
回复

使用道具 举报

20

主题

3万

帖子

6

听众

Rank: 12Rank: 12

积分
82963
威望
20 点
铜板
43416 枚
西秦金币
0 个
鲜花
1 朵

在线时间
2896 小时
注册时间
2018-9-19
发表于 2026-1-18 20:51:04 来自手机 | 显示全部楼层 | 来自四川
感觉外地人比较多
回复

使用道具 举报

2

主题

1万

帖子

5

听众

Rank: 11Rank: 11Rank: 11

积分
32857
威望
2 点
铜板
17894 枚
西秦金币
0 个
鲜花
0 朵

在线时间
2506 小时
注册时间
2019-11-6
发表于 2026-1-18 20:52:04 来自手机 | 显示全部楼层 | 来自四川
路过
回复

使用道具 举报

119

主题

3万

帖子

17

听众

神马都浮云

Rank: 11Rank: 11Rank: 11

积分
69028
威望
79 点
铜板
38617 枚
西秦金币
0 个
鲜花
8 朵

在线时间
15751 小时
注册时间
2006-7-7
发表于 2026-1-18 21:01:31 来自手机 | 显示全部楼层 | 来自四川
哦哦哦
回复

使用道具 举报

159

主题

5万

帖子

18

听众

Rank: 12Rank: 12

积分
117865
威望
55 点
铜板
63616 枚
西秦金币
0 个
鲜花
14 朵

在线时间
24666 小时
注册时间
2005-4-15
发表于 2026-1-18 21:15:14 来自手机 | 显示全部楼层 | 来自四川
128
回复

使用道具 举报

985

主题

4万

帖子

18

听众

Rank: 12Rank: 12

积分
100544
威望
984 点
铜板
51451 枚
西秦金币
0 个
鲜花
698 朵

在线时间
10645 小时
注册时间
2014-1-20
发表于 2026-1-18 21:17:32 来自手机 | 显示全部楼层 | 来自四川
路过
回复

使用道具 举报

112

主题

5万

帖子

16

听众

Rank: 12Rank: 12

积分
115456
威望
23 点
铜板
61008 枚
西秦金币
0 个
鲜花
1 朵

在线时间
13578 小时
注册时间
2006-11-28
发表于 2026-1-18 21:22:10 来自手机 | 显示全部楼层 | 来自四川
哦哦
回复

使用道具 举报

    您需要登录后才可以回帖 登录 | 立即注册

    本版积分规则

    快速回复 返回顶部 返回列表