切换到宽版
 找回密码
 立即注册

QQ登录

只需一步,快速开始

西秦会馆

爆料、咨询:18909006163
广告、合作:13990030637
查看: 6520 | 回复: 34

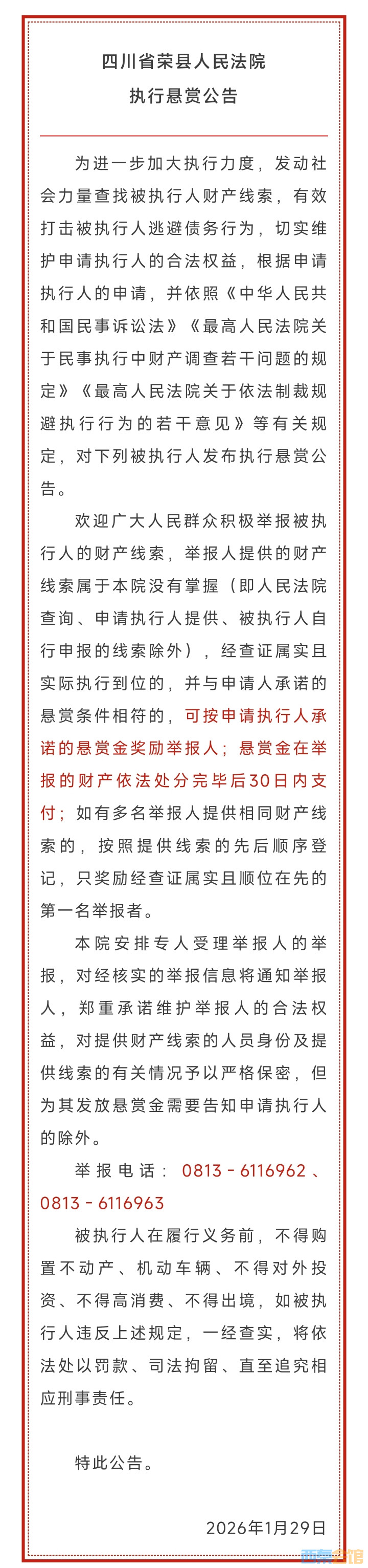
[盐都杂谈] 悬赏!荣县人民法院执行悬赏公告

  [复制链接]

2万

主题

6万

帖子

19

听众

Rank: 12Rank: 12

积分
260777
威望
29046 点
铜板
130430 枚
西秦金币
0 个
鲜花
675 朵

在线时间
16354 小时
注册时间
2016-11-18
发表于 2026-1-31 17:23:24 来自手机 | 显示全部楼层 |阅读模式 | 来自四川

20260131172318front2_0_1552271_FgvMxqMplIhdoJnCnuTlHuAaBicF.jpg
20260131172314front2_0_1552271_FpKn4heuZgVUrt6-3CJRjtHtwaA-.jpg
20260131172314front2_0_1552271_FjIjAxTOr2ec6j0HpqwxuFkDijp6.jpg
          来源 荣县人民法院 编辑 么么
广告

0

主题

1万

帖子

0

听众

Rank: 11Rank: 11Rank: 11

积分
32516
威望
0 点
铜板
17697 枚
西秦金币
0 个
鲜花
0 朵

在线时间
1255 小时
注册时间
2022-1-22
发表于 2026-1-31 18:04:44 来自手机 | 显示全部楼层 | 来自山东
希望早日解决问题,
回复

使用道具 举报

0

主题

2万

帖子

0

听众

Rank: 11Rank: 11Rank: 11

积分
51462
威望
0 点
铜板
26557 枚
西秦金币
0 个
鲜花
0 朵

在线时间
251 小时
注册时间
2023-12-13
发表于 2026-1-31 19:00:20 来自手机 | 显示全部楼层 | 来自四川
回复

使用道具 举报

8

主题

5万

帖子

3

听众

Rank: 12Rank: 12

积分
108069
威望
8 点
铜板
55895 枚
西秦金币
0 个
鲜花
12 朵

在线时间
4034 小时
注册时间
2020-11-2
发表于 2026-1-31 19:00:36 来自手机 | 显示全部楼层 | 来自四川
不认识
回复

使用道具 举报

0

主题

3万

帖子

0

听众

Rank: 11Rank: 11Rank: 11

积分
78937
威望
0 点
铜板
40730 枚
西秦金币
0 个
鲜花
0 朵

在线时间
952 小时
注册时间
2022-8-26
发表于 2026-1-31 19:05:33 来自手机 | 显示全部楼层 | 来自四川
回复

使用道具 举报

0

主题

3万

帖子

0

听众

Rank: 11Rank: 11Rank: 11

积分
74949
威望
0 点
铜板
38682 枚
西秦金币
0 个
鲜花
0 朵

在线时间
809 小时
注册时间
2022-10-16
发表于 2026-1-31 19:13:10 来自手机 | 显示全部楼层 | 来自四川
回复

使用道具 举报

58

主题

4万

帖子

13

听众

Rank: 12Rank: 12

积分
99336
威望
58 点
铜板
52382 枚
西秦金币
0 个
鲜花
0 朵

在线时间
3933 小时
注册时间
2017-3-3
发表于 2026-1-31 19:28:37 来自手机 | 显示全部楼层 | 来自四川
呵呵
回复

使用道具 举报

0

主题

3万

帖子

0

听众

Rank: 11Rank: 11Rank: 11

积分
74465
威望
0 点
铜板
38452 枚
西秦金币
0 个
鲜花
0 朵

在线时间
810 小时
注册时间
2022-10-7
发表于 2026-1-31 19:45:34 来自手机 | 显示全部楼层 | 来自四川
回复

使用道具 举报

1490

主题

6万

帖子

18

听众

Rank: 12Rank: 12

积分
149562
威望
1490 点
铜板
77640 枚
西秦金币
0 个
鲜花
103 朵

在线时间
18039 小时
注册时间
2016-10-24
发表于 2026-1-31 19:51:00 来自手机 | 显示全部楼层 | 来自四川
老赖可恶!
回复

使用道具 举报

0

主题

3万

帖子

0

听众

Rank: 11Rank: 11Rank: 11

积分
74891
威望
0 点
铜板
38652 枚
西秦金币
0 个
鲜花
0 朵

在线时间
713 小时
注册时间
2022-10-16
发表于 2026-1-31 19:52:04 来自手机 | 显示全部楼层 | 来自四川
回复

使用道具 举报

0

主题

3万

帖子

0

听众

Rank: 11Rank: 11Rank: 11

积分
75756
威望
0 点
铜板
39135 枚
西秦金币
0 个
鲜花
0 朵

在线时间
865 小时
注册时间
2017-1-24
发表于 2026-1-31 20:02:19 来自手机 | 显示全部楼层 | 来自四川
回复

使用道具 举报

0

主题

3万

帖子

3

听众

Rank: 12Rank: 12

积分
81980
威望
0 点
铜板
42615 枚
西秦金币
0 个
鲜花
45 朵

在线时间
2068 小时
注册时间
2020-12-20
发表于 2026-1-31 20:03:49 来自手机 | 显示全部楼层 | 来自四川
老赖良心黑
回复

使用道具 举报

0

主题

3万

帖子

0

听众

Rank: 11Rank: 11Rank: 11

积分
78014
威望
0 点
铜板
40272 枚
西秦金币
0 个
鲜花
0 朵

在线时间
831 小时
注册时间
2022-8-25
发表于 2026-1-31 20:07:08 来自手机 | 显示全部楼层 | 来自四川
回复

使用道具 举报

0

主题

1万

帖子

0

听众

Rank: 10Rank: 10

积分
24725
威望
0 点
铜板
12866 枚
西秦金币
0 个
鲜花
0 朵

在线时间
0 小时
注册时间
2024-2-3
发表于 2026-1-31 20:11:44 来自手机 | 显示全部楼层 | 来自四川
回复

使用道具 举报

0

主题

3万

帖子

0

听众

Rank: 11Rank: 11Rank: 11

积分
76767
威望
0 点
铜板
39636 枚
西秦金币
0 个
鲜花
0 朵

在线时间
1357 小时
注册时间
2022-10-1
发表于 2026-1-31 20:15:14 来自手机 | 显示全部楼层 | 来自四川
不认识
回复

使用道具 举报

    您需要登录后才可以回帖 登录 | 立即注册

    本版积分规则

    快速回复 返回顶部 返回列表