切换到宽版
 找回密码
 立即注册

QQ登录

只需一步,快速开始

西秦会馆

爆料、咨询:18909006163
广告、合作:13990030637
查看: 812 | 回复: 9

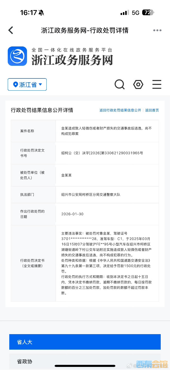
[盐都杂谈] 戏子金晨驾驶机动车肇事逃逸被罚款1500元。

  [复制链接]

1508

主题

3023

帖子

0

听众

Rank: 9

积分
15057
威望
1508 点
铜板
8958 枚
西秦金币
0 个
鲜花
6 朵

在线时间
17598 小时
注册时间
2022-6-30
发表于 2026-2-7 17:07:25 来自手机 | 显示全部楼层 |阅读模式 | 来自四川
.
20260207170723front2_0_1635517_Fq4gd760zxOjTnnfm2PwGIB7N-wx.jpg
广告

0

主题

1万

帖子

0

听众

Rank: 11Rank: 11Rank: 11

积分
40246
威望
0 点
铜板
20923 枚
西秦金币
0 个
鲜花
0 朵

在线时间
463 小时
注册时间
2024-1-19
发表于 2026-2-7 18:16:58 来自手机 | 显示全部楼层 | 来自山西
戏子也是个不错的演员
回复

使用道具 举报

3

主题

5万

帖子

10

听众

Rank: 12Rank: 12

积分
110676
威望
3 点
铜板
57792 枚
西秦金币
0 个
鲜花
0 朵

在线时间
5223 小时
注册时间
2013-9-24
发表于 2026-2-7 19:18:43 来自手机 | 显示全部楼层 | 来自四川
戏子,太会演戏了。
回复

使用道具 举报

8

主题

5万

帖子

3

听众

Rank: 12Rank: 12

积分
108367
威望
8 点
铜板
56049 枚
西秦金币
0 个
鲜花
12 朵

在线时间
4034 小时
注册时间
2020-11-2
发表于 2026-2-7 19:53:19 来自手机 | 显示全部楼层 | 来自四川
呵呵
回复

使用道具 举报

1

主题

4万

帖子

5

听众

Rank: 12Rank: 12

积分
86950
威望
1 点
铜板
45611 枚
西秦金币
0 个
鲜花
0 朵

在线时间
2822 小时
注册时间
2020-2-11
发表于 2026-2-7 20:51:08 来自手机 | 显示全部楼层 | 来自四川
呵呵
回复

使用道具 举报

9

主题

5万

帖子

8

听众

Rank: 12Rank: 12

积分
112119
威望
9 点
铜板
56121 枚
西秦金币
0 个
鲜花
388 朵

在线时间
4835 小时
注册时间
2007-12-16
发表于 2026-2-7 21:18:17 来自手机 | 显示全部楼层 | 来自四川
回复

使用道具 举报

11

主题

5万

帖子

6

听众

Rank: 12Rank: 12

积分
105447
威望
11 点
铜板
54821 枚
西秦金币
0 个
鲜花
0 朵

在线时间
4030 小时
注册时间
2017-2-14
发表于 2026-2-8 06:32:34 来自手机 | 显示全部楼层 | 来自四川
嗯嗯
回复

使用道具 举报

52

主题

4万

帖子

14

听众

西秦灌水队 队委常委 组织部部

Rank: 12Rank: 12

积分
97008
威望
5 点
铜板
50919 枚
西秦金币
0 个
鲜花
0 朵

在线时间
2836 小时
注册时间
2009-3-2
发表于 2026-2-8 07:56:15 来自手机 | 显示全部楼层 | 来自四川
回复

使用道具 举报

0

主题

2万

帖子

1

听众

Rank: 11Rank: 11Rank: 11

积分
60681
威望
0 点
铜板
31216 枚
西秦金币
0 个
鲜花
25 朵

在线时间
792 小时
注册时间
2017-7-18
发表于 2026-2-8 08:19:24 来自手机 | 显示全部楼层 | 来自四川
太少了
回复

使用道具 举报

6

主题

4万

帖子

3

听众

Rank: 12Rank: 12

积分
90923
威望
6 点
铜板
47197 枚
西秦金币
0 个
鲜花
45 朵

在线时间
4172 小时
注册时间
2020-10-31
发表于 2026-2-8 09:21:00 来自手机 | 显示全部楼层 | 来自四川
路过
回复

使用道具 举报

    您需要登录后才可以回帖 登录 | 立即注册

    本版积分规则

    快速回复 返回顶部 返回列表