|
寒假来临,又到了不少学生集中治疗痤疮(俗称“痘痘”)的高峰期。近日,被誉为“战痘神药”的异维A酸,成了众多患者关注的焦点。  社交平台截图
异维A酸俗称“EVA”,是最近几年在网上走红的所谓“治痘神药”。目前市面上可见的异维A酸产品,既有口服胶囊,也有外用乳膏制剂。浙江省皮肤病医院皮肤综合病区主任、皮肤科副主任医师谢碧波介绍,该药属于维甲酸类药物,能够抑制皮脂腺分泌,主要用于治疗囊肿型、结节型的中重度痤疮。 很多年轻人把异维A酸当作战“痘”的法宝,社交媒体也倾向于宣传它的神奇疗效,而忽视或者淡化它的副作用,导致这个药出现了滥用。 综合南方都市报、潮新闻消息,2026年1月,国家药品监督管理局发布公告,对异维A酸软胶囊说明书内容进行统一修订。 
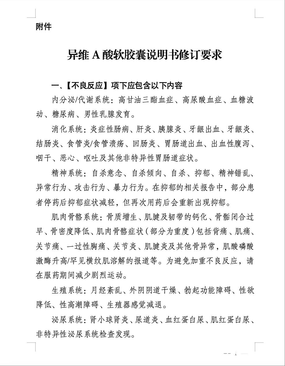
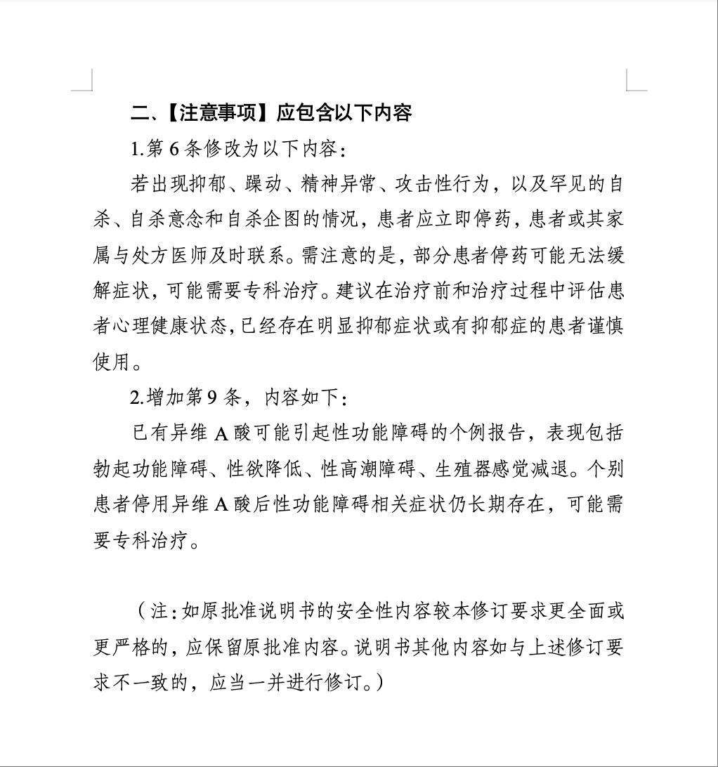
最新发布的《异维A酸软胶囊说明书修订要求》明确其不良反应项应包含内分泌、消化、精神、生殖等数十项副作用提示,并修改与新增了两条注意事项:
若出现抑郁、躁动,以及罕见的自杀、自杀意念和自杀企图等情况,患者应立即停药; 已有异维A酸可能引起性功能障碍的个例报告,个别患者停用异维A酸后性功能障碍相关症状仍长期存在,可能需要专科治疗。 此外,不良反应项还补充了内分泌、消化、肌肉骨骼等数十项副作用提示。国家药监局特别提醒,部分患者停药可能无法缓解症状,需要专科治疗。建议在治疗前和治疗过程中评估患者心理健康状态,已经存在明显抑郁症状或有抑郁症的患者谨慎使用。 
 国家药监局关于修订异维A酸软胶囊说明书的公告(2026年第2号)
全球已有数百例不良反应报告 异维A酸(13-顺式-视黄酸)作为维生素A的衍生物,自1982年先后在美国、欧洲上市后,一直是治疗重度难治性结节性痤疮的重要药物。然而,其安全性问题一直备受关注。 据“医学界”报道,在全球范围内,异维A酸相关的不良反应报告早有记录: 精神系统方面:美国FDA在1982年至2000年间收到394例抑郁症报告和37例自杀事件;加拿大卫生部在1983年至2003年间收到56例相关精神不良事件报告。 性功能障碍方面:英国MHRA报告显示,1985年至2017年共收到14例性功能障碍病例报告;澳大利亚TGA截至2025年1月28日收到24例相关事件报告。 这些数据促使多国监管机构不断调整监管措施。澳大利亚治疗用品管理局已于2025年4月要求所有异维A酸产品新增安全性信息,强调情绪变化和性功能障碍风险。  网络截图
这药还能吃吗? 医生:能,但有严格“门槛” 异维A酸软胶囊还能不能吃?浙江省皮肤病医院皮肤综合病区主任、皮肤科副主任医师谢碧波表示:能用,但绝不是随便用。 - 这药针对的是那种大而深的囊肿、结节,或者满脸严重的痘痘,常规治疗效果不好的情况。必须通过皮肤科医生面诊,对病情进行准确分级,确认常规疗法无效后,才考虑使用此药。
- 第二道门槛是人群。备孕、妊娠期和哺乳期女性不能使用,因为药物有致畸风险。还要详细询问病史,评估患者的肝肾功能基础状况,了解是否有精神疾病史或个人、家族的抑郁倾向,询问是否对维A酸类药物过敏,谨慎评估后才能决定能否开具处方。
异维A酸外用制剂,如乳膏、凝胶,能放心用吗?谢碧波表示,“此次修订只针对口服异维A酸软胶囊。外用制剂通常仅每晚进行一次点涂,用量较少,通过皮肤吸收进入全身血液循环的量更是微乎其微,几乎不可能达到引起系统性副作用的血药浓度。因此,在医生指导下规范使用外用异维A酸,其安全性是较高的,大家不必为此过度恐慌。” “异维A酸是处方药,必须在专业医生评估后使用。”南方医科大学中西医结合医院皮肤医学中心主任邓燕教授强调,许多轻度痤疮患者完全可以通过调整生活方式、外用药物等更安全的方式治疗,不必冒险使用异维A酸。此次国家药监局对异维A副作用提出警示,也提醒患者应该选用安全、适宜、有效的治疗方案。 来源:浙江新闻 综合自潮新闻、南方都市报 B48
|