红星新闻此前报道,2025年10月,红星新闻记者耗时月余,卧底进入重庆数洞延玄文化传播有限公司、重庆中慧智科信息技术咨询服务有限公司两家论文中介机构,起底论文代写代发“工厂”背后的利益链条。
报道发出后,论文工厂背后黑产引发社会广泛讨论。报道发出第二天(2025年10月14日),其中一家公司申请注销登记,决议解散;另一家公司在新闻报道发出当日,也迅速搬离此前办公场所。当天,相关部门迅速对此事作出反应,重庆市科技局牵头,联合教育部门、市场监督管理部门等多部门开展调查。
近日,当地联合调查组发布通报,发现两家公司提供论文代写代投等服务,对其进行没收违法所得、罚款、吊销营业执照的行政处罚,相关主管部门对涉及论文涉事人员处以警告、年度考核不合格等处分,并取消其三年内申报科研项目、评优评先及职务职称职级晋级资格,还发现了“侵犯公民个人信息”等违法犯罪线索。相关行政处罚公布了涉事公司内部分工及收费情况。

▲情况通报
当地通报调查结果:
两家论文代写代投企业被吊销执照
有涉事作者年度考核不合格、三年内不得晋级
2026年2月14日,联合调查组在重庆市科学技术局官方网站发布情况通报,称成立由市场监管、公安、科技、教育、卫生健康等多部门组成的联合调查组,依法依规开展调查核查工作,调查处置情况通报如下:
涉事两家公司为重庆中慧智科信息技术咨询服务有限公司(以下简称中慧公司)和重庆数洞延玄文化传播有限公司(以下简称数洞公司),分别注册成立于2022年8月和2025年2月。上述公司通过线上平台广告引流、线下招揽推销等方式寻找客户,提供论文代写代投等服务。
经实地走访多个省市,通过现场检查、调取数据、查询银行流水等方式,并对涉事人员进行详细询问,截至事发,中慧公司共承揽论文代写代投业务63笔,涉及多个省市58人,已刊发3篇(重庆市未涉及),违法所得97976.72元。数洞公司共承揽论文代写代投业务125笔,涉及多个省市83人,已刊发77篇(涉及重庆市1篇),违法所得107950元。此外,调查过程中还发现了“侵犯公民个人信息”等违法犯罪线索。
依据《中华人民共和国科学技术进步法》《中华人民共和国行政处罚法》《网络交易监督管理办法》相关规定,对中慧公司作出没收违法所得97976.72元、罚款30000元和吊销营业执照的行政处罚。对数洞公司作出没收违法所得107950元、罚款30000元和吊销营业执照的行政处罚。
涉及重庆市的1篇代发论文,相关主管部门已对涉事人员处以警告、年度考核不合格等处分,并取消其三年内申报科研项目、评优评先及职务职称职级晋级资格。涉及重庆市外的论文代写代投线索,已按程序转送相关省市科技行政主管部门依法依规核查处理。对涉及的其他违法犯罪线索,已按程序移交司法机关处理。
下一步,重庆市相关行政主管部门将持续开展论文代写代投乱象专项整治;进一步完善科研诚信核查共享机制,全面强化对学术不端行为的协同识别和联合惩戒,深化科研诚信和作风学风建设。
行政处罚:
涉事企业被罚款3万元
没收违法所得
红星新闻记者查询到,2026年1月5日,重庆中慧智科信息技术咨询服务有限公司相关行政处罚已被公示。
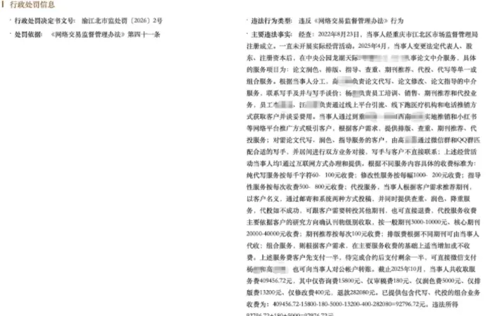
主要违法事实显示,经查:2022年8月23日,当事人经重庆市江北区市场监督管理局注册成立。一直未开展实际经营活动。2025年4月,当事人变更法定代表人、股东、注册资本后,在中央公园龙湖天际3号楼12-2,12-3从事论文中介服务,具体的服务项目为:论文润色、排版、指导、查重、期刊推荐、代投、代写等单一或组合服务。
根据当事人分工,高某辉负责论文代写、论文修改、论文指导的中介服务,联系写手并与写手谈价;杨某负责员工培训、销售、期刊推荐和代投业务,员工李某龙、汪某琴负责通过线上平台引流、线下跑医疗机构和电话推销方式获取客户并谈妥费用。

▲相关行政处罚
当事人通过到重医附一院和西南医院实地推销和小红书等网络平台推广方式吸引客户,根据客户需求,提供排版、查重、期刊推荐、代投服务;对需论文代写、润色、指导服务的客户,由高某辉通过微信群和QQ群匹配合适的写手,并居间进行双方业务对接,写手与客户不直接联系;上述经营活动当事人均通过互联网方式办理和提供。
根据不同服务内容具体的收费标准为:纯代写服务按每千字符60~100元收费;修改性服务按每幅200~1000元收费;指导性服务按每次收费500~800元收费;代投服务,当事人根据客户需求推荐期刊,以客户名义通过邮寄和系统两种方式投稿,并同时提供查重、润色、降重服务,代投如不成功,可跟客户需要转投其他期刊,也可直接退费,代投服务收费主要依据客户的研究方向确认刊物级别收取,按一般期刊3000~10000元、核心期刊20000~40000元收费;期刊推荐按每次100元收费;排版费根据不同期刊可由当事人代收;组合服务,则根据客户需求,在主要服务收费的基础上适当增加或不收费。
上述服务费客户先支付一半,待完成合约后支付剩余一半,可直接微信支付杨某和高某辉,也可向当事人对公账户转账。截至2025年10月,当事人共收取服务费409456.72元,其中仅咨询费15800元、仅审稿费180元、仅润色费5000元、仅排版费13200元、仅修改费400元,退款282080元。已提供包含代写、代投的组合业务收费为:409456.72-15800-180-5000-13200-400-282080=92796.72元。违法所得92796.72+180+5000=97976.72元。
行政处罚内容包括吊销营业执照、处罚款3万元、没收违法所得。
红星新闻记者 杨雨奇 陈馨懿
编辑 郭宇
审核 何先菊