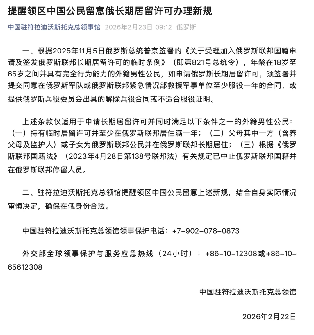
18至65岁男性申请在俄长期居留,须同意在俄军事单位等至少服役1年。老胡看了它的细则,里边有模糊之处。现在在俄除了经商的多,留学生已突破6.6万人,而且继续增长。大家都须多加小心,防止稀里糊涂成了“壮丁”。
俄乌战争到今天已经持续了4年,双方兵员都很紧张。除了俄罗斯,在乌克兰的中国人也须小心,那边形势更吃紧,而且对中国有怨气,政治环境应该更不利于中国人维权。
总之,目前在俄乌的中国人都须小心谨慎,作为个体决不卷入两边的战争和政治。而且一定要做到自己的身份完全合法,确保与中国使领馆沟通渠道的畅通,实现自己的绝对安全。
