切换到宽版
 找回密码
 立即注册

QQ登录

只需一步,快速开始

西秦会馆

爆料、咨询:18909006163
广告、合作:13990030637
查看: 5845 | 回复: 5

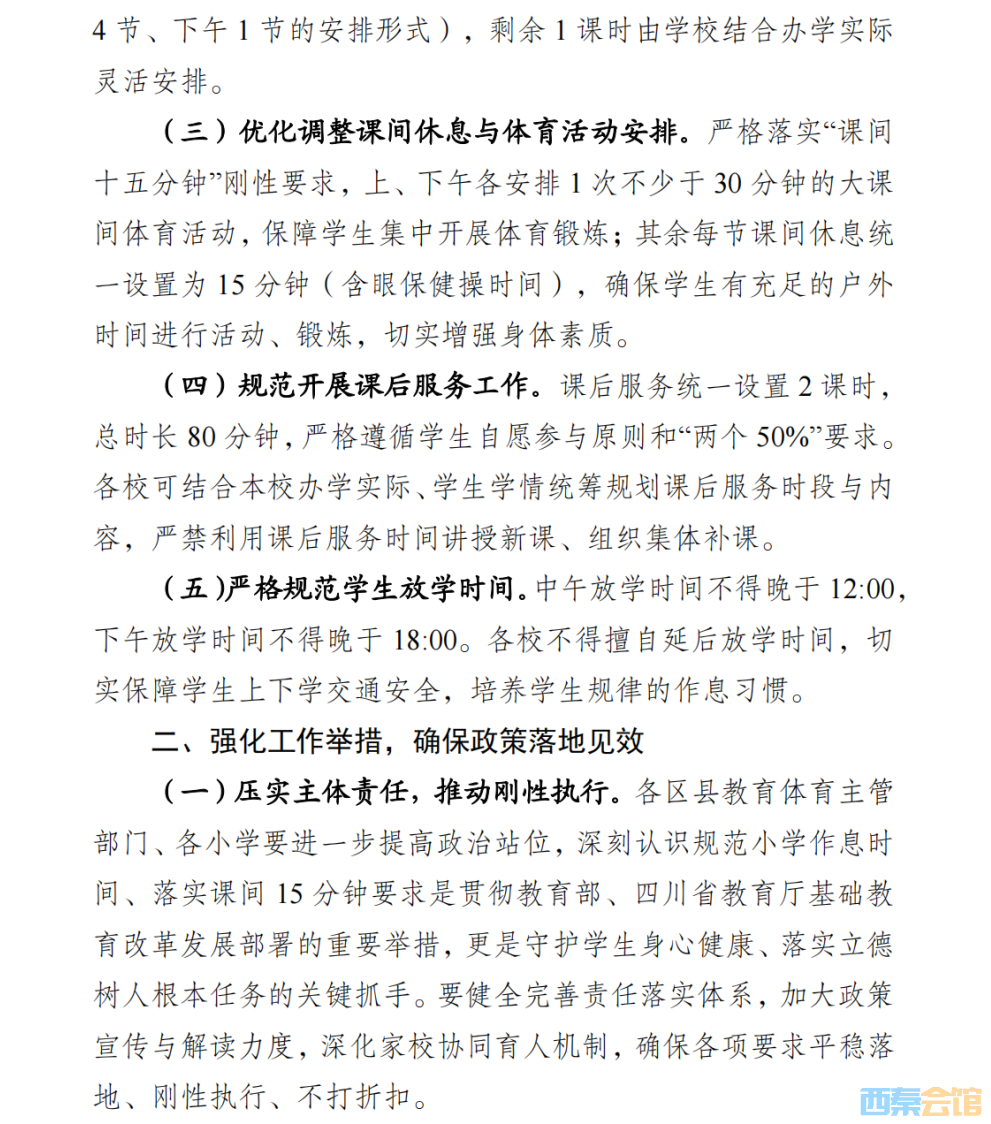
[盐都杂谈] 自贡市小学作息时间新调整!“课间15分钟”+上下午各30分钟大课间

  [复制链接]

7723

主题

7969

帖子

13

听众

Rank: 10Rank: 10

积分
62107
威望
9710 点
铜板
33815 枚
西秦金币
0 个
鲜花
81 朵

在线时间
5253 小时
注册时间
2017-3-13
发表于 2026-2-27 12:07:10 | 显示全部楼层 |阅读模式 | 来自四川
59.png

60.png

61.png

62.png

63.png


广告

8

主题

5万

帖子

3

听众

Rank: 12Rank: 12

积分
109641
威望
8 点
铜板
56706 枚
西秦金币
0 个
鲜花
12 朵

在线时间
4034 小时
注册时间
2020-11-2
发表于 2026-2-27 12:31:26 来自手机 | 显示全部楼层 | 来自四川
好的
回复

使用道具 举报

16

主题

5万

帖子

4

听众

Rank: 12Rank: 12

积分
107918
威望
16 点
铜板
55983 枚
西秦金币
0 个
鲜花
13 朵

在线时间
3816 小时
注册时间
2020-7-31
发表于 2026-2-27 12:52:31 来自手机 | 显示全部楼层 | 来自四川
回复

使用道具 举报

11

主题

5万

帖子

6

听众

Rank: 12Rank: 12

积分
106368
威望
11 点
铜板
55302 枚
西秦金币
0 个
鲜花
0 朵

在线时间
4030 小时
注册时间
2017-2-14
发表于 2026-2-27 13:36:49 来自手机 | 显示全部楼层 | 来自四川
哦哦
回复

使用道具 举报

151

主题

4万

帖子

14

听众

Rank: 12Rank: 12

积分
107238
威望
151 点
铜板
56857 枚
西秦金币
0 个
鲜花
42 朵

在线时间
9505 小时
注册时间
2016-5-22
发表于 2026-2-27 20:49:32 来自手机 | 显示全部楼层 | 来自四川
好的
回复

使用道具 举报

58

主题

4万

帖子

13

听众

Rank: 12Rank: 12

积分
100535
威望
58 点
铜板
53005 枚
西秦金币
0 个
鲜花
0 朵

在线时间
3933 小时
注册时间
2017-3-3
发表于 2026-2-27 22:15:40 来自手机 | 显示全部楼层 | 来自四川
呵呵呵呵
回复

使用道具 举报

    您需要登录后才可以回帖 登录 | 立即注册

    本版积分规则

    快速回复 返回顶部 返回列表