切换到宽版
 找回密码
 立即注册

QQ登录

只需一步,快速开始

西秦会馆

爆料、咨询:18909006163
广告、合作:13990030637
查看: 692 | 回复: 9

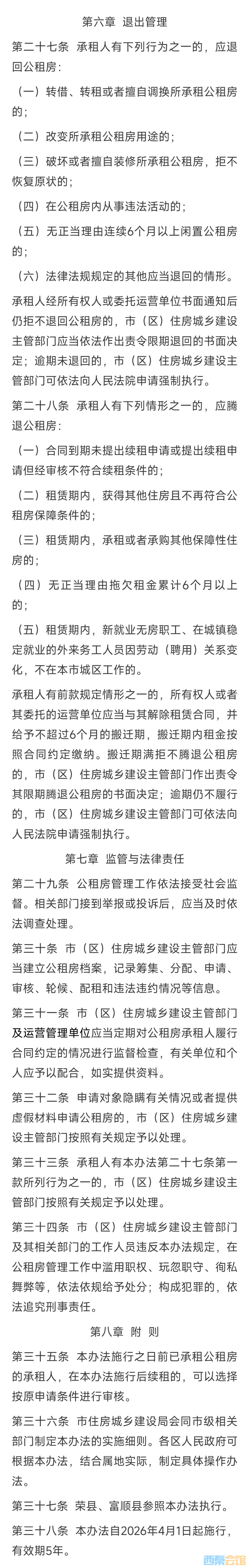
[盐都杂谈] 自贡市人民政府关于印巜自贡币公共租赁住房管理办法》的通知

  [复制链接]

2万

主题

6万

帖子

19

听众

Rank: 12Rank: 12

积分
263563
威望
29434 点
铜板
131853 枚
西秦金币
0 个
鲜花
675 朵

在线时间
16354 小时
注册时间
2016-11-18
发表于 2026-3-3 18:26:10 来自手机 | 显示全部楼层 |阅读模式 | 来自四川

20260303182227front2_0_1552271_Fp62j--ge_1sV7mMI2jf360CAtzH.jpg
20260303182227front2_0_1552271_Fn3-8gcOEs1a_RKD33R6_yLbf3as.jpg
20260303182227front2_0_1552271_Fp4ZWhL60-2dRd5HR9_ANl4OmuWi.jpg
20260303182227front2_0_1552271_Fvsa5YbIJI0lD_quDloSJpiMsEib.jpg
            编辑 丨  金艳
广告

110

主题

6万

帖子

23

听众

口念南无阿弥陀,眼睛到处睃。

Rank: 12Rank: 12

积分
135417
威望
80 点
铜板
71153 枚
西秦金币
0 个
鲜花
202 朵

在线时间
10194 小时
注册时间
2010-11-16
发表于 2026-3-4 06:37:48 来自手机 | 显示全部楼层 | 来自浙江
已阅
回复

使用道具 举报

52

主题

4万

帖子

14

听众

西秦灌水队 队委常委 组织部部

Rank: 12Rank: 12

积分
97893
威望
5 点
铜板
51383 枚
西秦金币
0 个
鲜花
0 朵

在线时间
2836 小时
注册时间
2009-3-2
发表于 2026-3-4 07:20:12 来自手机 | 显示全部楼层 | 来自四川
回复

使用道具 举报

11

主题

5万

帖子

6

听众

Rank: 12Rank: 12

积分
106608
威望
11 点
铜板
55427 枚
西秦金币
0 个
鲜花
0 朵

在线时间
4030 小时
注册时间
2017-2-14
发表于 2026-3-4 07:31:30 来自手机 | 显示全部楼层 | 来自四川
嗯嗯
回复

使用道具 举报

106

主题

6万

帖子

17

听众

Rank: 12Rank: 12

积分
157073
威望
106 点
铜板
74760 枚
西秦金币
0 个
鲜花
1656 朵

在线时间
23704 小时
注册时间
2013-6-11
发表于 2026-3-4 08:47:01 来自手机 | 显示全部楼层 | 来自北京
回复

使用道具 举报

8

主题

5万

帖子

3

听众

Rank: 12Rank: 12

积分
109947
威望
8 点
铜板
56864 枚
西秦金币
0 个
鲜花
12 朵

在线时间
4034 小时
注册时间
2020-11-2
发表于 2026-3-4 11:36:45 来自手机 | 显示全部楼层 | 来自四川
看看
回复

使用道具 举报

    您需要登录后才可以回帖 登录 | 立即注册

    本版积分规则

    快速回复 返回顶部 返回列表