切换到宽版
 找回密码
 立即注册

QQ登录

只需一步,快速开始

西秦会馆

爆料、咨询:18909006163
广告、合作:13990030637
查看: 5901 | 回复: 18

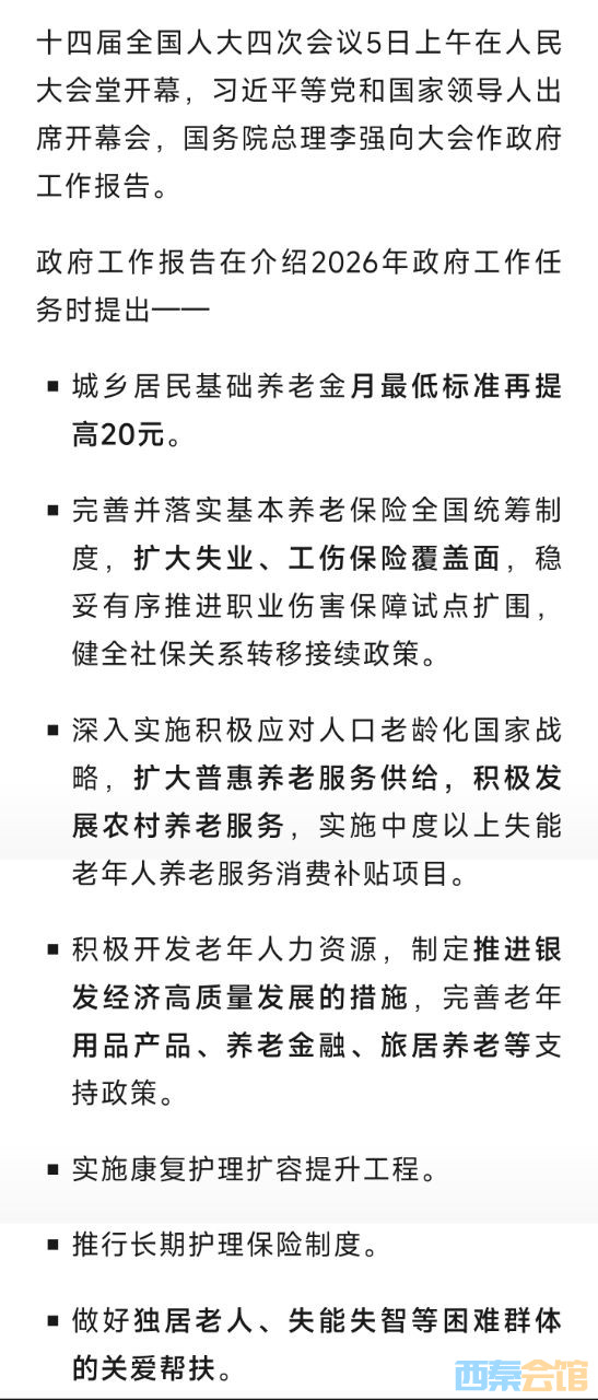
[盐都杂谈] 自贡市城乡居民基础养老金月最低标准再提高20元

  [复制链接]

2万

主题

6万

帖子

19

听众

Rank: 12Rank: 12

积分
263675
威望
29451 点
铜板
131910 枚
西秦金币
0 个
鲜花
675 朵

在线时间
16354 小时
注册时间
2016-11-18
发表于 2026-3-5 13:00:02 来自手机 | 显示全部楼层 |阅读模式 | 来自四川

20260305125749front2_0_1552271_FlHsabcEzEmhTVHgeUpMgusynhsO.jpg
            来源 新华日报
广告

1723

主题

4万

帖子

2

听众

我自逍遥

Rank: 10Rank: 10

积分
98796
威望
1640 点
铜板
51054 枚
西秦金币
0 个
鲜花
145 朵

在线时间
10159 小时
注册时间
2006-2-7
发表于 2026-3-5 13:08:37 来自手机 | 显示全部楼层 | 来自四川
看看
回复

使用道具 举报

0

主题

2万

帖子

1

听众

Rank: 11Rank: 11Rank: 11

积分
61791
威望
0 点
铜板
31793 枚
西秦金币
0 个
鲜花
25 朵

在线时间
792 小时
注册时间
2017-7-18
发表于 2026-3-5 13:10:22 来自手机 | 显示全部楼层 | 来自四川
好的
回复

使用道具 举报

2万

主题

6万

帖子

19

听众

Rank: 12Rank: 12

积分
263675
威望
29451 点
铜板
131910 枚
西秦金币
0 个
鲜花
675 朵

在线时间
16354 小时
注册时间
2016-11-18
 楼主| 发表于 2026-3-5 16:46:47 来自手机 | 显示全部楼层 | 来自四川
全国人大代表郭凤莲
20260305164623front2_0_1552271_Fu7sQNvQxBoQo20nQu2EOsUghhgC.jpg
回复

使用道具 举报

2万

主题

6万

帖子

19

听众

Rank: 12Rank: 12

积分
263675
威望
29451 点
铜板
131910 枚
西秦金币
0 个
鲜花
675 朵

在线时间
16354 小时
注册时间
2016-11-18
 楼主| 发表于 2026-3-5 17:20:42 来自手机 | 显示全部楼层 | 来自四川
好消息
20260305172040front2_0_1552271_FtSe5BcBgC6effMnvhdCJv31FffE.jpg
回复

使用道具 举报

0

主题

2万

帖子

0

听众

Rank: 11Rank: 11Rank: 11

积分
53085
威望
0 点
铜板
27400 枚
西秦金币
0 个
鲜花
0 朵

在线时间
251 小时
注册时间
2023-12-13
发表于 2026-3-5 18:40:38 来自手机 | 显示全部楼层 | 来自四川
回复

使用道具 举报

2

主题

3万

帖子

6

听众

Rank: 11Rank: 11Rank: 11

积分
63656
威望
2 点
铜板
33087 枚
西秦金币
0 个
鲜花
0 朵

在线时间
1331 小时
注册时间
2017-7-13
发表于 2026-3-5 18:41:05 来自手机 | 显示全部楼层 | 来自四川
哦哦
回复

使用道具 举报

0

主题

3万

帖子

0

听众

Rank: 11Rank: 11Rank: 11

积分
77329
威望
0 点
铜板
39953 枚
西秦金币
0 个
鲜花
0 朵

在线时间
865 小时
注册时间
2017-1-24
发表于 2026-3-5 19:14:01 来自手机 | 显示全部楼层 | 来自四川
回复

使用道具 举报

1742

主题

6万

帖子

20

听众

Rank: 12Rank: 12

积分
157354
威望
1742 点
铜板
79245 枚
西秦金币
0 个
鲜花
511 朵

在线时间
15729 小时
注册时间
2017-11-19
发表于 2026-3-5 19:22:28 来自手机 | 显示全部楼层 | 来自四川
不错不错
回复

使用道具 举报

0

主题

4万

帖子

0

听众

Rank: 12Rank: 12

积分
109243
威望
0 点
铜板
64897 枚
西秦金币
0 个
鲜花
0 朵

在线时间
2639 小时
注册时间
2022-4-1
发表于 2026-3-5 21:29:48 来自手机 | 显示全部楼层 | 来自四川
看帖要回
回复

使用道具 举报

985

主题

4万

帖子

18

听众

Rank: 12Rank: 12

积分
102493
威望
984 点
铜板
52471 枚
西秦金币
0 个
鲜花
698 朵

在线时间
10645 小时
注册时间
2014-1-20
发表于 2026-3-5 23:42:57 来自手机 | 显示全部楼层 | 来自四川
路过
回复

使用道具 举报

277

主题

5万

帖子

13

听众

Rank: 12Rank: 12

积分
124568
威望
174 点
铜板
65012 枚
西秦金币
0 个
鲜花
203 朵

在线时间
14389 小时
注册时间
2012-8-29
发表于 2026-3-6 02:25:14 来自手机 | 显示全部楼层 | 来自四川
路过
回复

使用道具 举报

30

主题

8302

帖子

10

听众

Rank: 9

积分
19493
威望
27 点
铜板
10757 枚
西秦金币
0 个
鲜花
38 朵

在线时间
1848 小时
注册时间
2012-12-31
发表于 2026-3-6 07:22:13 来自手机 | 显示全部楼层 | 来自四川
看看
回复

使用道具 举报

0

主题

3万

帖子

1

听众

Rank: 12Rank: 12

积分
81877
威望
0 点
铜板
42197 枚
西秦金币
0 个
鲜花
0 朵

在线时间
1099 小时
注册时间
2021-10-21
发表于 2026-3-6 08:24:27 来自手机 | 显示全部楼层 | 来自四川
来了
回复

使用道具 举报

0

主题

3万

帖子

1

听众

Rank: 12Rank: 12

积分
81877
威望
0 点
铜板
42197 枚
西秦金币
0 个
鲜花
0 朵

在线时间
1099 小时
注册时间
2021-10-21
发表于 2026-3-6 08:25:05 来自手机 | 显示全部楼层 | 来自四川
来了
回复

使用道具 举报

    您需要登录后才可以回帖 登录 | 立即注册

    本版积分规则

    快速回复 返回顶部 返回列表