切换到宽版
 找回密码
 立即注册

QQ登录

只需一步,快速开始

西秦会馆

爆料、咨询:18909006163
广告、合作:13990030637
查看: 831 | 回复: 5

[盐都杂谈] 全国人大代表郭凤莲:毎个月200块钱养老金,对农民有点太亏了

  [复制链接]

2万

主题

6万

帖子

19

听众

Rank: 12Rank: 12

积分
263705
威望
29455 点
铜板
131926 枚
西秦金币
0 个
鲜花
675 朵

在线时间
16354 小时
注册时间
2016-11-18
发表于 2026-3-5 16:50:12 来自手机 | 显示全部楼层 |阅读模式 | 来自四川

20260305164729front2_0_1552271_Fp64xt9DC9IiHz1Lj5Ps4Ums9W4w.jpg
            来源 工人日报 新黄河
广告

2万

主题

6万

帖子

19

听众

Rank: 12Rank: 12

积分
263705
威望
29455 点
铜板
131926 枚
西秦金币
0 个
鲜花
675 朵

在线时间
16354 小时
注册时间
2016-11-18
 楼主| 发表于 2026-3-5 17:19:45 来自手机 | 显示全部楼层 | 来自四川
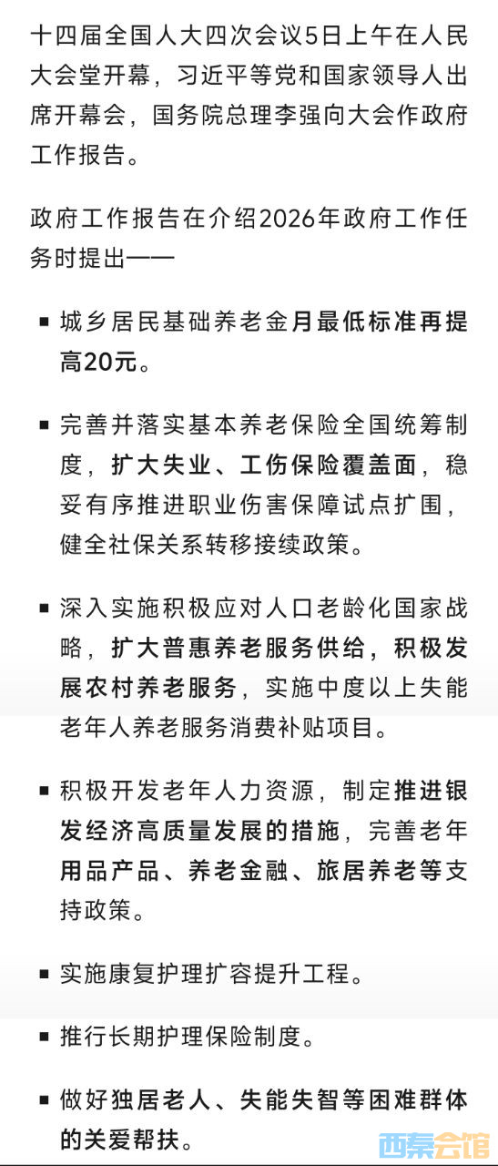
好消息
20260305171940front2_0_1552271_FtSe5BcBgC6effMnvhdCJv31FffE.jpg
回复

使用道具 举报

985

主题

4万

帖子

18

听众

Rank: 12Rank: 12

积分
102567
威望
984 点
铜板
52509 枚
西秦金币
0 个
鲜花
698 朵

在线时间
10645 小时
注册时间
2014-1-20
发表于 2026-3-5 23:45:02 来自手机 | 显示全部楼层 | 来自四川
路过
回复

使用道具 举报

30

主题

8305

帖子

10

听众

Rank: 9

积分
19501
威望
27 点
铜板
10762 枚
西秦金币
0 个
鲜花
38 朵

在线时间
1848 小时
注册时间
2012-12-31
发表于 2026-3-6 07:23:48 来自手机 | 显示全部楼层 | 来自四川
看看
回复

使用道具 举报

0

主题

3万

帖子

1

听众

Rank: 12Rank: 12

积分
81917
威望
0 点
铜板
42218 枚
西秦金币
0 个
鲜花
0 朵

在线时间
1099 小时
注册时间
2021-10-21
发表于 2026-3-6 08:27:18 来自手机 | 显示全部楼层 | 来自四川
来了
回复

使用道具 举报

2万

主题

6万

帖子

19

听众

Rank: 12Rank: 12

积分
263705
威望
29455 点
铜板
131926 枚
西秦金币
0 个
鲜花
675 朵

在线时间
16354 小时
注册时间
2016-11-18
 楼主| 发表于 2026-3-7 20:45:47 来自手机 | 显示全部楼层 | 来自四川
国家卫健委主任雷海潮
20260307204545front2_0_1552271_FjXhCHT51i1vUwUwfX7Dlnnj_iaL.jpg
20260307204545front2_0_1552271_FuNn1TFu_0EXC0GfCIOChx3uX8Cn.jpg
回复

使用道具 举报

    您需要登录后才可以回帖 登录 | 立即注册

    本版积分规则

    快速回复 返回顶部 返回列表