切换到宽版
 找回密码
 立即注册

QQ登录

只需一步,快速开始

西秦会馆

爆料、咨询:18909006163
广告、合作:13990030637
查看: 8693 | 回复: 102

[盐都杂谈] 富顺家长建议元宵节给孩子放一天假,大家怎么看?

    [复制链接]

984

主题

2125

帖子

0

听众

Rank: 10Rank: 10

积分
8655
威望
984 点
铜板
4562 枚
西秦金币
0 个
鲜花
0 朵

在线时间
0 小时
注册时间
2024-9-27
发表于 2026-3-8 09:31:35 | 显示全部楼层 |阅读模式 | 来自四川
微信图片_2026-03-08_093053_449.png
您好,我是四川的一名中小学生。元宵节是重要的传统节日,全家团圆、吃汤圆、逛灯会是我们一直以来的习俗。我希望能和家人完整地过节,感受传统文化。目前元宵节没有放假,学校正常上课、上晚自习,学生无法参与节日活动,也无法陪伴家人。我正式请求:希望四川省教育部门统一安排,在元宵节当天给全省学生放假一天,保障学生的休息权与团圆需求,传承传统节日文化。恳请采纳学生的诉求,同意元宵节放假,谢谢!

官方回复来了

微信图片_2026-03-08_093059_441.png
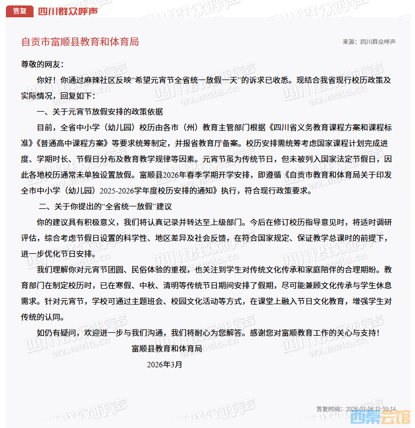
尊敬的网友:
       你好!你通过麻辣社区反映“希望元宵节全省统一放假一天”的诉求已收悉。现结合我省现行校历政策及实际情况,回复如下:
       一、关于元宵节放假安排的政策依据
       目前,全省中小学(幼儿园)校历由各市(州)教育主管部门根据《四川省义务教育课程方案和课程标准》《普通高中课程方案》等要求统筹制定,并报省教育厅备案。校历安排需统筹考虑国家课程计划完成进度、学期时长、节假日分布及教育教学规律等因素。元宵节虽为传统节日,但未被列入国家法定节假日,因此各地校历通常未单独设置放假。富顺县2026年春季学期开学安排,即遵循《自贡市教育和体育局关于印发全市中小学(幼儿园)2025-2026学年度校历安排的通知》执行,符合现行政策要求。
        二、关于你提出的“全省统一放假”建议
       你的建议具有积极意义,我们将认真记录并转达至上级部门。今后在修订校历指导意见时,将适时调研评估,综合考虑节假日设置的科学性、地区差异及社会反馈,在符合国家规定、保证教学总课时的前提下,进一步优化节日安排。
       我们理解你对元宵节团圆、民俗体验的重视,也关注到学生对传统文化传承和家庭陪伴的合理期盼。教育部门在制定校历时,已在寒假、中秋、清明等传统节日期间安排了假期,尽可能兼顾文化传承与学生休息需求。针对元宵节,学校可通过主题班会、校园文化活动等方式,在课堂上融入节日文化教育,增强学生对传统的认同。  
       如仍有疑问,欢迎进一步与我们沟通,我们将耐心为您解答。感谢您对富顺教育工作的关心与支持!



富顺县教育和体育局
2026年3月

广告

52

主题

4万

帖子

14

听众

西秦灌水队 队委常委 组织部部

Rank: 12Rank: 12

积分
98201
威望
5 点
铜板
51543 枚
西秦金币
0 个
鲜花
0 朵

在线时间
2836 小时
注册时间
2009-3-2
发表于 2026-3-8 09:55:10 来自手机 | 显示全部楼层 | 来自四川
回复

使用道具 举报

0

主题

4万

帖子

0

听众

Rank: 12Rank: 12

积分
109559
威望
0 点
铜板
65100 枚
西秦金币
0 个
鲜花
0 朵

在线时间
2639 小时
注册时间
2022-4-1
发表于 2026-3-8 10:02:51 来自手机 | 显示全部楼层 | 来自四川
看帖要回
回复

使用道具 举报

5

主题

4万

帖子

14

听众

Rank: 12Rank: 12

积分
93353
威望
4 点
铜板
49755 枚
西秦金币
0 个
鲜花
0 朵

在线时间
4767 小时
注册时间
2012-9-9
发表于 2026-3-8 10:23:49 来自手机 | 显示全部楼层 | 来自四川
回复

使用道具 举报

2

主题

5万

帖子

3

听众

Rank: 12Rank: 12

积分
106554
威望
3 点
铜板
55288 枚
西秦金币
0 个
鲜花
0 朵

在线时间
4707 小时
注册时间
2020-10-18
发表于 2026-3-8 10:44:05 来自手机 | 显示全部楼层 | 来自四川
回复

使用道具 举报

2

主题

4万

帖子

6

听众

Rank: 12Rank: 12

积分
83578
威望
2 点
铜板
43192 枚
西秦金币
0 个
鲜花
0 朵

在线时间
3257 小时
注册时间
2017-8-16
发表于 2026-3-8 10:47:53 来自手机 | 显示全部楼层 | 来自四川
路过看看
回复

使用道具 举报

2

主题

2175

帖子

7

听众

Rank: 7Rank: 7Rank: 7

积分
6400
威望
3 点
铜板
4219 枚
西秦金币
0 个
鲜花
0 朵

在线时间
932 小时
注册时间
2019-5-15
发表于 2026-3-8 10:49:46 来自手机 | 显示全部楼层 | 来自四川
不放假就请假嘛
回复

使用道具 举报

11

主题

3万

帖子

6

听众

Rank: 11Rank: 11Rank: 11

积分
79372
威望
11 点
铜板
41891 枚
西秦金币
0 个
鲜花
0 朵

在线时间
3622 小时
注册时间
2019-7-23
发表于 2026-3-8 11:13:47 来自手机 | 显示全部楼层 | 来自四川
不准放假
回复

使用道具 举报

4

主题

4万

帖子

0

听众

Rank: 12Rank: 12

积分
103816
威望
4 点
铜板
61641 枚
西秦金币
0 个
鲜花
0 朵

在线时间
8324 小时
注册时间
2022-6-29
发表于 2026-3-8 12:01:34 来自手机 | 显示全部楼层 | 来自山西
看帖
回复

使用道具 举报

112

主题

5万

帖子

16

听众

Rank: 12Rank: 12

积分
117999
威望
23 点
铜板
62326 枚
西秦金币
0 个
鲜花
1 朵

在线时间
13578 小时
注册时间
2006-11-28
发表于 2026-3-8 13:01:09 来自手机 | 显示全部楼层 | 来自四川
哦哦
回复

使用道具 举报

46

主题

970

帖子

16

听众

Rank: 6Rank: 6

积分
4446
威望
46 点
铜板
3384 枚
西秦金币
0 个
鲜花
0 朵

在线时间
1473 小时
注册时间
2013-9-9
发表于 2026-3-8 13:07:23 来自手机 | 显示全部楼层 | 来自四川
回复

使用道具 举报

98

主题

5万

帖子

13

听众

Rank: 12Rank: 12

积分
113051
威望
98 点
铜板
60055 枚
西秦金币
0 个
鲜花
23 朵

在线时间
4230 小时
注册时间
2010-12-16
发表于 2026-3-8 13:29:46 来自手机 | 显示全部楼层 | 来自四川
哦豁厉害了
回复

使用道具 举报

20

主题

4万

帖子

6

听众

Rank: 12Rank: 12

积分
85373
威望
20 点
铜板
44669 枚
西秦金币
0 个
鲜花
1 朵

在线时间
2896 小时
注册时间
2018-9-19
发表于 2026-3-8 14:00:01 来自手机 | 显示全部楼层 | 来自山西
这确实要尊重学生,他们要求放假就该放假
回复

使用道具 举报

20

主题

4万

帖子

6

听众

Rank: 12Rank: 12

积分
85373
威望
20 点
铜板
44669 枚
西秦金币
0 个
鲜花
1 朵

在线时间
2896 小时
注册时间
2018-9-19
发表于 2026-3-8 14:00:19 来自手机 | 显示全部楼层 | 来自山西
这应该为学生点赞
回复

使用道具 举报

1723

主题

4万

帖子

2

听众

我自逍遥

Rank: 10Rank: 10

积分
98956
威望
1640 点
铜板
51138 枚
西秦金币
0 个
鲜花
145 朵

在线时间
10159 小时
注册时间
2006-2-7
发表于 2026-3-8 14:42:15 来自手机 | 显示全部楼层 | 来自四川
看看
回复

使用道具 举报

    您需要登录后才可以回帖 登录 | 立即注册

    本版积分规则

    快速回复 返回顶部 返回列表