切换到宽版
 找回密码
 立即注册

QQ登录

只需一步,快速开始

西秦会馆

爆料、咨询:18909006163
广告、合作:13990030637
查看: 6502 | 回复: 14

[盐都杂谈] 男子称退票后遭遇“幽灵机票”,名下被登记新机票但无扣款信息;平台解释系人员操...

  [复制链接]

2371

主题

2706

帖子

0

听众

Rank: 10Rank: 10

积分
16215
威望
2371 点
铜板
8687 枚
西秦金币
0 个
鲜花
8 朵

在线时间
309 小时
注册时间
2021-7-26
发表于 2026-3-9 13:39:34 | 显示全部楼层 |阅读模式 | 来自四川
退掉机票后不久,名下突然出现了其他日期的同班次机票。
近日,江苏的汤先生向红星新闻反映,今年2月,飞猪平台“挪用”他和家人的身份信息购买机票。平台向汤先生解释,上述情况系“人员操作失误”。
“为何会失误,具体是什么失误?”汤先生并不认可平台的说法,认为平台侵犯了他的个人信息权益,并且涉嫌消费欺诈。目前,他已向法院提交诉状,拟向平台索赔。
称主动退票后遭遇“幽灵机票”
“对方解释为‘人员操作失误’”
汤先生介绍,今年1月19日,他通过飞猪平台购买2月13日下午上海飞往阿勒泰的南航CZ6860次航班,后因机票降价,2月1日晚通过飞猪平台主动办理了退票,“当时页面显示退票完成,平台收取退票费后,其余票款退还给我了。”
2月3日,汤先生意外发现他和家人名下被登记了2026年3月7日上海飞往阿勒泰的南航同班次机票,客票单价为3660元/人,二人共计7320元。“但我这边没有任何扣款信息,我怀疑是平台私自挪用我的身份信息购买机票。”汤先生说。
13.jpeg

▲“幽灵机票”截图
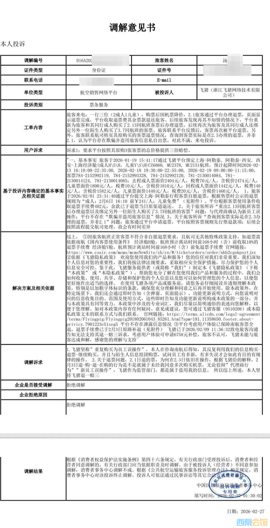
随后,汤先生联系南航了解情况,工作人员称,3月7日的机票系第三方机构购买。汤先生联系中国民用航空局消费者事务中心进行投诉。该中心2月27日开具的《调解意见书》确认,关于旅客所诉问题,与代理商确认为“新员工误操作”。
14.jpeg

▲《调解意见书》
在2月5日汤先生与飞猪平台客服的通话中,汤先生询问平台为何私自使用他的身份信息购买机票,对方称系“人员操作失误”,汤先生追问为何会“失误”、具体是什么“失误”,对方并未答复。
汤先生称,事情发生后,他在社交媒体上检索相关信息,发现自己的遭遇并非个例。记者注意到,近年来,不少消费者向媒体爆料称,自己的信息被旅游购票平台盗用,在一些OTA平台(在线旅行社平台)购买机票后,名下却突然多出非本人订购的其他航班,有的消费者从未进行退改操作却收到了票务短信。
据法制网报道,知情人士透露,“幽灵机票”有利可图,可能是机票售卖方通过把旅客诉求的单程票买为联程票,退掉多余的旅程来取得差价;也可能是通过多次退改签,将最终机票调整为日期、地点等要素与原机票相同、更便宜的机票。
要求“退一赔三”遭拒
当事人称已起诉平台
汤先生介绍,在他向平台反馈之后,平台取消了3月7日的机票,同时也退回了2月23日机票的退票手续费,“退票归退票,但挪用我的身份信息买票是另一件事,我需要追究他们的责任。”汤先生坚持要“退一赔三”。
《调解意见书》称,由于被投诉人(经营者)不同意参加调解,消费者事务中心调解不成。根据相关规定,消费者事务中心对该投诉终止调解。投诉人可依法通过民事诉讼等其它合法方式进行维权。
3月7日,汤先生告诉记者,他已向法院提交诉状,起诉飞猪平台索赔购票总费用的3倍金额。目前案件状态为“待审核”。
汤先生诉称,《中华人民共和国消费者权益保护法》第五十五条规定,经营者提供商品或者服务有欺诈行为的,应当按照消费者的要求增加赔偿其受到的损失,增加赔偿的金额为消费者购买商品的价款或者接受服务的费用的三倍。
15.jpeg

▲汤先生称已起诉飞猪平台,目前案件状态为“待审核”
汤先生称,飞猪平台作为专业的航空服务经营企业,应当严格遵守国家法律法规关于个人信息保护、航空客运服务及消费者权益保护的相关规定,依法履行身份信息核验义务,不得擅自使用他人身份信息从事任何经营活动。
同日,红星新闻记者拨打飞猪平台投诉受理电话了解相关情况,暂未获回复。

广告

463

主题

5万

帖子

9

听众

Rank: 12Rank: 12

积分
118103
威望
463 点
铜板
61147 枚
西秦金币
0 个
鲜花
84 朵

在线时间
5574 小时
注册时间
2016-3-4
发表于 2026-3-9 14:24:29 来自手机 | 显示全部楼层 | 来自四川
关注一下
回复

使用道具 举报

1

主题

1万

帖子

13

听众

Rank: 10Rank: 10

积分
22586
威望
1 点
铜板
12546 枚
西秦金币
0 个
鲜花
0 朵

在线时间
918 小时
注册时间
2016-10-1
发表于 2026-3-9 15:18:02 来自手机 | 显示全部楼层 | 来自四川
路过
回复

使用道具 举报

244

主题

6万

帖子

15

听众

Rank: 12Rank: 12

积分
138276
威望
244 点
铜板
72010 枚
西秦金币
0 个
鲜花
77 朵

在线时间
7650 小时
注册时间
2016-8-16
发表于 2026-3-9 16:27:20 来自手机 | 显示全部楼层 | 来自四川
路过
回复

使用道具 举报

0

主题

3万

帖子

0

听众

Rank: 12Rank: 12

积分
81078
威望
0 点
铜板
41837 枚
西秦金币
0 个
鲜花
0 朵

在线时间
952 小时
注册时间
2022-8-26
发表于 2026-3-9 18:57:57 来自手机 | 显示全部楼层 | 来自四川
回复

使用道具 举报

3

主题

2万

帖子

0

听众

Rank: 11Rank: 11Rank: 11

积分
55671
威望
3 点
铜板
29101 枚
西秦金币
0 个
鲜花
0 朵

在线时间
1905 小时
注册时间
2022-11-18
发表于 2026-3-9 19:03:35 来自手机 | 显示全部楼层 | 来自四川
经历使人成长
回复

使用道具 举报

89

主题

5万

帖子

9

听众

Rank: 12Rank: 12

积分
114983
威望
89 点
铜板
59468 枚
西秦金币
0 个
鲜花
25 朵

在线时间
4597 小时
注册时间
2010-12-21
发表于 2026-3-9 19:32:38 来自手机 | 显示全部楼层 | 来自四川
路过
回复

使用道具 举报

0

主题

1万

帖子

0

听众

Rank: 10Rank: 10

积分
26585
威望
0 点
铜板
13832 枚
西秦金币
0 个
鲜花
0 朵

在线时间
0 小时
注册时间
2024-2-3
发表于 2026-3-9 19:32:44 来自手机 | 显示全部楼层 | 来自四川
回复

使用道具 举报

85

主题

4万

帖子

3

听众

Rank: 12Rank: 12

积分
92629
威望
85 点
铜板
48158 枚
西秦金币
0 个
鲜花
29 朵

在线时间
3949 小时
注册时间
2020-11-27
发表于 2026-3-9 20:10:57 来自手机 | 显示全部楼层 | 来自山西
平台鬼
回复

使用道具 举报

112

主题

5万

帖子

16

听众

Rank: 12Rank: 12

积分
118037
威望
23 点
铜板
62346 枚
西秦金币
0 个
鲜花
1 朵

在线时间
13578 小时
注册时间
2006-11-28
发表于 2026-3-9 21:04:20 来自手机 | 显示全部楼层 | 来自四川
哦哦
回复

使用道具 举报

0

主题

4万

帖子

0

听众

Rank: 12Rank: 12

积分
109615
威望
0 点
铜板
65138 枚
西秦金币
0 个
鲜花
0 朵

在线时间
2639 小时
注册时间
2022-4-1
发表于 2026-3-9 22:28:16 来自手机 | 显示全部楼层 | 来自四川
看帖要回
回复

使用道具 举报

985

主题

4万

帖子

18

听众

Rank: 12Rank: 12

积分
102685
威望
984 点
铜板
52573 枚
西秦金币
0 个
鲜花
698 朵

在线时间
10645 小时
注册时间
2014-1-20
发表于 2026-3-9 23:48:46 来自手机 | 显示全部楼层 | 来自四川
路过
回复

使用道具 举报

30

主题

8333

帖子

10

听众

Rank: 9

积分
19563
威望
27 点
铜板
10796 枚
西秦金币
0 个
鲜花
38 朵

在线时间
1848 小时
注册时间
2012-12-31
发表于 2026-3-10 07:18:52 来自手机 | 显示全部楼层 | 来自四川
看看
回复

使用道具 举报

42

主题

6万

帖子

18

听众

Rank: 12Rank: 12

积分
129135
威望
25 点
铜板
68869 枚
西秦金币
0 个
鲜花
20 朵

在线时间
10621 小时
注册时间
2009-12-7
发表于 2026-3-10 07:39:46 来自手机 | 显示全部楼层 | 来自四川
路过
回复

使用道具 举报

0

主题

3万

帖子

1

听众

Rank: 12Rank: 12

积分
82153
威望
0 点
铜板
42340 枚
西秦金币
0 个
鲜花
0 朵

在线时间
1099 小时
注册时间
2021-10-21
发表于 2026-3-10 08:15:58 来自手机 | 显示全部楼层 | 来自四川
来了
回复

使用道具 举报

    您需要登录后才可以回帖 登录 | 立即注册

    本版积分规则

    快速回复 返回顶部 返回列表