切换到宽版
 找回密码
 立即注册

QQ登录

只需一步,快速开始

西秦会馆

爆料、咨询:18909006163
广告、合作:13990030637
查看: 4624 | 回复: 0

[盐都杂谈] 元旦启新程,权益再升级|2026自贡邮政客户专享礼遇全面焕新

[复制链接]

7728

主题

7974

帖子

13

听众

Rank: 10Rank: 10

积分
62163
威望
9715 点
铜板
33856 枚
西秦金币
0 个
鲜花
81 朵

在线时间
5253 小时
注册时间
2017-3-13
发表于 2026-1-1 20:47:33 | 显示全部楼层 |阅读模式 | 来自四川
微信图片_2026-03-09_144115_019.jpg

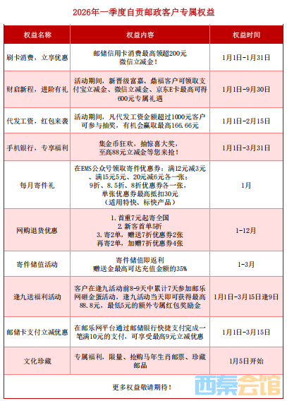
2026年自贡邮政客户专属

权益重磅升级!

亲爱的客户朋友:
新年好!值此元旦佳节来临之际,自贡邮政衷心感谢您长期以来的支持与信赖!为迎接崭新的2026年,我们精心升级了客户专属权益,愿以更便捷、更温暖的服务陪伴您开启新岁,乐享每一个美好时刻。具体权益如下:

客户专属权益


微信图片_2026-03-09_144119_259.png

扫二维码享受客户权益~  
微信图片_2026-03-09_144122_170.png 微信图片_2026-03-09_144124_475.png 微信图片_2026-03-09_144130_362.png

温馨提示

1.权益升级自2026年元旦(1月1日)起正式生效,伴您温暖迎新。
2.本次公告仅告知权益活动升级相关信息,各权益的具体细则、适用条件及兑换方式,均以后期上线的活动专属页面公布的正式规则为准。
3.如有疑问,请咨询就近自贡邮政营业网点。
自贡邮政,始终与您同行!
期待在崭新的2026年继续为您提供更优质的服务。
祝您元旦快乐,新年顺意,生活愉快!

    您需要登录后才可以回帖 登录 | 立即注册

    本版积分规则

    快速回复 返回顶部 返回列表