切换到宽版
 找回密码
 立即注册

QQ登录

只需一步,快速开始

西秦会馆

爆料、咨询:18909006163
广告、合作:13990030637
查看: 5820 | 回复: 9

[盐都杂谈] “任何争议只能提交川航所在地法院诉讼”,飞机餐里吃出一个贴纸,投诉后千元赔偿...

  [复制链接]

1056

主题

2329

帖子

0

听众

Rank: 10Rank: 10

积分
9361
威望
1056 点
铜板
4920 枚
西秦金币
0 个
鲜花
0 朵

在线时间
0 小时
注册时间
2024-9-27
发表于 2026-3-21 15:28:42 | 显示全部楼层 |阅读模式 | 来自四川
我在飞机上吃出异物后,按照食品安全法合理维权,四川航空却将应予赔偿的1000元强制变成封口费,并且事发近一个月,我至今未得到四川航空对于‘为何飞机餐食会有异物’的回复。”近日,旅客董女士向华商报大风新闻投诉称,她在四川航空航班上遭遇的这段经历令她难以接受。
>>旅客投诉:
飞机餐吃出原材料标签,乘客质疑“食材未洗即加工”
32岁的董女士是山东烟台人,2026年春节假期间,她开始了自己的假期旅行,2月22日,她乘坐四川航空一航班从成都天府国际机场飞往克拉玛依古海机场,虽乘坐的是普通舱,但因航程较远且临近中午,此航班便固定提供餐食。
到饭点时乘务员正常发餐,董女士选择了一份番茄口味的意大利面,“面就是普通味道,没有什么特殊的,但我大概吃了两口,在翻拌面条的时候就发现了异物。”据董女士拍摄的照片显示,该异物实为番茄上贴着的商标,上面还显示着“精品西红柿”字样。
ScreenShot_2026-03-21_152747_219.png
董女士立即叫来乘务员确认,起初,机组人员怀疑是餐盒上的标签掉进去了,但经过与新的餐盒比对,发现新餐盒上并没有标签。“工作人员这个时候确定,此标签应一直存在于面条内部。”董女士说,“番茄上的标签就是一个贴纸,这个很是常见,但只要稍微认真清洗,贴纸很容易就掉了。但这回我吃到的,是一个完完整整的贴纸,那我就不得不怀疑航司在做这份餐食时,食材是不是就没有清洗?”
>>处理结果:
赔偿变“封口费”?不签和解协议就拿不到赔偿
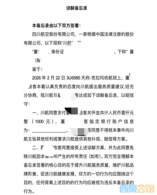
董女士回忆,在发现异常后,机组工作人员已第一时间作出道歉并上报处理,2月22日当晚,川航客服就确认“已收到机组上报情况”。2月26日,客服再次联系她,提出赔偿200元的调解方案,董女士不同意,要求依据《食品安全法》主张1000元赔偿。3月4日,川航同意赔偿1000元,但要求她填写一份资料并提供了邮箱。
然而,当董女士打开邮件时,收到的却是一份名为《谅解备忘录》的协议文件。记者在这份备忘录中看到,川航将这笔1000元称为“关怀金”,而非赔偿金。协议中多项条款引发了董女士的不满:
ScreenShot_2026-03-21_152753_687.png
第三条要求董女士不得就有关川航服务质量或声誉的事项向司法机关、行政机关、各类媒体(包括自媒体)等提出权利主张、反映情况;
第四条要求她删除关于该航班的所有视频和照片,并永久保密,不得在网络散布;
第六条规定,如违反上述条款,需退回1000元并承担双倍违约金;
第七条明确,任何争议只能提交川航所在地成都的法院诉讼。
ScreenShot_2026-03-21_152800_462.png
“四川航空全程都没有回应‘为何食品内会存在异物’的问题,而是将我的合理维权变成他们对我的施舍,并让我签订一个如同霸王条款的封口协议。”对此,董女士说,她当即回复邮件拒绝签署,认为协议内容违反相关法律规定。之后,川航客服再次回复董女士称,必须签署协议才能拿到赔偿。
>>川航回应:
餐食由合作公司提供,其余问题需相关部门回复
董女士告诉记者,在得到不合理回复后,她已向12326民航局投诉,但至今显示“待处理”。她还向川航所在地成都双流区市场监管局举报该协议涉嫌霸王条款,3月18日被告知“不予立案”。
“我的诉求很简单:依法支付《食品安全法》规定的1000元惩罚性赔偿、书面道歉、禁止航空公司再要求消费者签订类似封口协议。”董女士说,最让她失望的是,事发近一个月,川航从未对“为何餐食会出现异物”给出任何解释。
3月20日上午,华商报大风新闻记者联系到四川航空客服。经工作人员确认,涉事航班提供餐饮,餐食价格已包含在机票内。对于餐食来源,工作人员称由合作餐食公司供应,并表示“我们对食品安全有严格的规定,请安心食用”。
随后,记者联系四川航空客诉部门,反映董女士的遭遇及对航空餐食的疑问。一名工作人员未作正面回应,仅表示:通过董女士的手机号和身份信息,未查询到相关客诉记录,因无法溯源,故无法回应,其余问题已上报,将由相关部门予以回复。
>>律师说法:
航空公司“封口协议”违法,限制消费者权利系霸王条款
北京大成(西安)律师事务所韩朝泽律师分析称,四川航空将法定赔偿转化为“封口费”,并要求签署限制投诉的协议,涉嫌违反《食品安全法》与《消费者权益保护法》,侵害消费者权益。
韩朝泽律师明确指出,1000元赔偿系法定权利,非“封口费”。根据《食品安全法》第148条,食品中含异物(如董女士发现的番茄标签)属不符合安全标准,消费者有权主张1000元惩罚性赔偿。此为法定权利,航司无权以“关怀金”名义附加限制条件。协议中“谅解备忘录”本质为规避法律责任,其将赔偿与封口捆绑的行为,背离立法初衷。
此外,协议要求消费者放弃投诉、曝光及司法救济,违反《消费者权益保护法》第15条赋予的监督权。此类条款通过格式合同排除消费者主要权利,属无效“霸王条款”。消费者有权依法投诉、举报,或通过媒体陈述事实,航司无权禁止。
韩朝泽律师表示,航司作为服务提供方,其应对食品安全承担首要责任。对于餐食中出现完整食材标签的情况,已暴露出其供应链清洗、检验环节存在疏漏。航司应公开调查结果并整改,而非压制消费者发声。
对于董女士的经历,韩朝泽建议:董女士可拒签协议,明确主张法定赔偿:书面告知航司仅接受合法赔偿,拒绝签署限制条款;多渠道投诉:向民航局12326、市场监管部门举报协议违法性及食品安全问题;诉讼维权:如协商无果,可向法院起诉,要求赔偿并主张协议条款无效;保留证据:妥善保存异物照片、视频、沟通记录等关键证据。
华商报大风新闻记者 王煜鑫
(来源:大风新闻)

广告

76

主题

6万

帖子

8

听众

Rank: 12Rank: 12

积分
125868
威望
20 点
铜板
65224 枚
西秦金币
0 个
鲜花
0 朵

在线时间
4360 小时
注册时间
2008-11-15
发表于 2026-3-21 15:50:17 来自手机 | 显示全部楼层 | 来自四川
看看
回复

使用道具 举报

0

主题

2万

帖子

0

听众

Rank: 11Rank: 11Rank: 11

积分
42639
威望
0 点
铜板
22164 枚
西秦金币
0 个
鲜花
0 朵

在线时间
463 小时
注册时间
2024-1-19
发表于 2026-3-21 16:09:34 来自手机 | 显示全部楼层 | 来自四川
事多就不要
回复

使用道具 举报

1742

主题

6万

帖子

20

听众

Rank: 12Rank: 12

积分
158154
威望
1742 点
铜板
79663 枚
西秦金币
0 个
鲜花
511 朵

在线时间
15729 小时
注册时间
2017-11-19
发表于 2026-3-21 17:08:58 来自手机 | 显示全部楼层 | 来自四川
。。。
回复

使用道具 举报

75

主题

4万

帖子

9

听众

神经病人思路广

Rank: 12Rank: 12

积分
90344
威望
13 点
铜板
48074 枚
西秦金币
0 个
鲜花
15 朵

在线时间
11164 小时
注册时间
2007-1-6
发表于 2026-3-21 18:28:22 来自手机 | 显示全部楼层 | 来自四川
航空食品配餐公司的责任,空乘人员不可能每份食物都打开检查
回复

使用道具 举报

4

主题

5万

帖子

3

听众

Rank: 12Rank: 12

积分
106864
威望
4 点
铜板
55351 枚
西秦金币
0 个
鲜花
10 朵

在线时间
3910 小时
注册时间
2020-11-2
发表于 2026-3-22 09:22:09 来自手机 | 显示全部楼层 | 来自四川
好的
回复

使用道具 举报

463

主题

5万

帖子

9

听众

Rank: 12Rank: 12

积分
118591
威望
463 点
铜板
61403 枚
西秦金币
0 个
鲜花
84 朵

在线时间
5574 小时
注册时间
2016-3-4
发表于 2026-3-22 11:56:28 来自手机 | 显示全部楼层 | 来自四川
关注一下
回复

使用道具 举报

    您需要登录后才可以回帖 登录 | 立即注册

    本版积分规则

    快速回复 返回顶部 返回列表