切换到宽版
 找回密码
 立即注册

QQ登录

只需一步,快速开始

西秦会馆

爆料、咨询:18909006163
广告、合作:13990030637
查看: 9542 | 回复: 74

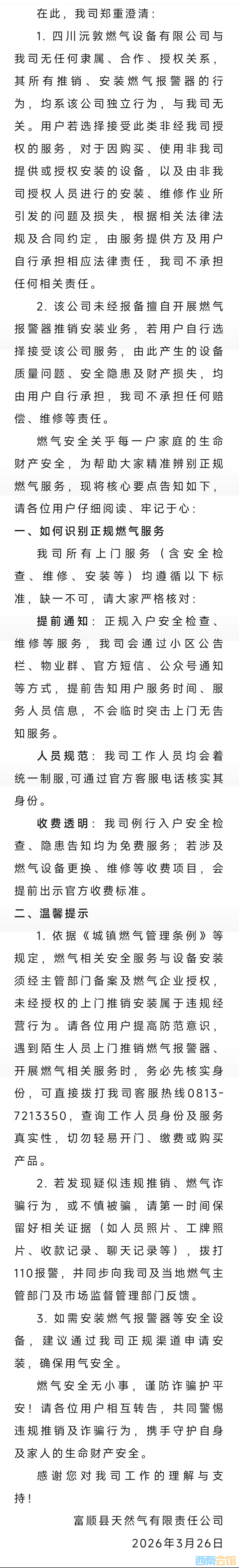
[盐都杂谈] 假冒公司!诱导消费!富顺人请注意,这家“燃气公司”——

    [复制链接]

2万

主题

6万

帖子

19

听众

Rank: 12Rank: 12

积分
266447
威望
29819 点
铜板
133320 枚
西秦金币
0 个
鲜花
675 朵

在线时间
16354 小时
注册时间
2016-11-18
发表于 2026-3-27 18:30:54 来自手机 | 显示全部楼层 |阅读模式 | 来自四川

20260327182759front2_0_1552271_Fq6T2XIW7r_MRZM9AxVmg0KOtqV_.jpg
20260327182800front2_0_1552271_Fjt95hVzvtPjXnpaQVn8ev0kUnoM.jpg
20260327182801front2_0_1552271_FjsHDRy4SY3fWgt9vH48UbnVrnNy.jpg
            来源 富顺燃气 编辑 么么
广告

73

主题

3万

帖子

16

听众

Rank: 11Rank: 11Rank: 11

积分
77786
威望
66 点
铜板
43283 枚
西秦金币
0 个
鲜花
5 朵

在线时间
13806 小时
注册时间
2012-7-27
发表于 2026-3-27 20:29:59 来自手机 | 显示全部楼层 | 来自四川
啊。。。。。
回复

使用道具 举报

985

主题

4万

帖子

18

听众

Rank: 12Rank: 12

积分
103695
威望
984 点
铜板
53098 枚
西秦金币
0 个
鲜花
698 朵

在线时间
10645 小时
注册时间
2014-1-20
发表于 2026-3-27 22:26:40 来自手机 | 显示全部楼层 | 来自四川
路过
回复

使用道具 举报

160

主题

5万

帖子

18

听众

Rank: 12Rank: 12

积分
119609
威望
56 点
铜板
64551 枚
西秦金币
0 个
鲜花
14 朵

在线时间
24666 小时
注册时间
2005-4-15
发表于 2026-3-27 22:26:47 来自手机 | 显示全部楼层 | 来自四川
看看
回复

使用道具 举报

0

主题

2万

帖子

0

听众

Rank: 11Rank: 11Rank: 11

积分
43001
威望
0 点
铜板
22351 枚
西秦金币
0 个
鲜花
0 朵

在线时间
463 小时
注册时间
2024-1-19
发表于 2026-3-28 06:38:35 来自手机 | 显示全部楼层 | 来自四川
野鸡公司?
回复

使用道具 举报

111

主题

6万

帖子

23

听众

口念南无阿弥陀,眼睛到处睃。

Rank: 12Rank: 12

积分
136829
威望
81 点
铜板
71885 枚
西秦金币
0 个
鲜花
202 朵

在线时间
10194 小时
注册时间
2010-11-16
发表于 2026-3-28 06:52:42 来自手机 | 显示全部楼层 | 来自四川
已阅
回复

使用道具 举报

30

主题

8574

帖子

10

听众

Rank: 10Rank: 10

积分
20073
威望
27 点
铜板
11065 枚
西秦金币
0 个
鲜花
38 朵

在线时间
1848 小时
注册时间
2012-12-31
发表于 2026-3-28 07:54:00 来自手机 | 显示全部楼层 | 来自四川
看看
回复

使用道具 举报

52

主题

4万

帖子

14

听众

西秦灌水队 队委常委 组织部部

Rank: 12Rank: 12

积分
99177
威望
5 点
铜板
52049 枚
西秦金币
0 个
鲜花
0 朵

在线时间
2836 小时
注册时间
2009-3-2
发表于 2026-3-28 08:13:44 来自手机 | 显示全部楼层 | 来自四川
回复

使用道具 举报

76

主题

6万

帖子

8

听众

Rank: 12Rank: 12

积分
126248
威望
20 点
铜板
65421 枚
西秦金币
0 个
鲜花
0 朵

在线时间
4360 小时
注册时间
2008-11-15
发表于 2026-3-28 09:21:18 来自手机 | 显示全部楼层 | 来自四川
看看
回复

使用道具 举报

3

主题

5万

帖子

10

听众

Rank: 12Rank: 12

积分
113535
威望
3 点
铜板
59272 枚
西秦金币
0 个
鲜花
0 朵

在线时间
5223 小时
注册时间
2013-9-24
发表于 2026-3-28 09:30:18 来自手机 | 显示全部楼层 | 来自山西
有问题找相关联的服务公司最好。
回复

使用道具 举报

3

主题

4万

帖子

11

听众

Rank: 12Rank: 12

积分
86958
威望
3 点
铜板
46223 枚
西秦金币
0 个
鲜花
0 朵

在线时间
4446 小时
注册时间
2016-6-3
发表于 2026-3-28 10:27:00 来自手机 | 显示全部楼层 | 来自四川
报警处理
回复

使用道具 举报

17

主题

5万

帖子

8

听众

Rank: 12Rank: 12

积分
107096
威望
17 点
铜板
55433 枚
西秦金币
0 个
鲜花
10 朵

在线时间
2384 小时
注册时间
2018-1-6
发表于 2026-3-28 10:52:53 来自手机 | 显示全部楼层 | 来自四川
路过
回复

使用道具 举报

4

主题

5万

帖子

3

听众

Rank: 12Rank: 12

积分
107178
威望
4 点
铜板
55515 枚
西秦金币
0 个
鲜花
10 朵

在线时间
3910 小时
注册时间
2020-11-2
发表于 2026-3-28 11:46:36 来自手机 | 显示全部楼层 | 来自四川
报警可以吗?
回复

使用道具 举报

2

主题

4万

帖子

6

听众

Rank: 12Rank: 12

积分
84660
威望
2 点
铜板
43752 枚
西秦金币
0 个
鲜花
0 朵

在线时间
3257 小时
注册时间
2017-8-16
发表于 2026-3-28 12:03:00 来自手机 | 显示全部楼层 | 来自四川
怎么做到的?
回复

使用道具 举报

42

主题

6万

帖子

18

听众

Rank: 12Rank: 12

积分
130229
威望
25 点
铜板
69435 枚
西秦金币
0 个
鲜花
20 朵

在线时间
10621 小时
注册时间
2009-12-7
发表于 2026-3-28 12:14:51 来自手机 | 显示全部楼层 | 来自四川
路过
回复

使用道具 举报

    您需要登录后才可以回帖 登录 | 立即注册

    本版积分规则

    快速回复 返回顶部 返回列表