切换到宽版
 找回密码
 立即注册

QQ登录

只需一步,快速开始

西秦会馆

爆料、咨询:18909006163
广告、合作:13990030637
查看: 798 | 回复: 11

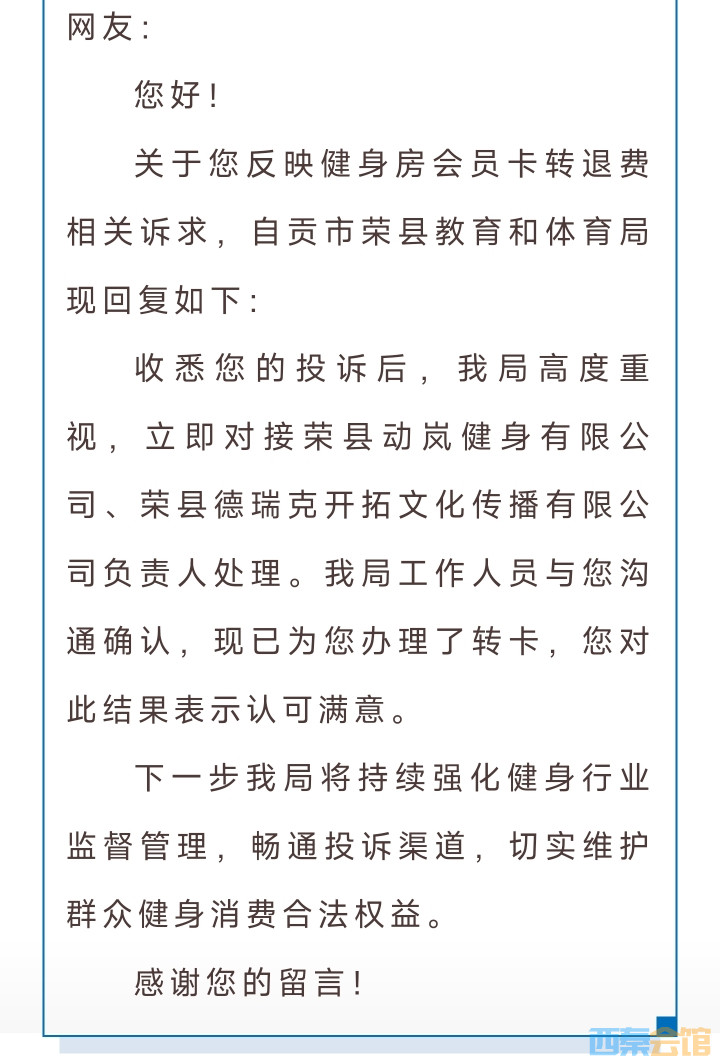
[盐都杂谈] 荣县一健身房跑路?会员游泳卡打水漂?官方回复来了——

  [复制链接]

2万

主题

6万

帖子

19

听众

Rank: 12Rank: 12

积分
267457
威望
29963 点
铜板
133834 枚
西秦金币
0 个
鲜花
675 朵

在线时间
16354 小时
注册时间
2016-11-18
发表于 2026-4-6 09:51:18 来自手机 | 显示全部楼层 |阅读模式 | 来自四川

20260406094721front2_0_1552271_FmJFV5ZyK9hQCcj6ml-LZpiBGztm.jpg
20260406094722front2_0_1552271_FmvXXYD962J8_YTmPBJ6YEdH_yV_.jpg
20260406094721front2_0_1552271_Fvtm-YQ3MDDrsTFjDD0bQj1XOQQL.jpg
20260406094722front2_0_1552271_FqZ9-jWDSBvN74z28wPvyoIdCNIY.jpg
20260406094721front2_0_1552271_FsCm5wTm_Jcz6bipljmh45WkCZm2.jpg
20260406094721front2_0_1552271_FlcTIqlgGFSlec7dPCytTV-hw9dE.jpg
       来源 麻辣社区 编辑 么么
广告

2529

主题

5万

帖子

34

听众

Rank: 12Rank: 12

积分
120209
威望
2017 点
铜板
57743 枚
西秦金币
0 个
鲜花
537 朵

邮编
643000
在线时间
13920 小时
注册时间
2009-12-2
发表于 2026-4-6 10:07:46 | 显示全部楼层 | 来自四川
去超市买东西   收银的总问我有会员没得   说有优惠  我说没得
我不要啥子优惠   买一次算一次账
回复

使用道具 举报

6

主题

4万

帖子

3

听众

Rank: 12Rank: 12

积分
94105
威望
6 点
铜板
48847 枚
西秦金币
0 个
鲜花
45 朵

在线时间
4172 小时
注册时间
2020-10-31
发表于 2026-4-6 10:08:22 来自手机 | 显示全部楼层 | 来自四川
看看
回复

使用道具 举报

11

主题

5万

帖子

6

听众

Rank: 12Rank: 12

积分
108452
威望
11 点
铜板
56383 枚
西秦金币
0 个
鲜花
0 朵

在线时间
4030 小时
注册时间
2017-2-14
发表于 2026-4-6 10:10:58 来自手机 | 显示全部楼层 | 来自四川
路过
回复

使用道具 举报

106

主题

6万

帖子

17

听众

Rank: 12Rank: 12

积分
158849
威望
106 点
铜板
75682 枚
西秦金币
0 个
鲜花
1656 朵

在线时间
23704 小时
注册时间
2013-6-11
发表于 2026-4-6 10:31:29 来自手机 | 显示全部楼层 | 来自北京
回复

使用道具 举报

2万

主题

6万

帖子

19

听众

Rank: 12Rank: 12

积分
267457
威望
29963 点
铜板
133834 枚
西秦金币
0 个
鲜花
675 朵

在线时间
16354 小时
注册时间
2016-11-18
 楼主| 发表于 2026-4-6 17:44:41 来自手机 | 显示全部楼层 | 来自四川
大海中的飞鱼 发表于 2026-4-6 10:07
去超市买东西   收银的总问我有会员没得   说有优惠  我说没得
我不要啥子优惠   买一次算一次账

超市会员卡
积一定积分
可兑换现金
回复

使用道具 举报

2万

主题

6万

帖子

19

听众

Rank: 12Rank: 12

积分
267457
威望
29963 点
铜板
133834 枚
西秦金币
0 个
鲜花
675 朵

在线时间
16354 小时
注册时间
2016-11-18
 楼主| 发表于 2026-4-6 17:47:26 来自手机 | 显示全部楼层 | 来自四川
四川成都陶永成 发表于 2026-4-6 17:44
超市会员卡
积一定积分
可兑换现金

且不预交购物款
购物人没有风险
它只是营销手段
回复

使用道具 举报

2474

主题

5万

帖子

16

听众

Rank: 12Rank: 12

积分
122449
威望
2474 点
铜板
64326 枚
西秦金币
0 个
鲜花
135 朵

在线时间
9984 小时
注册时间
2016-3-15
发表于 2026-4-6 18:59:37 来自手机 | 显示全部楼层 | 来自四川
...
回复

使用道具 举报

2474

主题

5万

帖子

16

听众

Rank: 12Rank: 12

积分
122449
威望
2474 点
铜板
64326 枚
西秦金币
0 个
鲜花
135 朵

在线时间
9984 小时
注册时间
2016-3-15
发表于 2026-4-6 18:59:37 来自手机 | 显示全部楼层 | 来自四川
...
回复

使用道具 举报

60

主题

1万

帖子

13

听众

Rank: 11Rank: 11Rank: 11

积分
36176
威望
40 点
铜板
21499 枚
西秦金币
0 个
鲜花
44 朵

在线时间
8220 小时
注册时间
2009-9-19
发表于 2026-4-6 19:18:00 来自手机 | 显示全部楼层 | 来自四川
高度重视就对呀
回复

使用道具 举报

0

主题

4万

帖子

3

听众

Rank: 12Rank: 12

积分
84958
威望
0 点
铜板
44167 枚
西秦金币
0 个
鲜花
45 朵

在线时间
2068 小时
注册时间
2020-12-20
发表于 2026-4-6 19:36:17 来自手机 | 显示全部楼层 | 来自四川
跑不脱
回复

使用道具 举报

2

主题

3万

帖子

11

听众

Rank: 11Rank: 11Rank: 11

积分
66482
威望
2 点
铜板
35948 枚
西秦金币
0 个
鲜花
25 朵

在线时间
3816 小时
注册时间
2016-7-8
发表于 2026-4-6 20:02:13 来自手机 | 显示全部楼层 | 来自四川
回复

使用道具 举报

    您需要登录后才可以回帖 登录 | 立即注册

    本版积分规则

    快速回复 返回顶部 返回列表