切换到宽版
 找回密码
 立即注册

QQ登录

只需一步,快速开始

西秦会馆

爆料、咨询:18909006163
广告、合作:13990030637
查看: 9172 | 回复: 85

[盐都杂谈] 6月1日起实施!@川C车主注意!机动车驾驶新规来了

    [复制链接]

3万

主题

6万

帖子

19

听众

Rank: 12Rank: 12

积分
268041
威望
30044 点
铜板
134131 枚
西秦金币
0 个
鲜花
675 朵

在线时间
16354 小时
注册时间
2016-11-18
发表于 2026-4-12 08:20:09 来自手机 | 显示全部楼层 |阅读模式 | 来自四川

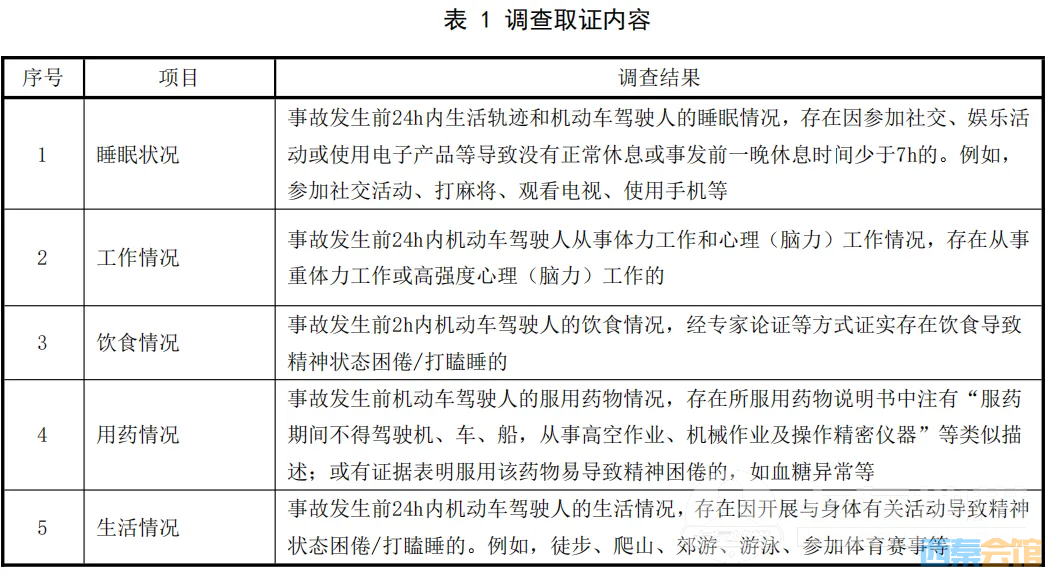
20260412081701front2_0_1552271_Fn1uGLWSuXfsptw4jXLKUoL0fGh0.jpg
20260412081700front2_0_1552271_Fsl3lWXupMHfd5jI2-76jKWA3KhR.png
20260412081700front2_0_1552271_Fu9CYndNAtaLlrgS7BnsIXsgphwu.jpg
20260412081700front2_0_1552271_FgXifc9LPN2xmNToPz6RGkKZzGEe.png
20260412081700front2_0_1552271_FmHoABv-F0P80wkFJ8WexGHziye9.jpg
             来源 天府市民云
广告

191

主题

7万

帖子

14

听众

灌水队队付

Rank: 12Rank: 12

积分
152448
威望
73 点
铜板
80351 枚
西秦金币
0 个
鲜花
10 朵

在线时间
13875 小时
注册时间
2006-7-29
发表于 2026-4-12 10:39:06 来自手机 | 显示全部楼层 | 来自四川
好的好的
回复

使用道具 举报

3

主题

5万

帖子

10

听众

Rank: 12Rank: 12

积分
114389
威望
3 点
铜板
59713 枚
西秦金币
0 个
鲜花
0 朵

在线时间
5223 小时
注册时间
2013-9-24
发表于 2026-4-12 10:56:14 来自手机 | 显示全部楼层 | 来自四川
知道了
回复

使用道具 举报

463

主题

5万

帖子

9

听众

Rank: 12Rank: 12

积分
119899
威望
463 点
铜板
62077 枚
西秦金币
0 个
鲜花
84 朵

在线时间
5574 小时
注册时间
2016-3-4
发表于 2026-4-12 11:50:26 来自手机 | 显示全部楼层 | 来自四川
关注一下
回复

使用道具 举报

1

主题

1万

帖子

11

听众

Rank: 10Rank: 10

积分
28420
威望
1 点
铜板
16374 枚
西秦金币
0 个
鲜花
0 朵

在线时间
1646 小时
注册时间
2018-10-14
发表于 2026-4-12 12:34:09 来自手机 | 显示全部楼层 | 来自广西
回复

使用道具 举报

6

主题

4万

帖子

3

听众

Rank: 12Rank: 12

积分
94385
威望
6 点
铜板
48992 枚
西秦金币
0 个
鲜花
45 朵

在线时间
4172 小时
注册时间
2020-10-31
发表于 2026-4-12 12:40:03 来自手机 | 显示全部楼层 | 来自四川
。看看
回复

使用道具 举报

116

主题

5万

帖子

20

听众

幻觉来的太稀薄。。。

Rank: 12Rank: 12

积分
112790
威望
86 点
铜板
60202 枚
西秦金币
0 个
鲜花
1 朵

在线时间
10247 小时
注册时间
2010-3-22
发表于 2026-4-12 13:00:06 来自手机 | 显示全部楼层 | 来自四川
有一个生财之道
回复

使用道具 举报

2

主题

5万

帖子

3

听众

Rank: 12Rank: 12

积分
108230
威望
3 点
铜板
56159 枚
西秦金币
0 个
鲜花
0 朵

在线时间
4707 小时
注册时间
2020-10-18
发表于 2026-4-12 13:03:41 来自手机 | 显示全部楼层 | 来自四川
回复

使用道具 举报

73

主题

3万

帖子

16

听众

Rank: 11Rank: 11Rank: 11

积分
78322
威望
66 点
铜板
43565 枚
西秦金币
0 个
鲜花
5 朵

在线时间
13806 小时
注册时间
2012-7-27
发表于 2026-4-12 13:06:46 来自手机 | 显示全部楼层 | 来自四川
。。。。。哦
回复

使用道具 举报

10

主题

5万

帖子

15

听众

Rank: 12Rank: 12

积分
109987
威望
11 点
铜板
57783 枚
西秦金币
0 个
鲜花
0 朵

在线时间
4630 小时
注册时间
2009-6-22
发表于 2026-4-12 13:12:31 来自手机 | 显示全部楼层 | 来自四川
回复

使用道具 举报

1

主题

1万

帖子

13

听众

Rank: 10Rank: 10

积分
24150
威望
1 点
铜板
13359 枚
西秦金币
0 个
鲜花
0 朵

在线时间
918 小时
注册时间
2016-10-1
发表于 2026-4-12 14:43:24 来自手机 | 显示全部楼层 | 来自四川
路过
回复

使用道具 举报

244

主题

6万

帖子

15

听众

Rank: 12Rank: 12

积分
139504
威望
244 点
铜板
72655 枚
西秦金币
0 个
鲜花
77 朵

在线时间
7650 小时
注册时间
2016-8-16
发表于 2026-4-12 14:54:04 来自手机 | 显示全部楼层 | 来自四川
路过
回复

使用道具 举报

3

主题

2万

帖子

0

听众

Rank: 11Rank: 11Rank: 11

积分
56709
威望
3 点
铜板
29652 枚
西秦金币
0 个
鲜花
0 朵

在线时间
1905 小时
注册时间
2022-11-18
发表于 2026-4-12 14:59:04 来自手机 | 显示全部楼层 | 来自四川
己注意
回复

使用道具 举报

277

主题

5万

帖子

13

听众

Rank: 12Rank: 12

积分
126862
威望
174 点
铜板
66197 枚
西秦金币
0 个
鲜花
203 朵

在线时间
14389 小时
注册时间
2012-8-29
发表于 2026-4-12 15:06:46 来自手机 | 显示全部楼层 | 来自四川
晓得了
回复

使用道具 举报

20

主题

4万

帖子

6

听众

Rank: 12Rank: 12

积分
87135
威望
20 点
铜板
45583 枚
西秦金币
0 个
鲜花
1 朵

在线时间
2896 小时
注册时间
2018-9-19
发表于 2026-4-12 15:25:03 来自手机 | 显示全部楼层 | 来自山西
路过路过
回复

使用道具 举报

    您需要登录后才可以回帖 登录 | 立即注册

    本版积分规则

    快速回复 返回顶部 返回列表