切换到宽版
 找回密码
 立即注册

QQ登录

只需一步,快速开始

西秦会馆

爆料、咨询:18909006163
广告、合作:13990030637
查看: 8163 | 回复: 71

[盐都杂谈] 2025/2026四川银行四川省城市足球联赛总决赛阶段第三轮、第五轮争议判罚评议报告

    [复制链接]

876

主题

904

帖子

0

听众

Rank: 10Rank: 10

积分
5699
威望
876 点
铜板
3043 枚
西秦金币
0 个
鲜花
0 朵

在线时间
27 小时
注册时间
2023-6-25
发表于 2026-4-15 09:14:10 | 显示全部楼层 |阅读模式 | 来自四川
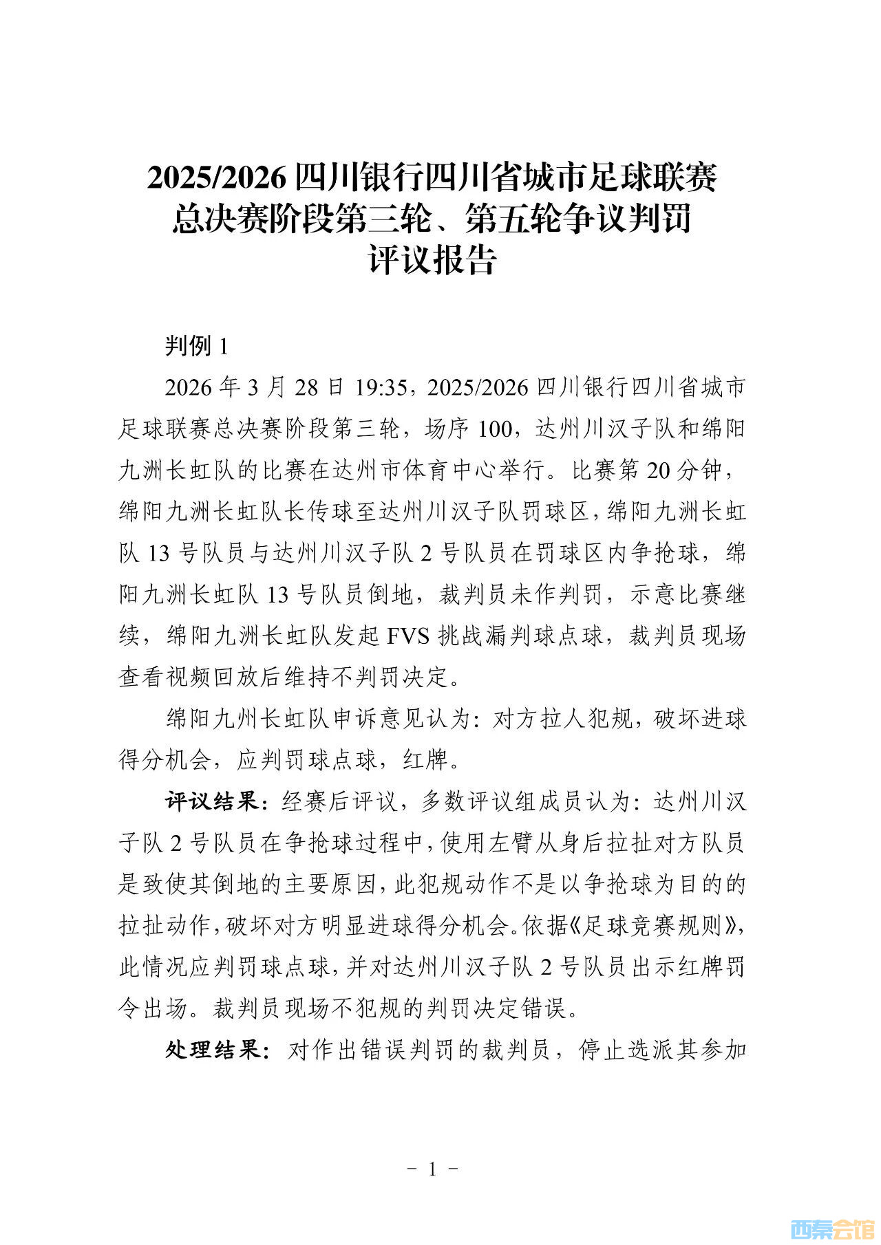
4月13日,四川省足球协会针对2025/2026四川银行四川省城市足球联赛总决赛第三轮、第五轮争议判罚发布评议报告。详情如下: 微信图片_2026-04-15_091307_504.jpg 微信图片_2026-04-15_091312_271.jpg 微信图片_2026-04-15_091314_820.jpg 微信图片_2026-04-15_091317_119.jpg 来源:川超足球联赛
广告

22

主题

9490

帖子

13

听众

Rank: 10Rank: 10

积分
26273
威望
22 点
铜板
15829 枚
西秦金币
0 个
鲜花
91 朵

在线时间
3171 小时
注册时间
2013-6-26
发表于 2026-4-15 09:31:01 | 显示全部楼层 | 来自四川
点赞。有错就改,好样的。
回复

使用道具 举报

0

主题

4万

帖子

2

听众

Rank: 12Rank: 12

积分
88739
威望
0 点
铜板
45779 枚
西秦金币
0 个
鲜花
0 朵

在线时间
1688 小时
注册时间
2018-1-29
发表于 2026-4-15 10:33:25 来自手机 | 显示全部楼层 | 来自四川
哦哦哦
回复

使用道具 举报

5

主题

4万

帖子

14

听众

Rank: 12Rank: 12

积分
94679
威望
4 点
铜板
50454 枚
西秦金币
0 个
鲜花
0 朵

在线时间
4767 小时
注册时间
2012-9-9
发表于 2026-4-15 10:51:09 来自手机 | 显示全部楼层 | 来自北京
回复

使用道具 举报

4

主题

5万

帖子

3

听众

Rank: 12Rank: 12

积分
108070
威望
4 点
铜板
55978 枚
西秦金币
0 个
鲜花
10 朵

在线时间
3910 小时
注册时间
2020-11-2
发表于 2026-4-15 11:02:27 来自手机 | 显示全部楼层 | 来自四川
看看
回复

使用道具 举报

16

主题

5万

帖子

18

听众

Rank: 12Rank: 12

积分
113631
威望
16 点
铜板
59874 枚
西秦金币
0 个
鲜花
4 朵

在线时间
5692 小时
注册时间
2014-11-3
发表于 2026-4-15 11:13:43 来自手机 | 显示全部楼层 | 来自四川
看到了
回复

使用道具 举报

3

主题

5万

帖子

3

听众

Rank: 12Rank: 12

积分
104096
威望
2 点
铜板
53674 枚
西秦金币
0 个
鲜花
0 朵

在线时间
3079 小时
注册时间
2013-10-16
发表于 2026-4-15 11:21:47 来自手机 | 显示全部楼层 | 来自四川
路过
回复

使用道具 举报

11

主题

3009

帖子

9

听众

Rank: 9

积分
10959
威望
11 点
铜板
7918 枚
西秦金币
0 个
鲜花
1 朵

在线时间
5173 小时
注册时间
2016-11-21
发表于 2026-4-15 11:31:18 来自手机 | 显示全部楼层 | 来自四川
这才几天啊,就有这么多严重误判,还真是踢个球!
回复

使用道具 举报

119

主题

3万

帖子

17

听众

神马都浮云

Rank: 11Rank: 11Rank: 11

积分
69534
威望
79 点
铜板
38942 枚
西秦金币
0 个
鲜花
8 朵

在线时间
15751 小时
注册时间
2006-7-7
发表于 2026-4-15 11:49:51 来自手机 | 显示全部楼层 | 来自四川
自贡客场乐山那场比赛,最后时刻禁区拉拽朱涛那个判罚没有申诉吗?
回复

使用道具 举报

2

主题

5万

帖子

3

听众

Rank: 12Rank: 12

积分
108356
威望
3 点
铜板
56225 枚
西秦金币
0 个
鲜花
0 朵

在线时间
4707 小时
注册时间
2020-10-18
发表于 2026-4-15 11:51:23 来自手机 | 显示全部楼层 | 来自四川
回复

使用道具 举报

3

主题

4万

帖子

11

听众

Rank: 12Rank: 12

积分
87838
威望
3 点
铜板
46680 枚
西秦金币
0 个
鲜花
0 朵

在线时间
4446 小时
注册时间
2016-6-3
发表于 2026-4-15 11:56:02 来自手机 | 显示全部楼层 | 来自四川
看看
回复

使用道具 举报

2

主题

4万

帖子

6

听众

Rank: 12Rank: 12

积分
85558
威望
2 点
铜板
44218 枚
西秦金币
0 个
鲜花
0 朵

在线时间
3257 小时
注册时间
2017-8-16
发表于 2026-4-15 13:42:34 来自手机 | 显示全部楼层 | 来自四川
路过看看
回复

使用道具 举报

6

主题

4万

帖子

18

听众

Rank: 12Rank: 12

积分
103327
威望
2 点
铜板
54457 枚
西秦金币
0 个
鲜花
137 朵

在线时间
8630 小时
注册时间
2012-7-27
发表于 2026-4-15 13:54:23 来自手机 | 显示全部楼层 | 来自四川
回复

使用道具 举报

31

主题

5万

帖子

14

听众

Rank: 12Rank: 12

积分
110642
威望
31 点
铜板
58142 枚
西秦金币
0 个
鲜花
0 朵

在线时间
4206 小时
注册时间
2016-10-1
发表于 2026-4-15 14:17:29 来自手机 | 显示全部楼层 | 来自四川
收到
回复

使用道具 举报

47

主题

2万

帖子

13

听众

Rank: 11Rank: 11Rank: 11

积分
56315
威望
8 点
铜板
31126 枚
西秦金币
0 个
鲜花
2 朵

在线时间
6012 小时
注册时间
2004-7-10
发表于 2026-4-15 15:25:07 来自手机 | 显示全部楼层 | 来自四川
看哈多
回复

使用道具 举报

    您需要登录后才可以回帖 登录 | 立即注册

    本版积分规则

    快速回复 返回顶部 返回列表