切换到宽版
 找回密码
 立即注册

QQ登录

只需一步,快速开始

西秦会馆

爆料、咨询:18909006163
广告、合作:13990030637
查看: 912 | 回复: 0

[商家] 星展理财 | 中国医疗健康行业换挡:从“跟跑”到“领跑”的新阶段

[复制链接]

4675

主题

4707

帖子

6

听众

Rank: 11Rank: 11Rank: 11

积分
31558
威望
4673 点
铜板
17366 枚
西秦金币
0 个
鲜花
0 朵

在线时间
4509 小时
注册时间
2005-8-23
发表于 2026-4-15 19:54:20 | 显示全部楼层 |阅读模式 | 来自广西
  中国医疗健康行业,曾是一个由仿制药制造和低成本分销主导的庞大领域,现正经历一场深刻的变革。中国医疗保健行业已从昔日的模仿者和合同制造商角色迅速崛起,通过价值链攀升,成为生物制药领域的重要创新者。这场转型并非偶然,而是中国政府一系列深具洞察力的政策所深思熟虑的结果,其中包括对基本医疗保险(BMI)系统的持续改革、大力推动药物研发以及简化药物审批流程。中国日益增长的研发能力正获得全球认可,这可从国内研发药物海外收入的激增、创纪录的授权交易以及与跨国制药公司的合作日益增加中获得证明。

  伴随着人口老龄化、可支配收入增加以及退休年龄延长,中国医疗保健行业的整体潜在市场规模(TAM)正在扩大,为投资者带来极具吸引力的机会。

  利好1:政策成为创新提供助力。

  过去十年,中国在全球创新药物市场的地位显著提升。2015年的药物法规改革以及中国加入国际人用药品注册技术协调会(ICH)是关键因素。这些措施使中国的创新药物研发、监管和商业化得以与全球最高标准接轨。这种接轨,加上中国庞大的人口、有利的成本动态(根据East Capital的数据,劳动力和研发成本仅为全球水平的30至50%,有助于更经济高效的试验),以及明确的法规支持,极大地改善了创新药物的研发环境。

  这些努力已产生具体成果:药物审评时间显着缩短;审批时长从2018年的4.5年缩短至2023年的约1年。根据麦肯锡的调查结果,由于平行化的工作流程、密集的合同研究组织(CRO)生态系统以及高效率的执行文化,早期发现到临床试验新药(IND:用于人体临床试验)的研发速度现在较其他地区快约50至70%。后期开发阶段,由于庞大且集中的人口基数、资源充足的研究中心以及改进的临床能力,试验招募速度比美国和欧盟的标准快2至5倍。更引人注目的是,创新药物的临床试验数量自2023年起已超越美国。中国在“同类首创(FIC:First-In-Class)”药物试验中的贡献增加也证明了研发实力。


  全球制药大厂的行动进一步证实了这一点,包括创纪录的对外授权交易(截至2025年)以及与中国国内生物科技公司合资和合作的数量不断增加。这些明确的证据显示中国与全球标准之间的差距正在缩小。

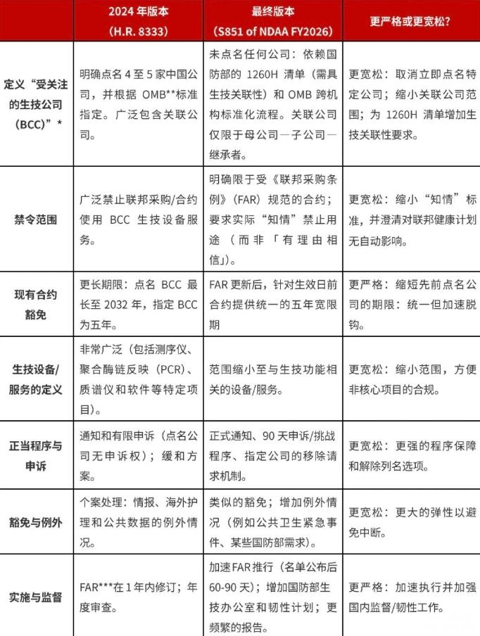
  展望未来,国内政策环境将继续有利于创新药物研发,这与中国在“十五五”规划中追求高质量经济增长的方向一致。国内整体潜在市场(TAM)也可望增长,因为基本医疗保险将其覆盖范围扩大到更多创新药物;近期将19种创新药物纳入商业保险药物覆盖清单(C类)就是一个明确的例证。同时,海外监管的不确定性,特别是关于美国《生物安全法案》的疑虑,似乎已达到高峰,最终版本的法规附于《2026财政年度国防授权法案》中。

  利好2:“银发经济”的崛起。

  支撑这些转变的是历史上最快速的人口结构转型之一。联合国预估,到2040年,中国65岁及以上人口将占总人口的27%。目前,中国的医疗保健支出(截至2022年为GDP的5.4%)预估将赶上成熟市场(约GDP的10%),而65岁以上人口占总人口则是介于18至30%。此外,预期寿命的延长将不可避免地推动未来的医疗需求,特别是针对癌症、代谢疾病、心血管疾病和神经退化等与年纪相关的疾病。



  利好3:退休年龄延长与可支配收入增加。

  中国近期已将男性退休年龄调整至63岁,女性调整至58岁,这有效地延长了个人缴纳并补充基本医疗保险储备金而供款的时期。这项措施,加上可支配收入的增加,将进一步巩固保险储备金的财务健康。保险储备金目前覆盖了中国95%以上的人口,并占2024年医疗保健总支出的约31%,是基本医疗保障的主要资金机制。储备金的补充将有助于扩大覆盖范围和提高报销水平,从而推动未来对保险储备金纳入药物的需求。由于中国的医疗保险改革(特别是带量采购),纳入药物的价格可能面临短期压力,但整体趋势是正向的。可支配收入增长也预计将刺激自费医疗保健需求,包括中药补品、医疗服务和家用医疗器材。



  从防御性配置到创造超额回报。

  曾被视为仅适用于防御性配置的中国医疗健康行业,现已发展成为由创新、政策协调和全球扩张为基础的结构性增长引擎。行业参与者正透过扩展“同类首创”和“同类最佳”产品管线来攀开生物制药价值链,同时研发能力和监管支持持续与全球标准接轨。涵盖创新药物研发、合同研究/制造组织(CRO/CDMO)平台和数据健康服务提供商的更广泛生态系统,正在推动从数量到价值的转变。中国作为医疗创新强国的崛起,以及持续向“银发经济”转型这两股力量,将成为未来几年的关键投资主题。值得注意的是,这些趋势也将惠及多个子行业,因此值得积极的投资考虑:

  生物科技公司:中国生技公司将成为上述利好的主要受惠者。高度集中于中国的业务使其能够最有效地利用国内研发和创新药物商业化的政策支持。作为纯粹的创新药物研发商,它们也最不受影响于仿制药面临的短期压力。随着跨国制药公司应对专利悬崖,持续的对外授权交易活动和新公司的成立,预计将成为未来的催化剂。这些公司“走向全球”的进程也将推动市场情绪。

  制药公司:中国制药公司,特别是那些专注于研发和制造创新药物,同时减少对仿制药/专利过期药物(这些药物仍然容易受到持续的基本医疗保险结构性改革影响)依赖的公司,也将受惠于中国因人口结构变化和政策利好而扩大的整体潜在市场。提供针对老年常见疾病(如肿瘤和中枢神经系统功能障碍)药物的公司,可能会得到中国高龄化人口的进一步支持。

  合同研究组织:中国的合同研究组织,主要为生技公司提供创新药物研发的外包服务,预计将在中国日益有利的创新药物研发环境中蓬勃发展。海外监管不确定性的消退以及全球融资市场的逐步复苏,也应能提振中国合同研究组织的收入和盈利前景。

  传统中药:人口老龄化和可支配收入增加的综合效应会持续推动自费医疗保健消费的需求,为传统中药公司提供支持。对于那些专注于特定治疗领域的公司来说尤其如此,因为随着预期寿命的延长,这些领域的需求可能会增加。

  随着商业化能力的持续发展,盈利扩张和行业的估值重估也将出现。对行业创新者和推动者的基本定位,将为投资者提供具有吸引力的、为期多年的投资机会,并带来可观的潜在收益。中国医疗健康行业正成为一个重要的投资趋势,随着投资者寻求创造超额回报的途径,预计将吸引大量的市场关注。
    高级模式
    B Color Image Link Quote Code Smilies |上传

    本版积分规则

    快速回复 返回顶部 返回列表